AI商业落地的未来机遇与发展举措
积累知识,胜过积蓄金银!毕竟在科技周边开发的过程中,会遇到各种各样的问题,往往都是一些细节知识点还没有掌握好而导致的,因此基础知识点的积累是很重要的。下面本文《AI商业落地的未来机遇与发展举措》,就带大家讲解一下知识点,若是你对本文感兴趣,或者是想搞懂其中某个知识点,就请你继续往下看吧~
AI商业落地的未来机遇与发展举措 人工智能(AI)在商业领域的应用正迎来前所未有的机遇与发展。随着技术的不断进步和商业需求的不断增长,AI在各个行业都展现出了巨大的潜力。未来,AI商业落地将成为各企业争相探索的重要方向。 在AI商业落地的未来机遇方面,首先是数据的广泛应用。AI需要大量的数据来进行训练和学习,而现在企业拥有的数据量正不断增长。通过充分利用这些数据,企业可以更好地应用AI技术,提升业务效率和创新能力。 其次,AI商业落地还将带来更多的智能化产品和服务。随着AI技术的不断发展,各种智能化产品和服务将逐渐涌现。比如智能客服、智能推荐系统、智能物流等,这些产品和服务将为企业带来更多的商机和竞争优势。 在AI商业落地的发展举措方面,首先是加强技术研发和创新。只有不断推动AI技术的研发和创新,才能更好地满足商业需求,提供更优质的产品和服务。 其次,加强人才培养和团队建设也是至关重要的。AI商业落地需要专业的技术人才和团队支持,只有拥有高素质的人才和团队,才能更好地应对商业挑战和推动AI技术的应用。 总之,AI商业落地的未来充满了机遇和挑战。通过充分利用数据、推动技术研发和创新、加强人才培养和团队建设,企业可以抓住机遇,实现更好的商业发展
AI商业落地的未来机遇与发展举措
边缘AI在短期内(1-2年)将迎来一轮发展高峰
技术优势凸显和市场需求增加两方面因素共同加速边缘AI发展高峰的到来。边缘AI低延时、低成本和高隐私保护等技术优势能有效助力多个AI落地场景发展;以边缘AI为重要组成部分的云边端架构有助于实现云边端资源、数据、应用、运维、调度和安全的一体化发展。


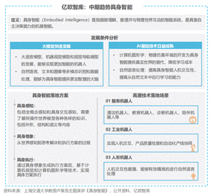
具身智能和通用人工智能分别是中期(3-5年)和长期(5年以上)具有发展潜力的技术
具身智能伴随着大模型的发展和AI基础技术的日益成熟,有望在中期成为AI发展的下一个浪潮;通用人工智能是AI发展历程中的关键目标,依托其 “具有类似人类智慧,能够自主决策、学习和执行”的特点,成为学术界和企业界长期关注和探索的领域。


供给侧:数据、算法和算力是提升解决方案价值的关键突破口
以政府和服务商为代表的供给端应通过提高数据质量、提升算法灵活度和突破算力限制等方式,持续提高AI技术为终端客户带来的综合价值。

需求侧:全方位布局的发展路径有助于发挥AI技术的场景价值
需求侧存在AI认知不清晰、业务团队不合理和缺乏落地规划等方面的问题,需要从战略制定、团队组建和技术落地评估方案制定等维度入手为AI技术落地和价值提升培育良好土壤。

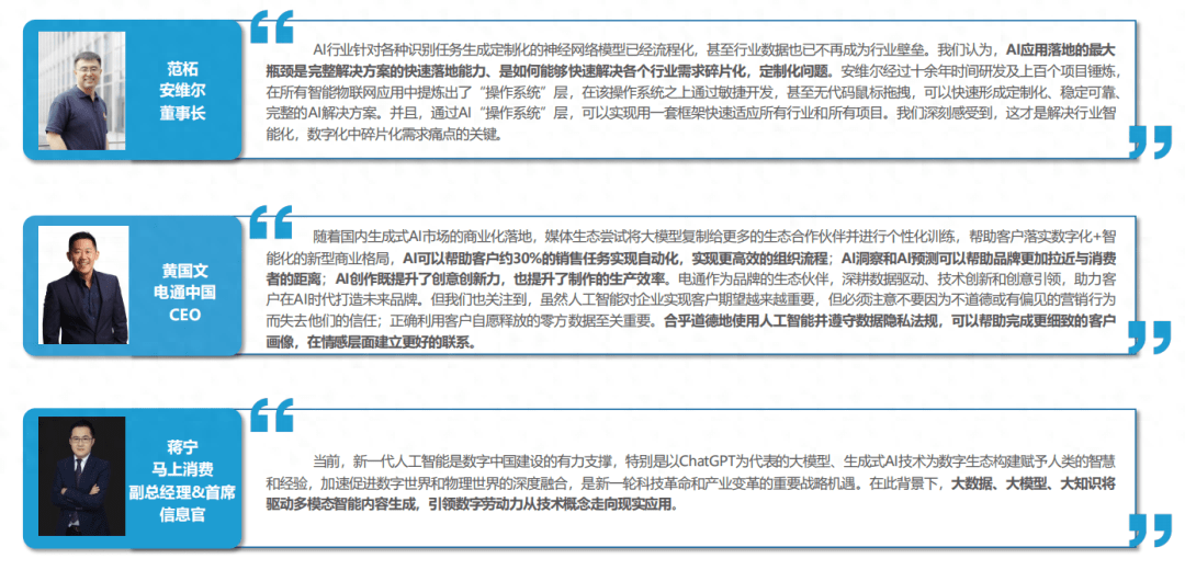
大咖说




以下是报告节选正文内容:





好了,本文到此结束,带大家了解了《AI商业落地的未来机遇与发展举措》,希望本文对你有所帮助!关注golang学习网公众号,给大家分享更多科技周边知识!
腾讯会议发布 AI 小助手,可实现“信息提取分析”等功能
- 上一篇
- 腾讯会议发布 AI 小助手,可实现“信息提取分析”等功能
- 下一篇
- 腾讯施雪松:打造AI驱动下的双轮数字底座 助力交通行业转型
-
- 科技周边 · 人工智能 | 5小时前 |
- AI卡皮巴拉市场分析与调研报告生成指南
- 361浏览 收藏
-
- 科技周边 · 人工智能 | 5小时前 | openclaw
- OpenClawAI开发者模式怎么开?
- 190浏览 收藏
-
- 科技周边 · 人工智能 | 5小时前 | openclaw
- OpenClawAI优化Llama3响应速度技巧
- 437浏览 收藏
-
- 科技周边 · 人工智能 | 5小时前 | Capybara
- CapybaraAI有夜间模式吗_暗色主题开启方法
- 163浏览 收藏
-
- 科技周边 · 人工智能 | 6小时前 |
- Perplexity AI直播脚本怎么写?
- 231浏览 收藏
-
- 科技周边 · 人工智能 | 6小时前 |
- Workbuddy任务提醒设置教程
- 490浏览 收藏
-
- 科技周边 · 人工智能 | 6小时前 |
- DeepSeek官网入口及网页版访问方式
- 356浏览 收藏
-
- 科技周边 · 人工智能 | 7小时前 |
- Clawdbot心理咨询应用:AI能当倾听者吗?
- 394浏览 收藏
-
- 科技周边 · 人工智能 | 7小时前 | openclaw
- OpenClaw真实爆肝场景分享
- 110浏览 收藏
-
- 科技周边 · 人工智能 | 7小时前 |
- lovemo官网入口及正版链接大全
- 155浏览 收藏
-
- 科技周边 · 人工智能 | 7小时前 |
- Minimax视频生成入口及网页版地址
- 374浏览 收藏
-
- 科技周边 · 人工智能 | 8小时前 |
- Minimax生成素描线稿视频方法
- 363浏览 收藏
-
- 前端进阶之JavaScript设计模式
- 设计模式是开发人员在软件开发过程中面临一般问题时的解决方案,代表了最佳的实践。本课程的主打内容包括JS常见设计模式以及具体应用场景,打造一站式知识长龙服务,适合有JS基础的同学学习。
- 543次学习
-
- GO语言核心编程课程
- 本课程采用真实案例,全面具体可落地,从理论到实践,一步一步将GO核心编程技术、编程思想、底层实现融会贯通,使学习者贴近时代脉搏,做IT互联网时代的弄潮儿。
- 516次学习
-
- 简单聊聊mysql8与网络通信
- 如有问题加微信:Le-studyg;在课程中,我们将首先介绍MySQL8的新特性,包括性能优化、安全增强、新数据类型等,帮助学生快速熟悉MySQL8的最新功能。接着,我们将深入解析MySQL的网络通信机制,包括协议、连接管理、数据传输等,让
- 500次学习
-
- JavaScript正则表达式基础与实战
- 在任何一门编程语言中,正则表达式,都是一项重要的知识,它提供了高效的字符串匹配与捕获机制,可以极大的简化程序设计。
- 487次学习
-
- 从零制作响应式网站—Grid布局
- 本系列教程将展示从零制作一个假想的网络科技公司官网,分为导航,轮播,关于我们,成功案例,服务流程,团队介绍,数据部分,公司动态,底部信息等内容区块。网站整体采用CSSGrid布局,支持响应式,有流畅过渡和展现动画。
- 485次学习
-
- ChatExcel酷表
- ChatExcel酷表是由北京大学团队打造的Excel聊天机器人,用自然语言操控表格,简化数据处理,告别繁琐操作,提升工作效率!适用于学生、上班族及政府人员。
- 4235次使用
-
- Any绘本
- 探索Any绘本(anypicturebook.com/zh),一款开源免费的AI绘本创作工具,基于Google Gemini与Flux AI模型,让您轻松创作个性化绘本。适用于家庭、教育、创作等多种场景,零门槛,高自由度,技术透明,本地可控。
- 4591次使用
-
- 可赞AI
- 可赞AI,AI驱动的办公可视化智能工具,助您轻松实现文本与可视化元素高效转化。无论是智能文档生成、多格式文本解析,还是一键生成专业图表、脑图、知识卡片,可赞AI都能让信息处理更清晰高效。覆盖数据汇报、会议纪要、内容营销等全场景,大幅提升办公效率,降低专业门槛,是您提升工作效率的得力助手。
- 4476次使用
-
- 星月写作
- 星月写作是国内首款聚焦中文网络小说创作的AI辅助工具,解决网文作者从构思到变现的全流程痛点。AI扫榜、专属模板、全链路适配,助力新人快速上手,资深作者效率倍增。
- 6139次使用
-
- MagicLight
- MagicLight.ai是全球首款叙事驱动型AI动画视频创作平台,专注于解决从故事想法到完整动画的全流程痛点。它通过自研AI模型,保障角色、风格、场景高度一致性,让零动画经验者也能高效产出专业级叙事内容。广泛适用于独立创作者、动画工作室、教育机构及企业营销,助您轻松实现创意落地与商业化。
- 4850次使用
-
- GPT-4王者加冕!读图做题性能炸天,凭自己就能考上斯坦福
- 2023-04-25 501浏览
-
- 单块V100训练模型提速72倍!尤洋团队新成果获AAAI 2023杰出论文奖
- 2023-04-24 501浏览
-
- ChatGPT 真的会接管世界吗?
- 2023-04-13 501浏览
-
- VR的终极形态是「假眼」?Neuralink前联合创始人掏出新产品:科学之眼!
- 2023-04-30 501浏览
-
- 实现实时制造可视性优势有哪些?
- 2023-04-15 501浏览

