国内团队成功发表Nature论文,介绍可编程、运行超千亿不同电路的DNA计算机
珍惜时间,勤奋学习!今天给大家带来《国内团队成功发表Nature论文,介绍可编程、运行超千亿不同电路的DNA计算机》,正文内容主要涉及到等等,如果你正在学习科技周边,或者是对科技周边有疑问,欢迎大家关注我!后面我会持续更新相关内容的,希望都能帮到正在学习的大家!
在计算机世界中,有传统的依赖硅芯片的计算机,也有一种基于生物形式的DNA计算机。DNA计算机利用DNA序列进行编码,通过分子生物学的运算操作来解决复杂的数学难题,形成了一种完整的信息技术形式
DNA计算机不再依赖硅晶片,而是依赖自然界中编码生命蓝图的分子,这种计算机通过实验室操作来执行计算,并以DNA链式数据作为输入和输出
与常规计算机相比,DNA 计算的一个潜在优势在于它可以存储的数据密度。理论上,DNA 每平方毫米最多可以存储 1 艾字节(exabyte)或 10 亿千兆字节。不仅如此,一滴水就能容纳数万亿 DNA 分子,这表明 DNA 计算能够并行执行海量计算的同时,只需要很少的能量。
樊春海院士和王飞副教授团队最近研发了一种可编程的DNA计算机,他们的研究成果已经在《自然》杂志上发表

请点击以下链接查看论文:https://www.nature.com/articles/s41586-023-06484-9
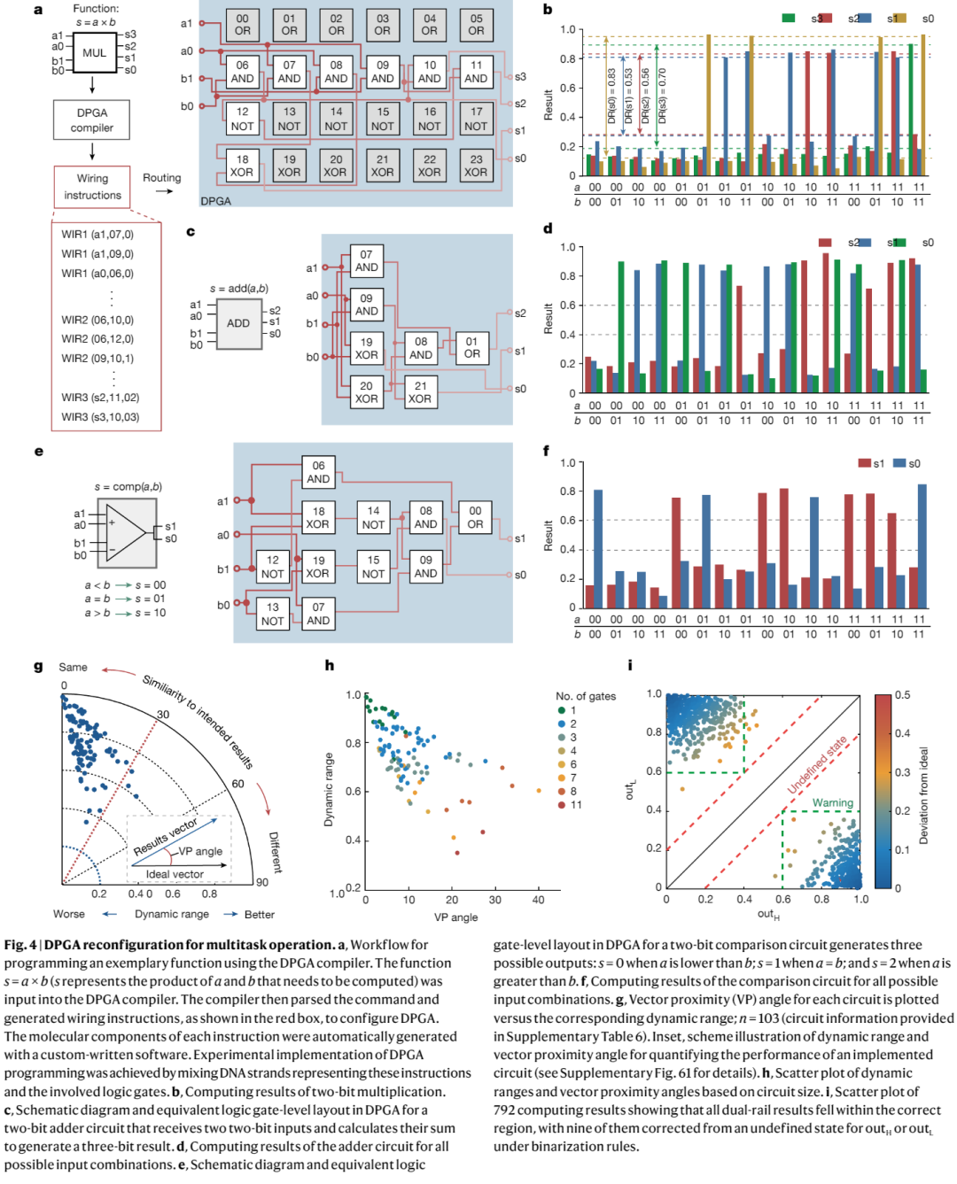
研究者通过集成支持通用性计算的多层 DNA 可编程门阵列(DPGA, DNA-based programmable gate array),展示了一种 DNA 集成电路(DIC)。他们发现,使用通用的单链寡核苷酸作为统一的传输信号,可以可靠地集成大规模 DIC,并能最小化泄露,实现高保真度。此外对具有 24 个可寻址双轨门的单个 DPGA 进行重新配置,可以运行超过 1000 亿个不同的电路。
此外,为了控制分子本质上的随机碰撞,研究者设计了 DNA 折纸寄存器,为级联 DPGA 的异步执行提供了方向。他们通过三层级联 DPGA(包含 30 个逻辑门、约 500 个 DNA 链)组装而成的二次方程求解 DIC 证明了这一点。
研究者进一步证明,将DPGA与模数转换器集成,可以对与疾病相关的microRNA进行分类。在无明显信号衰减的情况下,集成大规模的DPGA网络,这标志着迈向通用DNA计算的关键一步
DNA 计算机的工作原理
在生物学中,DNA 是由四种不同的分子(称为碱基)组成的链构成,这四种分子包括腺嘌呤、胸腺嘧啶、胞嘧啶和鸟嘌呤,它们的缩写分别为 A、T、C 和 G。
在电子学中,数据通常以一系列0和1进行编码。在DNA计算中,相应的数字00、01、10和11可以被编码为A、T、C和G
当具有特殊设计序列的 DNA 分子彼此混合时,它们可以结合在一起并以某种方式分离,从而可以充当逻辑门(执行与、或、非等逻辑运算)。
一直以来,DNA 计算面临的一个主要问题是开发可编程逻辑门阵列。大多数 DNA 计算机被设计为仅执行特定算法或有限数量的计算任务。
受硅基 FPGA 的启发,本文开发了一种高度可扩展的、基于 DNA 的可编程门阵列(DPGA),其采用通用单链 DNA 寡核苷酸作为均匀传输信号(DNA–UTS)。

DPGA 编程工作流程示意图可以进行如下重写: DPGA 编程工作流程示意图的图示如下:
该研究以电子集成电路指令为模型,构建了一个包含约1000条指令(超过2000个寡核苷酸)的分子指令集,从而确定了DPGA上的所有合法线路
DPGA的操作是基于程序配置路径,在门和DPGA之间接收和发送DNA-UTS。为了避免DPGA之间的串扰,本文进一步设计了一个DNA折纸寄存器来指导级联DPGA的异步计算处理。与电子对应物类似,从上游DPGA计算出的中间值通过DNA链位移写入DNA折纸寄存器,然后传输到下游DPGA
设计中,本文还采用双轨输入 / 输出端口的双轨逻辑门特性,从而允许代表高低信号的两条 DNA 链同时通过,实现 DPGA。

统一的双轨计算单元,逻辑门控 DNA-UTS 传输
接下来该研究探讨了 DNA-UTS 是否可以连接门内和 DPGA 间传输来实现计算电路,包括输入端口到门、门到门、门到输出端口(图 3a)。

在与 DNA-UTS 建立 DPGA 接线后,该研究接下来探索了用于多任务操作的 DPGA 重新配置,如图 4 所示。

DNA 计算的应用前景及技术挑战
DNA计算面临的一个关键问题是DNA分子如何能够在任何方向上流动,这使得将逻辑门组合在一起以按编程序列执行计算变得颇具挑战性
为了克服这个问题,研究者采用了DNA折纸技术。通过设计正确的DNA序列,可以使得得到的链条自身粘合在一起,并弯曲成几乎任何所需的二维或三维形状。他们还制作了DNA折纸寄存器,作为一种引导计算机内部数据流和指令的装置,有助于控制DNA分子的随机碰撞

DNA 折纸寄存器。
对于这一新型 DNA 计算机,寡核苷酸或 DNA 短片段在试管中移动,就像电子在常规计算机内穿梭一样。如前文所述,研究者使用由 30 个逻辑门、约 500 个 DNA 链组成的一个 DNA 计算机来精确求平方根。他们还用这个 DNA 计算机来识别三种与肾癌相关的遗传分子,当给它 18 个患病和 5 个健康样本时,大约可以在两小时内正确检测并分类出来。
不过研究者强调,DNA 计算机不会在传统任务中取代常规计算机。毕竟,DNA 计算机光在计算上就要花费数小时。DNA 计算机的编程和运行还需要手动操作,这有点像早期可编程的通用电子计算机 ENIAC。研究者正致力于通过结合分子反应与电控液体转移,实现 DNA 计算的自动化。
研究者指出,他们希望未来能够利用DNA计算机来执行一些复杂的算法。这样的技术将在生物医药应用领域发挥重要作用,例如细胞编程和分子诊断
以上就是本文的全部内容了,是否有顺利帮助你解决问题?若是能给你带来学习上的帮助,请大家多多支持golang学习网!更多关于科技周边的相关知识,也可关注golang学习网公众号。
使用Golang和FFmpeg实现视频画面旋转的技巧
- 上一篇
- 使用Golang和FFmpeg实现视频画面旋转的技巧
- 下一篇
- 使用PHP Late静态绑定优化类的自动加载机制
-
- 科技周边 · 人工智能 | 6分钟前 |
- Removebg免费使用额度详解
- 284浏览 收藏
-
- 科技周边 · 人工智能 | 10分钟前 |
- AI卡皮巴拉知识库更新频率揭秘
- 484浏览 收藏
-
- 科技周边 · 人工智能 | 15分钟前 |
- DeepSeek语音通话怎么开启?方法详解
- 180浏览 收藏
-
- 科技周边 · 人工智能 | 21分钟前 | 哩布哩布AI
- 哩布哩布AI图生视频教程详解
- 282浏览 收藏
-
- 科技周边 · 人工智能 | 32分钟前 |
- AI辅助读论文:快速阅读与核心要点总结
- 297浏览 收藏
-
- 科技周边 · 人工智能 | 39分钟前 | AI智能写作
- AI智能写作官网入口及地址详解
- 236浏览 收藏
-
- 科技周边 · 人工智能 | 40分钟前 |
- Kling生成动漫视频方法及画风设置教程
- 344浏览 收藏
-
- 科技周边 · 人工智能 | 40分钟前 |
- Perplexity AI供应商调查方法与背景核实教程
- 212浏览 收藏
-
- 科技周边 · 人工智能 | 51分钟前 |
- 错误诊断:为何AI无法多步推理?
- 259浏览 收藏
-
- 科技周边 · 人工智能 | 54分钟前 | 骡子快跑
- 骡子快跑周报怎么写,自动生成模板分享
- 234浏览 收藏
-
- 科技周边 · 人工智能 | 57分钟前 |
- Minimax角色扮演对话技巧解析
- 154浏览 收藏
-
- 科技周边 · 人工智能 | 1小时前 | openclaw
- OpenClawAI模型预设保存方法
- 369浏览 收藏
-
- 前端进阶之JavaScript设计模式
- 设计模式是开发人员在软件开发过程中面临一般问题时的解决方案,代表了最佳的实践。本课程的主打内容包括JS常见设计模式以及具体应用场景,打造一站式知识长龙服务,适合有JS基础的同学学习。
- 543次学习
-
- GO语言核心编程课程
- 本课程采用真实案例,全面具体可落地,从理论到实践,一步一步将GO核心编程技术、编程思想、底层实现融会贯通,使学习者贴近时代脉搏,做IT互联网时代的弄潮儿。
- 516次学习
-
- 简单聊聊mysql8与网络通信
- 如有问题加微信:Le-studyg;在课程中,我们将首先介绍MySQL8的新特性,包括性能优化、安全增强、新数据类型等,帮助学生快速熟悉MySQL8的最新功能。接着,我们将深入解析MySQL的网络通信机制,包括协议、连接管理、数据传输等,让
- 500次学习
-
- JavaScript正则表达式基础与实战
- 在任何一门编程语言中,正则表达式,都是一项重要的知识,它提供了高效的字符串匹配与捕获机制,可以极大的简化程序设计。
- 487次学习
-
- 从零制作响应式网站—Grid布局
- 本系列教程将展示从零制作一个假想的网络科技公司官网,分为导航,轮播,关于我们,成功案例,服务流程,团队介绍,数据部分,公司动态,底部信息等内容区块。网站整体采用CSSGrid布局,支持响应式,有流畅过渡和展现动画。
- 485次学习
-
- ChatExcel酷表
- ChatExcel酷表是由北京大学团队打造的Excel聊天机器人,用自然语言操控表格,简化数据处理,告别繁琐操作,提升工作效率!适用于学生、上班族及政府人员。
- 4251次使用
-
- Any绘本
- 探索Any绘本(anypicturebook.com/zh),一款开源免费的AI绘本创作工具,基于Google Gemini与Flux AI模型,让您轻松创作个性化绘本。适用于家庭、教育、创作等多种场景,零门槛,高自由度,技术透明,本地可控。
- 4611次使用
-
- 可赞AI
- 可赞AI,AI驱动的办公可视化智能工具,助您轻松实现文本与可视化元素高效转化。无论是智能文档生成、多格式文本解析,还是一键生成专业图表、脑图、知识卡片,可赞AI都能让信息处理更清晰高效。覆盖数据汇报、会议纪要、内容营销等全场景,大幅提升办公效率,降低专业门槛,是您提升工作效率的得力助手。
- 4496次使用
-
- 星月写作
- 星月写作是国内首款聚焦中文网络小说创作的AI辅助工具,解决网文作者从构思到变现的全流程痛点。AI扫榜、专属模板、全链路适配,助力新人快速上手,资深作者效率倍增。
- 6181次使用
-
- MagicLight
- MagicLight.ai是全球首款叙事驱动型AI动画视频创作平台,专注于解决从故事想法到完整动画的全流程痛点。它通过自研AI模型,保障角色、风格、场景高度一致性,让零动画经验者也能高效产出专业级叙事内容。广泛适用于独立创作者、动画工作室、教育机构及企业营销,助您轻松实现创意落地与商业化。
- 4870次使用
-
- GPT-4王者加冕!读图做题性能炸天,凭自己就能考上斯坦福
- 2023-04-25 501浏览
-
- 单块V100训练模型提速72倍!尤洋团队新成果获AAAI 2023杰出论文奖
- 2023-04-24 501浏览
-
- ChatGPT 真的会接管世界吗?
- 2023-04-13 501浏览
-
- VR的终极形态是「假眼」?Neuralink前联合创始人掏出新产品:科学之眼!
- 2023-04-30 501浏览
-
- 实现实时制造可视性优势有哪些?
- 2023-04-15 501浏览

