2023年全球药物3D打印技术市场现状及发展趋势分析 AI技术将推动数字智能制药成为可能
小伙伴们有没有觉得学习科技周边很有意思?有意思就对了!今天就给大家带来《2023年全球药物3D打印技术市场现状及发展趋势分析 AI技术将推动数字智能制药成为可能》,以下内容将会涉及到,若是在学习中对其中部分知识点有疑问,或许看了本文就能帮到你!
本文核心数据:技术突破历程;技术优劣势分析;技术发展趋势预测等
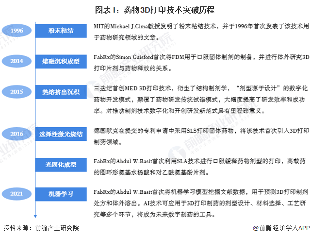
1、药物3D打印技术的发展历程
3D打印技术又被称为增材制造技术,它基于计算机构建的数字模型,通过“分层打印,逐层叠加”的方式生产制造三维实体。药物3D打印技术是将3D打印技术应用于制药过程中的技术,是一种底层的制药技术创新,该技术的出现导致了整个制药流程的变革。
最早出现的药物3D打印技术是MIT的Michael J.Cima教授发明的粉末粘结技术,他在1996年首次发表了该技术用于药物研究领域的文章。发展至今,药物3D打印技术的突破历程如下:

2、药物3D打印技术综述
根据美国材料与试验协会(ASTM)F42增材制造技术委员会的分类标准,目前,3D打印技术可以分为7类:材料挤出成型技术、粘合剂喷射成型技术、粉末床熔融成型技术、光聚合固化技术、材料喷射成型技术、直接能量沉积技术和薄膜层积技术。其中,材料挤出成型技术、粘合剂喷射成型技术、粉末床熔融成型技术和光聚合固化技术这四类3D打印技术在制药领域得到应用。它们的代表性技术分支和技术特点如下:

3、药物3D打印技术的优劣势分析
药物3D打印技术相比传统制剂技术,以其在产品设计复杂度、个性化给药和按需制造等几个方面的优势,吸引了不少药物公司和研究机构对此进行探索。其中,熔融沉积成型(FDM)是最普及的3D打印技术之一,被广泛应用于药物3D打印研究中,但由于其可选材料少、不利于连续化和规模化生产、药物打印精度差等限制,FDM技术真正应用到制剂产品开发和商业化生产上,因此,热熔挤出沉积(MED)、直接粉末挤出(DPE)和熔融滴注成型(MDD)等新的3D打印技术应运而生。各技术优劣势对比如下:

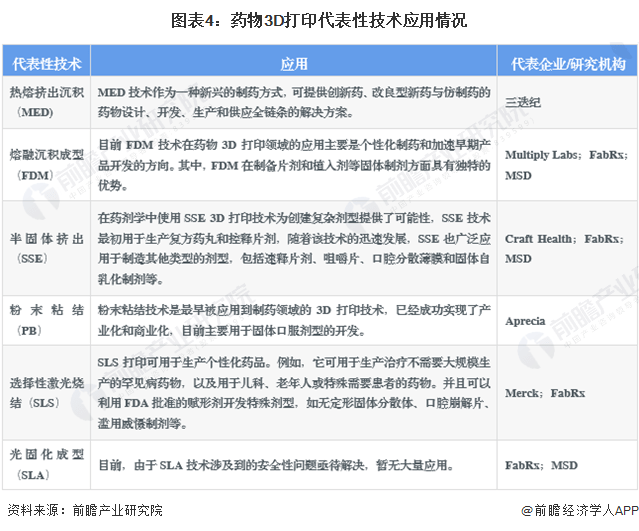
4、药物3D打印技术的应用情况
当前,药物3D打印代表性技术的应用情况及和对应代表性的公司及研究机构如下:

药物3D打印技术的现状及发展趋势总结如下:
目前,在药物3D打印领域,热熔挤出沉积(MED)、熔融沉积成型(FDM)和半固体挤出(SSE)等基于材料挤出成型技术已经成为主流趋势。其中,MED是药物3D打印技术中适用最广泛且具有最大临床应用价值的技术。未来,随着信息科技产业的发展,人工智能技术将逐步应用于3D打印制药的剂型设计、材料选择和工艺研究等多个环节,从而实现数字智能制药的可能性

请参阅前瞻产业研究院的《》以获取更多关于本行业的研究分析
前瞻产业研究院还提供咨询等解决方案。在引用本篇文章内容时,需获得前瞻产业研究院的正式授权,包括招股说明书、公司年度报告等任何公开信息披露
在【前瞻经济学人APP】中,您可以找到更多深入的行业分析,并与500+经济学家和资深行业研究员进行交流互动
今天关于《2023年全球药物3D打印技术市场现状及发展趋势分析 AI技术将推动数字智能制药成为可能》的内容介绍就到此结束,如果有什么疑问或者建议,可以在golang学习网公众号下多多回复交流;文中若有不正之处,也希望回复留言以告知!
无人车碾压路人,也挡不住加州力推自动驾驶
- 上一篇
- 无人车碾压路人,也挡不住加州力推自动驾驶
- 下一篇
- 2024福布斯中国人工智能科技企业评选现已开放申报
-
- 科技周边 · 人工智能 | 6小时前 |
- 美图WinkStudio AI绘画功能详解
- 428浏览 收藏
-
- 科技周边 · 人工智能 | 6小时前 |
- AI生成PPT如何导出为PPTX文件
- 160浏览 收藏
-
- 科技周边 · 人工智能 | 6小时前 |
- DeepSeek秒出文案,2026最快指令模板
- 118浏览 收藏
-
- 科技周边 · 人工智能 | 6小时前 |
- Minimax能做视频?多模态生成潜力解析
- 193浏览 收藏
-
- 科技周边 · 人工智能 | 6小时前 |
- AI如何快速做市场调研?3步生成行业问卷
- 356浏览 收藏
-
- 科技周边 · 人工智能 | 6小时前 |
- 提升PPT交互体验,AI设计互动幻灯片技巧
- 182浏览 收藏
-
- 科技周边 · 人工智能 | 7小时前 |
- AI姓氏印章怎么赚钱\_AI绘画图章定制教程
- 209浏览 收藏
-
- 科技周边 · 人工智能 | 7小时前 | 骡子快跑
- 骡子快跑企业版部署指南
- 396浏览 收藏
-
- 科技周边 · 人工智能 | 8小时前 |
- AI视频生成本地部署教程
- 235浏览 收藏
-
- 科技周边 · 人工智能 | 8小时前 |
- AI生成真实产品图技巧:电商背景替换实操教程
- 406浏览 收藏
-
- 科技周边 · 人工智能 | 8小时前 |
- DeepSeek API集成React/Vue,打造AI前端应用教程
- 235浏览 收藏
-
- 科技周边 · 人工智能 | 8小时前 | Perplexity
- Perplexity切换Focus模式方法解析
- 229浏览 收藏
-
- 前端进阶之JavaScript设计模式
- 设计模式是开发人员在软件开发过程中面临一般问题时的解决方案,代表了最佳的实践。本课程的主打内容包括JS常见设计模式以及具体应用场景,打造一站式知识长龙服务,适合有JS基础的同学学习。
- 543次学习
-
- GO语言核心编程课程
- 本课程采用真实案例,全面具体可落地,从理论到实践,一步一步将GO核心编程技术、编程思想、底层实现融会贯通,使学习者贴近时代脉搏,做IT互联网时代的弄潮儿。
- 516次学习
-
- 简单聊聊mysql8与网络通信
- 如有问题加微信:Le-studyg;在课程中,我们将首先介绍MySQL8的新特性,包括性能优化、安全增强、新数据类型等,帮助学生快速熟悉MySQL8的最新功能。接着,我们将深入解析MySQL的网络通信机制,包括协议、连接管理、数据传输等,让
- 500次学习
-
- JavaScript正则表达式基础与实战
- 在任何一门编程语言中,正则表达式,都是一项重要的知识,它提供了高效的字符串匹配与捕获机制,可以极大的简化程序设计。
- 487次学习
-
- 从零制作响应式网站—Grid布局
- 本系列教程将展示从零制作一个假想的网络科技公司官网,分为导航,轮播,关于我们,成功案例,服务流程,团队介绍,数据部分,公司动态,底部信息等内容区块。网站整体采用CSSGrid布局,支持响应式,有流畅过渡和展现动画。
- 485次学习
-
- ChatExcel酷表
- ChatExcel酷表是由北京大学团队打造的Excel聊天机器人,用自然语言操控表格,简化数据处理,告别繁琐操作,提升工作效率!适用于学生、上班族及政府人员。
- 4224次使用
-
- Any绘本
- 探索Any绘本(anypicturebook.com/zh),一款开源免费的AI绘本创作工具,基于Google Gemini与Flux AI模型,让您轻松创作个性化绘本。适用于家庭、教育、创作等多种场景,零门槛,高自由度,技术透明,本地可控。
- 4580次使用
-
- 可赞AI
- 可赞AI,AI驱动的办公可视化智能工具,助您轻松实现文本与可视化元素高效转化。无论是智能文档生成、多格式文本解析,还是一键生成专业图表、脑图、知识卡片,可赞AI都能让信息处理更清晰高效。覆盖数据汇报、会议纪要、内容营销等全场景,大幅提升办公效率,降低专业门槛,是您提升工作效率的得力助手。
- 4463次使用
-
- 星月写作
- 星月写作是国内首款聚焦中文网络小说创作的AI辅助工具,解决网文作者从构思到变现的全流程痛点。AI扫榜、专属模板、全链路适配,助力新人快速上手,资深作者效率倍增。
- 6115次使用
-
- MagicLight
- MagicLight.ai是全球首款叙事驱动型AI动画视频创作平台,专注于解决从故事想法到完整动画的全流程痛点。它通过自研AI模型,保障角色、风格、场景高度一致性,让零动画经验者也能高效产出专业级叙事内容。广泛适用于独立创作者、动画工作室、教育机构及企业营销,助您轻松实现创意落地与商业化。
- 4832次使用
-
- GPT-4王者加冕!读图做题性能炸天,凭自己就能考上斯坦福
- 2023-04-25 501浏览
-
- 单块V100训练模型提速72倍!尤洋团队新成果获AAAI 2023杰出论文奖
- 2023-04-24 501浏览
-
- ChatGPT 真的会接管世界吗?
- 2023-04-13 501浏览
-
- VR的终极形态是「假眼」?Neuralink前联合创始人掏出新产品:科学之眼!
- 2023-04-30 501浏览
-
- 实现实时制造可视性优势有哪些?
- 2023-04-15 501浏览

