既是充电器也是手办,绿联30W Q湃机器人快充拆解
今天golang学习网给大家带来了《既是充电器也是手办,绿联30W Q湃机器人快充拆解》,其中涉及到的知识点包括等等,无论你是小白还是老手,都适合看一看哦~有好的建议也欢迎大家在评论留言,若是看完有所收获,也希望大家能多多点赞支持呀!一起加油学习~
前言
前不久,充电头网拆解了绿联Q湃机器人65W充电器,今天拆解的是另一款功率较小的30W版本。这款30W Q湃机器人充电器同样采用氮化镓技术,具有相同的萌趣表情,直观显示充电器的输出状态。并且同样为固定插脚设计,配有保护鞋套,可放置于桌面当作摆件。
绿联30W Q湃机器人充电器为单USB-C接口,输出功率为30W,具备20V输出档位,满足笔记本电脑和平板电脑充电需求。同时还具备PPS快充,对主流安卓手机充电也有很好的兼容性。下面就带来这款30W Q湃机器人充电器的拆解,一起看看内部的用料和设计。
绿联30W Q湃机器人充电器开箱

包装盒采用翻盖式设计,正面采用透明磨砂塑料外壳,充电器本体清晰可见;同时,透明外壳白色区域处印有“UGREEN丨BLACK LABEL”上下部分字样;下部分印有充电器名称,此款充电器隶属于“闪充湃”系列产品,输出功率为“30W”。

包装盒背面依旧为充电器参数信息及绿联科技基本联系信息。
产品名称:30W USB-C PD 氮化镓快充充电器(以下简称:绿联Q湃机器人 30W 充电器);
型号:CD359;
输入:100-240V~50/60Hz 800mA Max;
USB-C 输出: 5V/3A、9V/3A、12V/2.5A、15V/2A、20V/1.5A、3.3-11V/2.7A;
输出总功率:30W Max;
品牌商:深圳市绿联科技股份有限公司。

绿联Q湃机器人 30W 充电器拥有深空灰和紫色两款可选,正面板拥有弧形智慧显示屏,表面光滑,透明度高,可显示不同的充电状态下的萌趣表情。

从充电器侧边可以看到,酷似机器人佩戴耳机设计,“耳塞”处为贴合手指的凹陷设计,更易受力插拔。

充电端口设置在顶端的“耳机”中框位置,为单 Type-C 类型端口,母口胶芯为黑色。

绿联Q湃机器人 30W 充电器下部分为机器人保护鞋套,整洁平整,可站立于水平面。

同时,可拆卸鞋套拥有磁性,可放置在洞洞板、钢丝架等位置,即使摆放位置拥有一定倾斜角度,也能稳定放置。

充电器插脚隐藏在可拆卸式鞋套内,不失为摆件潮品设计的优解之一。

机身底部外壳印有充电器参数,与包装盒上的一致便不再赘述。

充电器配备固定式国标插脚。

绿联Q湃机器人 30W 充电器整体高度约为57.69mm。

充电器主体高度约为40.83mm。

宽度约为35.04mm。

厚度约为35.79mm。

绿联Q湃机器人 30W 充电器与苹果 30W 充电器相比,体型小巧,且更富个性化。

绿联Q湃机器人 30W 充电器放置在成年男性手掌上,观感精致,潮玩摆件意味拉满。

充电器不带鞋套的重量约为51g。

使用ChargerLAB POWER-Z KM003C测得 Type-C 口支持FCP、SCP、AFC、QC3.0、QC4+、DCP、Apple 2.4A、PD3.0以及PPS快充协议,基本涵盖市面上主流的充电协议。

PDO 报文方面,实测Type-C端口具备5V/3A、9V/3A、12V/2.5A、15V/2A、20V/1.5A五组固定电压档位,以及 3.3-11V/2.75A一组 PPS 电压档位。
绿联30W Q湃机器人充电器拆解
看完了绿联这款氮化镓充电器的开箱和测试,下面就进行拆解,一起看看内部的用料和设计。

首先沿壳体接缝拆开充电器外壳,插脚通过弹片压接连接到PCBA模块供电。

插脚与弹片通过压接连接。

内部PCBA模块采用两片PCB焊接组成。

切开充电器外壳,取出内部PCBA模块。

PCBA模块元件之间涂胶加固,初次级之间还使用胶水粘贴麦拉片绝缘。

使用游标卡尺测得PCBA模块长度约为34mm。

PCBA模块宽度约为29.65mm。

PCBA模块高度约为26.7mm。

PCBA模块输入端焊接共模电感和NTC热敏电阻。变压器和高压滤波电容打胶固定。

侧面焊接高压滤波电容和差模电感。

顶部焊接固定小板和共模电感。

底部PCB粘贴导热垫和黑色塑料罩,反馈光耦和整流桥。

拆下导热垫,下方为同步整流芯片,再拆下黑色塑料罩,在下面是三颗LED指示灯,用于指示输出状态。

输出侧焊接USB-C母座小板,滤波固态电容外套热缩管绝缘。

底部PCB粘贴导热垫并涂有导热胶。

导热垫下方为氮化镓合封芯片。

焊接将充电器PCBA模块拆分,分别为开关电源小板,输入整流和同步整流小板和输出协议小板。

输入端保险丝来自蓝宝,规格为2A 250V。

NTC热敏电阻外套热缩管绝缘,丝印5D-5,用于抑制上电的浪涌电流。

共模电感采用漆包线和绝缘线绕制,底部焊接绝缘支架。

整流桥来自纽航,型号RABS206G,规格为2A 600V。

两颗高压滤波电容来自丰宾,规格为27μF 400V。

差模电感采用工字磁芯绕制,外套热缩管绝缘。

开关电源主控芯片采用南芯科技的SC3056,内置氮化镓功率器件和控制器。采用高频准谐振反激控制,具有全负载范围高能效和高可靠性,源自南芯科技的SC305x GaN Combo系列。SC3056内部集成650V耐压的氮化镓开关管,可轻松驱驾30W~40W输出功率范围。
SC3056工作在QR和DCM模式下,谷底开通以提高效率;提供自适应的频率折返用于实现全负载范围内的高效率;无负载时,芯片以突发模式运行,降低待机功耗。转换器内置高压启动电路,可实现超低的待机功耗和超快的启动速度。

SC3056内部集成软启动电路,以及用于超宽输出范围的分段式供电电路。在突发和故障模式下具有超低的工作电流,满足待机能效要求。最高工作频率为175KHz,大幅降低磁性器件的体积和成本。全功率范围具备抖频功能,用以改善EMI性能。
芯片内置过热保护,供电过压保护、供电欠压闭锁、逐周期电流限制、两级过流保护、输出过电压保护、输出短路保护和过载保护,提供完善全面的保护功能。
据充电头网了解,南芯科技的快充方案广泛应用在充电器、无线充、车充、充电宝、储能电源等各个方面,并被立讯精密65W 1A1C氮化镓快充、华为66W超级快充车充、华为50W超级快充无线车充、紫米20号200W PD快充移动电源、小米20000mAh移动电源50W超级闪充版、三星10000mAh 25W PD快充移动电源、公牛600W户外移动电源、安克PowerHouse II 400户外电源等数十款产品采用,品质获得客户高度认可。

两颗500mΩ电阻并联,用于开关管电流检测。

为主控芯片供电的滤波电容规格为10μF 50V。

变压器磁芯严密缠绕胶带绝缘。

贴片Y电容来自四川特锐祥科技股份有限公司,具有体积小、重量轻等特色,非常适合应用于氮化镓快充这类高密度电源产品中,料号TMY1471K。
特锐祥专注于被动元器件的研发、生产及销售,注册资本1亿元。旗下有自主电容品牌两类:SMD TRX及DIP TY电容器,TRX将致力于陶瓷材料的研究,以拓展更多品类的应用,为客户提供更多的解决方案。

充电头网了解到,特锐祥贴片Y电容除了被麦多多100W氮化镓、OPPO 65W超级闪充氮化镓充电器、联想90W氮化镓快充、努比亚65W氮化镓充电器、倍思120W氮化镓+碳化硅PD快充充电器等数十款大功率充电器使用外,还应用于海陆通、第一卫、贝尔金等品牌20W迷你快充上,性能获得客户一致认可。

兆龙 CT1018光耦用于输出电压反馈调节。

同步整流芯片来自南芯科技,型号SC3511,这是一颗智能快速关断同步整流器,内部集成100V 10mΩ同步整流管,可取代肖特基二极管获得更高的系统转换效率。
SC3511无需辅助线圈供电,内置私有的开启检查电路,具有极低的静态电流,从而减小整体待机功耗。支持DCM、CCM和QR运行模式,支持高端和低端同步整流应用,采用SOP8封装,适用于AC-DC适配器,USB PD快充,反激开关电源等。

南芯科技 SC3511 资料信息。

输出滤波电容来自丰宾,PX系列低ESR固态电容,规格为560μF 25V。

输出小板焊接协议芯片,VBUS开关管和USB-C母座。

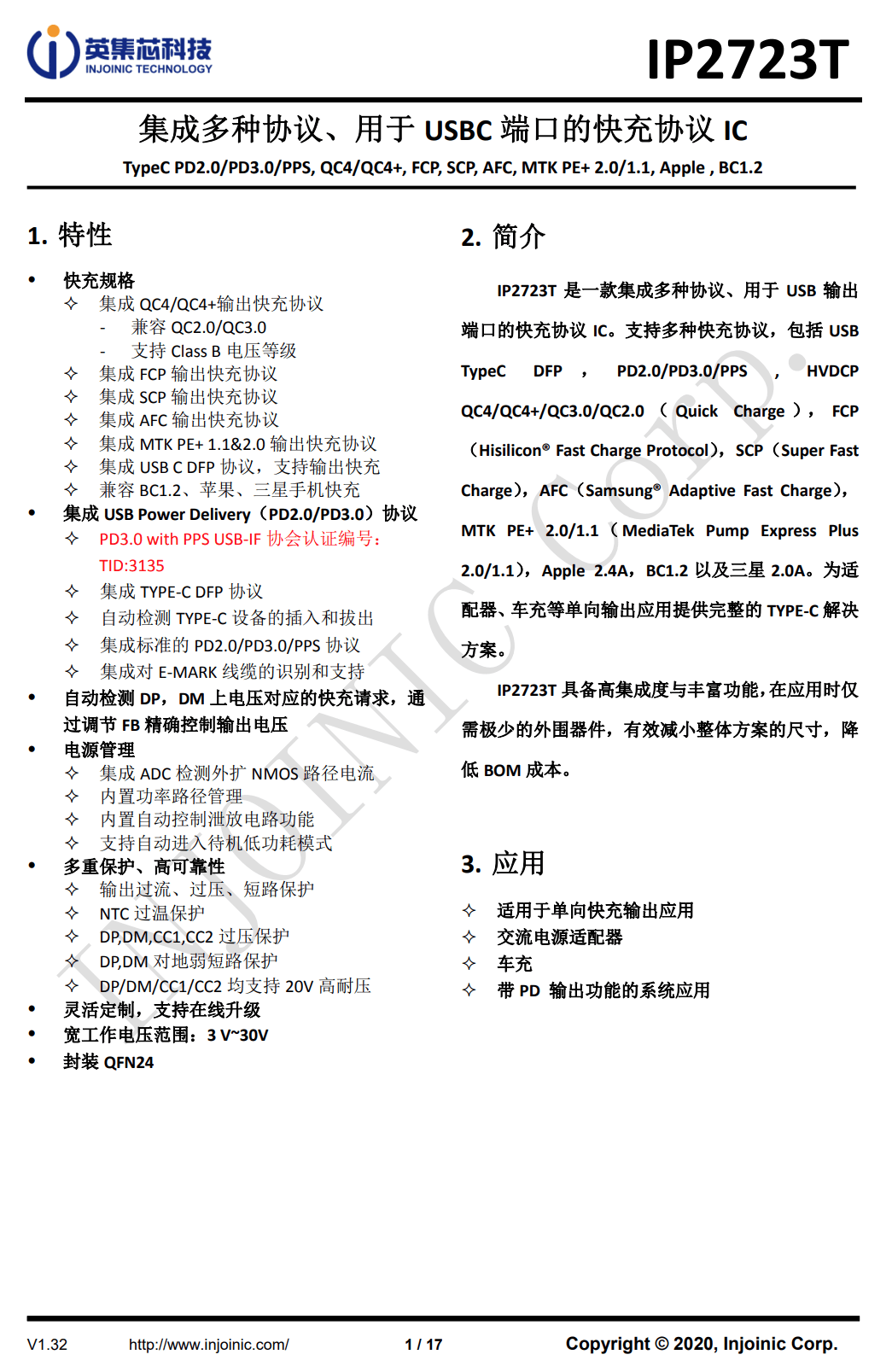
协议芯片采用英集芯IP2723T,该芯片已通过USB IF协会PD3.0 PPS认证,TID:3135,是一款集成多种协议、用于USB输出端口的快充协议IC。支持多种快充协议,包括USB TypeC DFP、PD2.0/3.0、PPS 、HVDCP QC4、QC4+、QC3.0/2.0、FCP、SCP、AFC、MTK PE+ 2.0/1.1、Apple 2.4A、BC1.2以及三星2.0A。
IP2723T可为适配器、车充等单向输出应用提供完整的TYPE-C解决方案。此外IP2723T具备高集成度与丰富功能,在应用时仅需极少的外围器件,有效减小整体方案的尺寸,降低BOM成本。

英集芯IP2723T资料信息。
充电头网拆解了解到,英集芯IP2723T已被闪魔、摩米士、REMAX、麦多多、华科隆等多个品牌20W充电器采用,同时还被摩米士65W 2C1A氮化镓快充充电器、努比亚65W USB PD氮化镓充电器、努比亚1A1C 45W氘锋氮化镓快速充电器等氮化镓充电器使用,此外英集芯快充芯片还可用于车充、移动电源、适配器等各种充电领域,并被小米、京东京造、华为、三星、特斯拉等知名品牌的百余款产品采用。

VBUS开关管丝印B3006。

10mΩ取样电阻用于检测输出电流。

USB-C母座采用过孔焊接固定,黑色胶芯不露铜。

用于指示输出状态的贴片LED指示灯特写。

全部拆解一览,来张全家福。
充电头网拆解总结
绿联这款Q湃机器人氮化镓充电器将表情元素融入到充电器外壳设计中,30W的型号使用两款表情,让用户了解充电器当前的输出状态,时刻了解设备的充电情况。这款充电器为单USB-C接口,具备30W输出功率和20V输出档位,支持为手机和笔记本电脑充电。充电器为固定插脚设计,配有鞋套附件,可作为桌面机器人摆件。
充电头网通过拆解了解到,绿联这款充电器采用南芯科技合封氮化镓电源方案,采用SC3056氮化镓合封芯片配合SC3511同步整流芯片,宽范围电压输出。输出采用英集芯IP2723T协议芯片,内部电容均来自丰宾。内部采用多块PCB组合焊接,并粘贴导热垫,涂胶加强散热,内部做工和用料都很不错。
好了,本文到此结束,带大家了解了《既是充电器也是手办,绿联30W Q湃机器人快充拆解》,希望本文对你有所帮助!关注golang学习网公众号,给大家分享更多科技周边知识!
自动驾驶仿真大观!一起聊聊自动驾驶仿真这个行当!
- 上一篇
- 自动驾驶仿真大观!一起聊聊自动驾驶仿真这个行当!
- 下一篇
- 李彦宏:百度搜索已基于AI大模型完成重构
-
- 科技周边 · 人工智能 | 15分钟前 | 松鼠ai
- 松鼠AI官网入口及学习地址链接
- 139浏览 收藏
-
- 科技周边 · 人工智能 | 17分钟前 |
- 提升跨部门协作效率,飞书AI助手智能分配任务
- 429浏览 收藏
-
- 科技周边 · 人工智能 | 24分钟前 |
- AI快速制作三折页,自动排版设计教程
- 498浏览 收藏
-
- 科技周边 · 人工智能 | 28分钟前 |
- 对话类提示是什么?教你用Gemini做生活导师
- 160浏览 收藏
-
- 科技周边 · 人工智能 | 41分钟前 | gemini2使用教程
- Gemini2查询提示输入技巧与优化建议
- 123浏览 收藏
-
- 科技周边 · 人工智能 | 55分钟前 |
- lovemo如何制作镂空文字效果
- 192浏览 收藏
-
- 科技周边 · 人工智能 | 1小时前 |
- 提升跨部门协作,飞书AI助手智能分配任务
- 488浏览 收藏
-
- 科技周边 · 人工智能 | 1小时前 | openclaw
- OpenClaw附加失败原因及解决方法
- 459浏览 收藏
-
- 科技周边 · 人工智能 | 2小时前 |
- 资料太长?用分析提示快速提取重点
- 148浏览 收藏
-
- 科技周边 · 人工智能 | 2小时前 |
- 海螺AI频闪运镜怎么生成?快速闪烁效果教学
- 378浏览 收藏
-
- 科技周边 · 人工智能 | 3小时前 |
- DeepSeek不支持该功能,核对API文档确认接口
- 353浏览 收藏
-
- 科技周边 · 人工智能 | 3小时前 | 哩布哩布AI
- 哩布哩布AI官网入口最新地址
- 460浏览 收藏
-
- 前端进阶之JavaScript设计模式
- 设计模式是开发人员在软件开发过程中面临一般问题时的解决方案,代表了最佳的实践。本课程的主打内容包括JS常见设计模式以及具体应用场景,打造一站式知识长龙服务,适合有JS基础的同学学习。
- 543次学习
-
- GO语言核心编程课程
- 本课程采用真实案例,全面具体可落地,从理论到实践,一步一步将GO核心编程技术、编程思想、底层实现融会贯通,使学习者贴近时代脉搏,做IT互联网时代的弄潮儿。
- 516次学习
-
- 简单聊聊mysql8与网络通信
- 如有问题加微信:Le-studyg;在课程中,我们将首先介绍MySQL8的新特性,包括性能优化、安全增强、新数据类型等,帮助学生快速熟悉MySQL8的最新功能。接着,我们将深入解析MySQL的网络通信机制,包括协议、连接管理、数据传输等,让
- 500次学习
-
- JavaScript正则表达式基础与实战
- 在任何一门编程语言中,正则表达式,都是一项重要的知识,它提供了高效的字符串匹配与捕获机制,可以极大的简化程序设计。
- 487次学习
-
- 从零制作响应式网站—Grid布局
- 本系列教程将展示从零制作一个假想的网络科技公司官网,分为导航,轮播,关于我们,成功案例,服务流程,团队介绍,数据部分,公司动态,底部信息等内容区块。网站整体采用CSSGrid布局,支持响应式,有流畅过渡和展现动画。
- 485次学习
-
- ChatExcel酷表
- ChatExcel酷表是由北京大学团队打造的Excel聊天机器人,用自然语言操控表格,简化数据处理,告别繁琐操作,提升工作效率!适用于学生、上班族及政府人员。
- 4248次使用
-
- Any绘本
- 探索Any绘本(anypicturebook.com/zh),一款开源免费的AI绘本创作工具,基于Google Gemini与Flux AI模型,让您轻松创作个性化绘本。适用于家庭、教育、创作等多种场景,零门槛,高自由度,技术透明,本地可控。
- 4606次使用
-
- 可赞AI
- 可赞AI,AI驱动的办公可视化智能工具,助您轻松实现文本与可视化元素高效转化。无论是智能文档生成、多格式文本解析,还是一键生成专业图表、脑图、知识卡片,可赞AI都能让信息处理更清晰高效。覆盖数据汇报、会议纪要、内容营销等全场景,大幅提升办公效率,降低专业门槛,是您提升工作效率的得力助手。
- 4491次使用
-
- 星月写作
- 星月写作是国内首款聚焦中文网络小说创作的AI辅助工具,解决网文作者从构思到变现的全流程痛点。AI扫榜、专属模板、全链路适配,助力新人快速上手,资深作者效率倍增。
- 6174次使用
-
- MagicLight
- MagicLight.ai是全球首款叙事驱动型AI动画视频创作平台,专注于解决从故事想法到完整动画的全流程痛点。它通过自研AI模型,保障角色、风格、场景高度一致性,让零动画经验者也能高效产出专业级叙事内容。广泛适用于独立创作者、动画工作室、教育机构及企业营销,助您轻松实现创意落地与商业化。
- 4862次使用
-
- GPT-4王者加冕!读图做题性能炸天,凭自己就能考上斯坦福
- 2023-04-25 501浏览
-
- 单块V100训练模型提速72倍!尤洋团队新成果获AAAI 2023杰出论文奖
- 2023-04-24 501浏览
-
- ChatGPT 真的会接管世界吗?
- 2023-04-13 501浏览
-
- VR的终极形态是「假眼」?Neuralink前联合创始人掏出新产品:科学之眼!
- 2023-04-30 501浏览
-
- 实现实时制造可视性优势有哪些?
- 2023-04-15 501浏览

