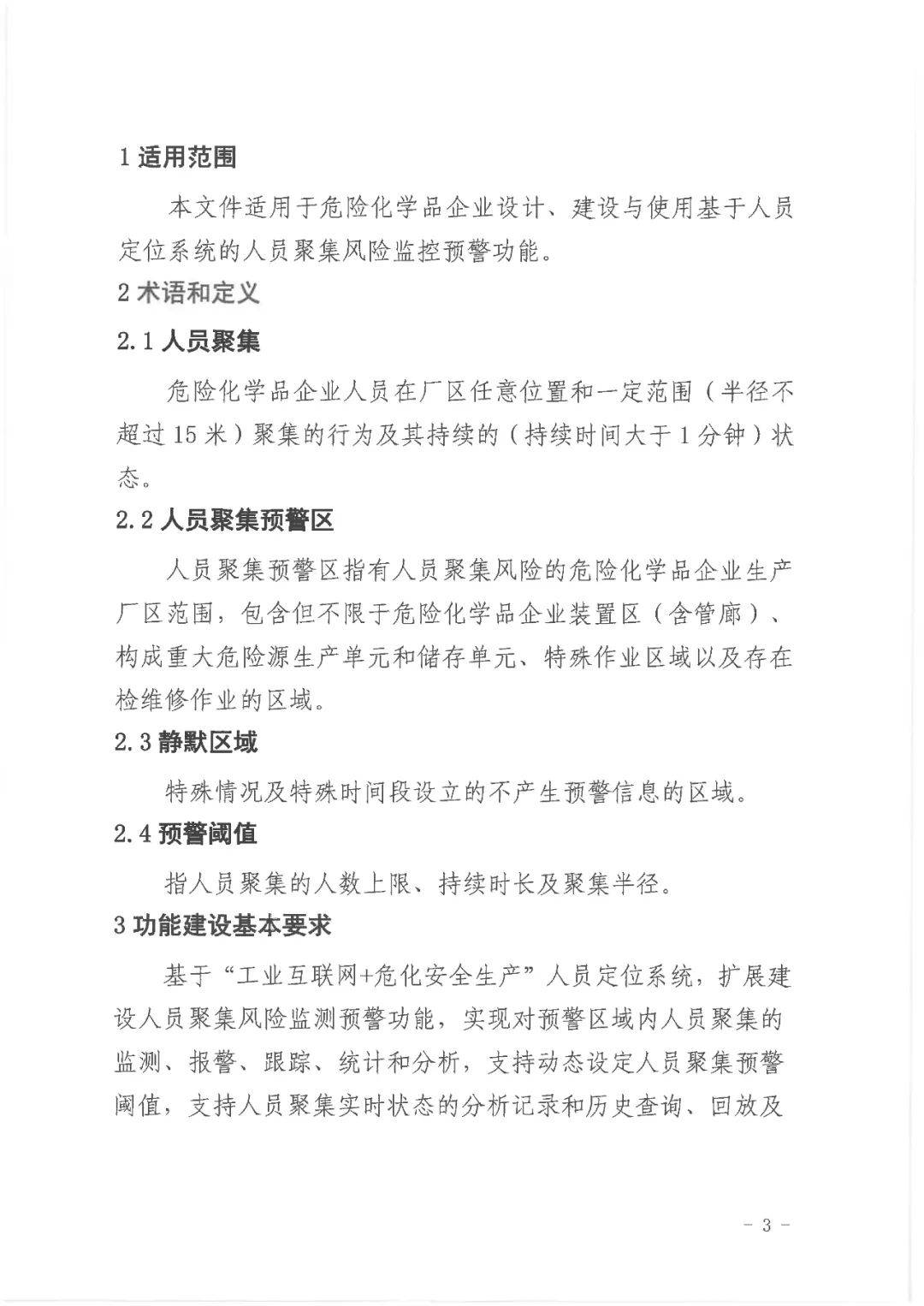
红头文件点燃市场潜力!全国50000个化工厂的高精度定位市场有多大?-IOTE物联网展
本篇文章主要是结合我之前面试的各种经历和实战开发中遇到的问题解决经验整理的,希望这篇《红头文件点燃市场潜力!全国50000个化工厂的高精度定位市场有多大?-IOTE物联网展》对你有很大帮助!欢迎收藏,分享给更多的需要的朋友学习~
在物联网行业中,定位技术是属于方案提供商的市场,因此出货量不一定很大,但方案提供商能够创造出较大的产值
对许多物联网中的小型企业来说,这是一片肥沃的土地,因为市场足够大,也足够分散,可以错开细分赛道进行竞争
在我们的调查中,很多企业的主要业务都集中在物联网企业级应用市场
数以百计甚至千计的物联网行业应用中,化工厂行业是一个细分市场,值得特别关注
在红头文件的支持下,化工厂已经成为定位方案商必争之地
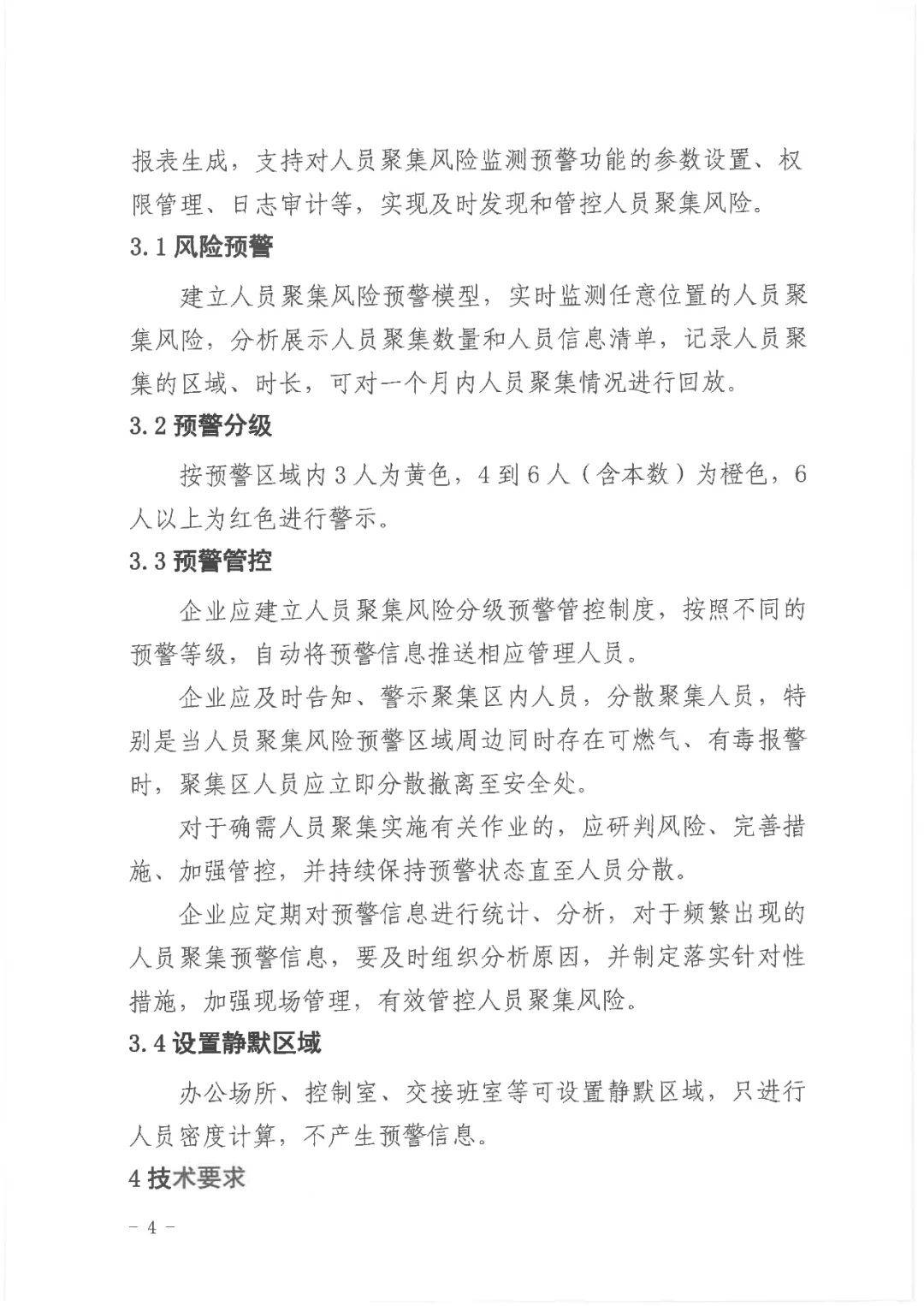
化工厂是高风险行业之一,安全事故频繁发生。为此,一些省市已经率先出台政策,要求化工厂必须部署人员定位系统,并且在人员安全救援方面取得了良好效果。因此,2023年10月,应急管理部发布了一份重要文件,名为《基于人员定位系统的人员聚集风险监测预警功能建设应用指南(试行)》,推动全行业普及人员定位系统的使用

请查看文末的附表,以获取详细的附件内容
在分析行业时,通常会建立一个“行业驱动力模型”和一个“行业需求度模型”
在推动IoT企业级市场的过程中,政策驱动因素起着重要作用
在政策的推动下,这个市场将从一个“混沌未知型市场”转变为“确定性很高的市场”。因此,许多企业的业务拓展策略就是“跟随政府文件的指引”
化工厂的市场潜力非常巨大
每个细分市场的潜在规模有大有小,有些市场本身潜力比较小,即便是政策强推,市场渗透度做到100%,市场产值也不一定会很大
化工厂的市场潜力非常巨大
中国化工厂数量市场缺乏权威数字,但根据行业企业调研所得信息,全国化工厂企业总量超过20万家,其中大约有5万座属于高危场景范围
根据AIoT星图研究院的估算,化工厂的人员规模各不相同。大型化工厂的人数可能达到上万人,小型化工厂可能只有一两百人。平均来看,我们可以估计化工厂的人员规模约为300人。粗略估计,高危化工厂行业的从业人员规模大约为1500万人,而覆盖化工厂场景所需的基站数量仍然很大
定位技术的不同,基站的成本差异会很大,我们分别测算蓝牙Beacon方案与UWB方案的成本差异。
要分析市场潜力,如果所有人都开始采用蓝牙Beacon技术的话
如果采用蓝牙Beacon方案,根据我们的调研结果,可以实现全厂区的覆盖。据了解,蓝牙Beacon的数量要比人员标签多很多,大约是3:1的比例(是的,你没看错,蓝牙Beacon的价格(60-80)也比人员标签的价格(100-200)便宜很多)
根据测算,如果采用蓝牙Beacon方案,这个市场的定位产品总出货量约为6000万。此外,对于更换周期的测算也很有意思。一般来说,我们会按照8年的周期计算一般产品的更换周期,但显然,蓝牙Beacon产品的使用寿命不到8年
根据我们所了解的信息,蓝牙Beacon产品通常需要在使用3年左右时更换电池。至于是更换电池还是购买新设备,将取决于每个客户自己的选择。大致的成本如下:
- 如果是更换电池:电池+人工费用,一般每个蓝牙Beacon设备的成本约30-40元。
- 如果是更换设备:就按照新设备的价格60-80。(换新设备一般就是方案商承担安装了)
根据这个估算,如果全部采用蓝牙Beacon定位技术,每年的定位产品(包括基站和标签)的出货量将会超过1000万个
UWB技术的普及将为市场带来巨大的潜力
UWB技术具有高精度的特点。然而,显然,化工厂的大部分场景并不需要如此高精度的产品。因此,传统的UWB定位基站(施工成本高、基站成本也高)在化工厂中的市场份额并不会很大,仅在一些对安全要求非常高的巡检区域需要使用
在之前的文章中,我们已经进行了分析,要想在化工厂市场替代蓝牙产品,UWB产品有一个非常重要的前提条件,即提高精度而不增加成本
传统的供电部署的基站难以满足这一要求,因此市场上需要UWB基站产品来推动变革。最近一两年,UWB-Beacon方案开始进入市场,这种产品在成本上可能接近蓝牙Beacon
蓝牙Beacon的部署密度通常在6-8m(由于信号强度不稳定,实际部署密度可能更高),而UWB-Beacon的部署密度通常在15-20m(如果在非金属空旷环境中,部署密度可能更大)。悲观估计来看,UWB-Beacon的工作距离是蓝牙Beacon的两倍,为了覆盖相同面积的工厂,UWB-Beacon的数量只需蓝牙Beacon的四分之一。因此,以蓝牙Beacon产品每个60-80元计算,UWB-Beacon产品的价格将在300元左右,硬件成本几乎相当
根据我们收集到的信息来看,这个价格是可以实现的,并且我们对未来一两年能够达到这个价格持乐观态度

来源:AIoT星图研究院《2024中国高精度定位技术产业白皮书》
如果使用UWB-Beacon基站,每个基站可能对应一个标签。根据估计,标签市场潜力约为1500万个,预计相应的UWB产品总出货量约为3000万个
尽管UWB-Beacon产品已经增加了大容量电池,但其续航能力仍然有限。目前,该行业的产品大致能够使用1-2年。如果进行优化,预计可以达到蓝牙Beacon产品3年的电池寿命周期
UWB-Beacon产品通常需要更换电池,每次更换的成本约为50元(包括电池和人工费用)
电池之外的产品,按照8年的使用周期计算,平均每年的产品销量大约约为400万左右
因此,综合而言,化工厂对于定位产品的市场潜力非常巨大
附件内容为:“应急管理部发布了《基于人员定位系统的人员聚集风险监测预警功能建设应用指南(试行)》通知”





以上就是《红头文件点燃市场潜力!全国50000个化工厂的高精度定位市场有多大?-IOTE物联网展》的详细内容,更多关于IOTE物联网展,高精度定位,化工厂的资料请关注golang学习网公众号!
国内公司利用PEEK材料优势,推出惊艳亮相的特斯拉二代机器人
- 上一篇
- 国内公司利用PEEK材料优势,推出惊艳亮相的特斯拉二代机器人
- 下一篇
- 2024 CES亮相:惠普OMEN Transcend 14问世,全球最轻14英寸游戏本
-
- 科技周边 · 人工智能 | 3小时前 |
- Recraft AI注册地址及账号登录教程
- 293浏览 收藏
-
- 科技周边 · 人工智能 | 3小时前 |
- TOFAI官网登录入口及手机访问指南
- 415浏览 收藏
-
- 科技周边 · 人工智能 | 3小时前 | 百度AI 百度AI工具
- 百度AI手机识旋律方法教程
- 364浏览 收藏
-
- 科技周边 · 人工智能 | 3小时前 | CanvaAI Canva可画
- Canva可画官网入口及网页版使用指南
- 226浏览 收藏
-
- 科技周边 · 人工智能 | 4小时前 |
- AI一键部署Gradio应用教程
- 149浏览 收藏
-
- 科技周边 · 人工智能 | 4小时前 | Hermes Agent HermesAgent
- 企业微信Hermes Agent接入教程详解
- 483浏览 收藏
-
- 科技周边 · 人工智能 | 4小时前 | openclaw
- Mac安装OpenClaw及AI部署教程
- 251浏览 收藏
-
- 科技周边 · 人工智能 | 5小时前 |
- Figma图层命名加Emoji,批量重命名工具教程
- 168浏览 收藏
-
- 科技周边 · 人工智能 | 5小时前 |
- 百度AI搜索如何追溯信息来源链
- 357浏览 收藏
-
- 科技周边 · 人工智能 | 5小时前 | Vision Veo 3 Vision Banana
- Veo 3 运动描述技巧\_复杂物理过程怎么写
- 233浏览 收藏
-
- 科技周边 · 人工智能 | 5小时前 | Capybara
- CapybaraAI关闭动画方法及流畅优化技巧
- 208浏览 收藏
-
- 前端进阶之JavaScript设计模式
- 设计模式是开发人员在软件开发过程中面临一般问题时的解决方案,代表了最佳的实践。本课程的主打内容包括JS常见设计模式以及具体应用场景,打造一站式知识长龙服务,适合有JS基础的同学学习。
- 543次学习
-
- GO语言核心编程课程
- 本课程采用真实案例,全面具体可落地,从理论到实践,一步一步将GO核心编程技术、编程思想、底层实现融会贯通,使学习者贴近时代脉搏,做IT互联网时代的弄潮儿。
- 516次学习
-
- 简单聊聊mysql8与网络通信
- 如有问题加微信:Le-studyg;在课程中,我们将首先介绍MySQL8的新特性,包括性能优化、安全增强、新数据类型等,帮助学生快速熟悉MySQL8的最新功能。接着,我们将深入解析MySQL的网络通信机制,包括协议、连接管理、数据传输等,让
- 500次学习
-
- JavaScript正则表达式基础与实战
- 在任何一门编程语言中,正则表达式,都是一项重要的知识,它提供了高效的字符串匹配与捕获机制,可以极大的简化程序设计。
- 487次学习
-
- 从零制作响应式网站—Grid布局
- 本系列教程将展示从零制作一个假想的网络科技公司官网,分为导航,轮播,关于我们,成功案例,服务流程,团队介绍,数据部分,公司动态,底部信息等内容区块。网站整体采用CSSGrid布局,支持响应式,有流畅过渡和展现动画。
- 485次学习
-
- ChatExcel酷表
- ChatExcel酷表是由北京大学团队打造的Excel聊天机器人,用自然语言操控表格,简化数据处理,告别繁琐操作,提升工作效率!适用于学生、上班族及政府人员。
- 4514次使用
-
- Any绘本
- 探索Any绘本(anypicturebook.com/zh),一款开源免费的AI绘本创作工具,基于Google Gemini与Flux AI模型,让您轻松创作个性化绘本。适用于家庭、教育、创作等多种场景,零门槛,高自由度,技术透明,本地可控。
- 4865次使用
-
- 可赞AI
- 可赞AI,AI驱动的办公可视化智能工具,助您轻松实现文本与可视化元素高效转化。无论是智能文档生成、多格式文本解析,还是一键生成专业图表、脑图、知识卡片,可赞AI都能让信息处理更清晰高效。覆盖数据汇报、会议纪要、内容营销等全场景,大幅提升办公效率,降低专业门槛,是您提升工作效率的得力助手。
- 4742次使用
-
- 星月写作
- 星月写作是国内首款聚焦中文网络小说创作的AI辅助工具,解决网文作者从构思到变现的全流程痛点。AI扫榜、专属模板、全链路适配,助力新人快速上手,资深作者效率倍增。
- 6591次使用
-
- MagicLight
- MagicLight.ai是全球首款叙事驱动型AI动画视频创作平台,专注于解决从故事想法到完整动画的全流程痛点。它通过自研AI模型,保障角色、风格、场景高度一致性,让零动画经验者也能高效产出专业级叙事内容。广泛适用于独立创作者、动画工作室、教育机构及企业营销,助您轻松实现创意落地与商业化。
- 5103次使用
-
- GPT-4王者加冕!读图做题性能炸天,凭自己就能考上斯坦福
- 2023-04-25 501浏览
-
- 单块V100训练模型提速72倍!尤洋团队新成果获AAAI 2023杰出论文奖
- 2023-04-24 501浏览
-
- ChatGPT 真的会接管世界吗?
- 2023-04-13 501浏览
-
- VR的终极形态是「假眼」?Neuralink前联合创始人掏出新产品:科学之眼!
- 2023-04-30 501浏览
-
- 实现实时制造可视性优势有哪些?
- 2023-04-15 501浏览

