mysql锁与事务(MVCC、BufferPool)
有志者,事竟成!如果你在学习数据库,那么本文《mysql锁与事务(MVCC、BufferPool)》,就很适合你!文章讲解的知识点主要包括MySQL、锁、MVCC、BufferPool,若是你对本文感兴趣,或者是想搞懂其中某个知识点,就请你继续往下看吧~
锁
概述:锁分为乐观锁和悲观锁,cas锁是乐观锁,mysql中的读锁和写锁都是悲观锁。
cas锁:修改数据时判断数据版本号是否是修改之前的数据,如果数据已经被修改则放弃本次修改或者取出最新数据重新进行计算修改直到修改成功。
读锁(共享锁):给数据加读锁,所有事务线程都可以读取数据,但除了当前线程之外其他线程对数据的新增和修改会被阻塞。
写锁(排它锁):除当前线程之外,其他线程对锁定数据的所有操作(增删改查)均会被阻塞。
表锁:锁定整张表,语法如下
//读锁 lock table user read; //写锁 lock table user write;
PS:锁一般是加载索引上,而不是数据上
行锁与事务隔离
事务的ACID属性
原子性(Atomicity):一个事务应当看做一个最小的整体,事务内的要做要么都成功,要么都失败。
一致性(Consistent):事务前后的数据应该保持一致的变更,要么都变更,要么都回滚
隔离性(Isolation):事务和事务之间应该互相隔离,一个事务不应该受到其他事务的操作影响。
持久性(Durable):事务的执行结果应该是永久的,就算服务器宕机了也会保存下来。
mysql事务隔离分为四个等级
| 隔离级别 | 脏读 | 不可重复度 | 幻读 |
|---|---|---|---|
| 读未提交 | 可能 | 可能 | 可能 |
| 读已提交 | 不可能 | 可能 | 可能 |
| 可重复读 | 不可能 | 不可能 | 可能 |
| 可串行化 | 不可能 | 不可能 | 不可能 |
脏读:一个事务在执行时读取到了另一个事务未提交的数据修改,违背了事务的隔离性
不可重复读:一个事务在多次读取同一条数据时该数据的状态不同,例如第一次是1,第二次是2,这种会造成逻辑混乱的情况称为不可重复读
幻读:一个事务可以操作本不应该存在(查询不到)的数据,该情况称之为幻读,例如事务A在执行过程中,事务B提交了修改,那么即使事务A看不到事务B的修改,也可以修改事务B变化后的数据,该情况称之为幻读
读未提交:不做隔离,任何操作都是全局操作
读已提交:事务只有在commit之后才会产生全局影响,没有commit之前所有的数据不会产生真实的变化。
可重复读:事务之间互相隔离,一个事务在生成事务ID后所有其他事务对数据的修改都不再会体现在该事务内的查询之中
可串行化:所有的操作由并行改为单线程执行。
mvcc
mysql事务中的读已提交和可重复度两种隔离机制都用到了mvcc机制。
mvcc机制简单来说有以下几点。
1:事务在began的时候并没有生成事务ID,在执行第一条查询sql的时候才会生成事务ID。 2:事务ID生成时会同时生成一个read view,read view里保存所有当前已开始但未提交的事务ID以及一个已提交的数字最大的事务ID。 3:在查询数据时从undo版本链中寻找数据的历史版本,排除掉所有read里存储的当前未提交的事务对数据的修改和大于查询时提取的最大事务ID的事务对数据的修改之后返回数据(简单来说就是排除掉在生成read view时所有未提交/未创建的事务对数据的修改结果。)
读已提交和可重复读中mvcc机制实现的异同
读已提交在执行每条查询sql时会重新生成read view,所以已提交的事务对数据产生的影响都能查出来,两次读取结果可能不一样。
可重复度只有在执行第一条查询sql时候生成一次read view,所以一个事务中无论读取多少次,结果都是一样的。
PS:数据隔离只是隔离了查询结果,最终修改时还是会按照修改时数据库中的真实数据进行修改,所以在修改时依旧要考虑数据可能已经被其他的事务修改了的可能性
mysql默认的隔离级别是可重复度,可重复读在某些情况下可以使用间隙锁解决幻读的问题。
间隙锁(Gap Lock)
假如数据库中的数据有过删除,ID 为1,2,4,10,20
那么数据库中的间隙就有(2,4)(4,10)(10,20)(20,正无限)四组
此时如果对这四组间隙之间的ID进行操作,例如:
update user set name =‘s1’ where id >10 and id
那么,由于条件的范围跨越了(10,20)(20,正无限)两组间隙,那么id位于这两组间隙之中的所有数据在该update进行commit前都会阻塞。
例如
update user set name =‘s2’ where id =11;
就会被阻塞,无法执行
临键锁(Next-key Locks)
临键锁的概念建立在间隙锁上,如果修改语句改成下面这样:
update user set name =‘s1’ where id >10 and id
条件只跨越了(10,20)一组间隙,那么对ID是20的数据也无法修改,但对ID是10的可以修改,这就是临键锁,隙范围之中,位于最后的那个值的数据也将被锁定。
无索引行锁会升级为表锁
InnoDB的行锁是针对索引加的锁,不是针对记录加的锁。并且该索引不能失效,否则都会从行锁升级为表锁
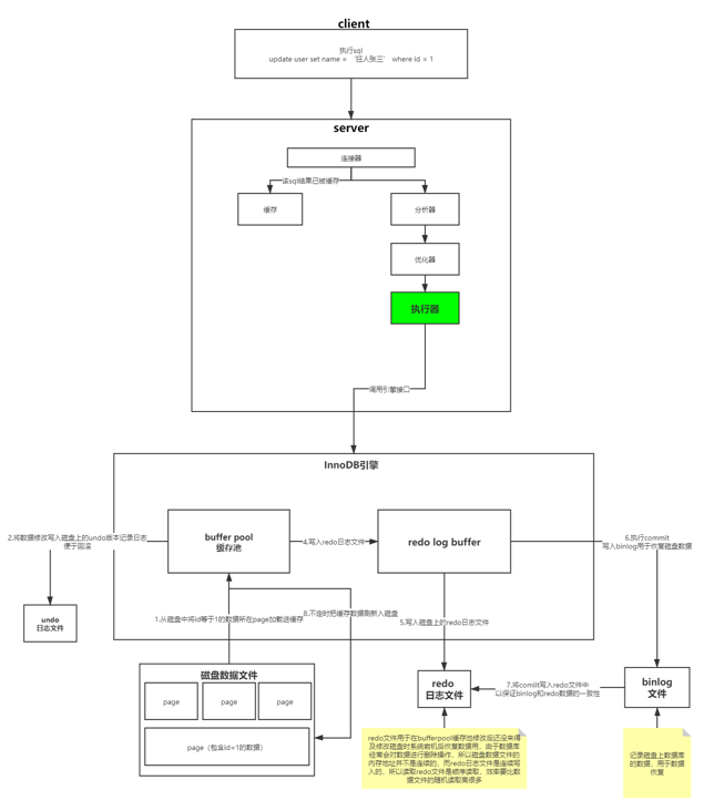
bufferpool缓存
首先明确一个概念,mysql的数据磁盘读写是随机读写,效率不高,并且在进行磁盘读取时中间有一层缓存,并不一定是直接读取的磁盘,详细逻辑如下:

ps:图上忘记画了,数据修改的第三步是修改缓存中的数据
直接对磁盘上的数据文件进行随机读取效率是很慢的,上面的执行逻辑虽然看似复杂,但避免了每次对磁盘数据文件进行随机读取,对缓存的读取和文件IO比起来效率要快上许多倍,同时利用多个日志文件保证了数据的一致性,而且对日志文件的读写是顺序读写,效率也会比随机读取数据文件快很多,就算宕机也可以保证数据的一致性。
基于这个架构mysql才能同时支撑大量的并发产生。
以上就是《mysql锁与事务(MVCC、BufferPool)》的详细内容,更多关于mysql的资料请关注golang学习网公众号!
SpringBoot容器事务学习
- 上一篇
- SpringBoot容器事务学习
- 下一篇
- 数据库主键为什么要用递增的序列?UUID为什么不适合做主键?
-
- 数据库 · MySQL | 1星期前 |
- MySQL常用存储引擎及InnoDB与MyISAM对比分析
- 184浏览 收藏
-
- 数据库 · MySQL | 2星期前 |
- MySQL连接池配置与优化方法
- 147浏览 收藏
-
- 数据库 · MySQL | 2星期前 |
- MySQL内存优化技巧与参数设置解析
- 295浏览 收藏
-
- 数据库 · MySQL | 2星期前 |
- 主键外键关系解析与作用详解
- 413浏览 收藏
-
- 数据库 · MySQL | 2星期前 |
- MySQL数据库备份与安全方案详解
- 175浏览 收藏
-
- 数据库 · MySQL | 3星期前 |
- MySQL增删改查语法速查表大全
- 174浏览 收藏
-
- 数据库 · MySQL | 4星期前 |
- MySQLupdate语句使用详解
- 120浏览 收藏
-
- 数据库 · MySQL | 1个月前 |
- MySQL数据库创建与字符集设置教程
- 404浏览 收藏
-
- 数据库 · MySQL | 1个月前 |
- MySQL基础命令速查:增删改查全攻略
- 427浏览 收藏
-
- 数据库 · MySQL | 1个月前 |
- MySQL优化Join查询的技巧与策略解析
- 351浏览 收藏
-
- 数据库 · MySQL | 1个月前 |
- MySQL常用数据类型有哪些及如何选择
- 156浏览 收藏
-
- 数据库 · MySQL | 1个月前 |
- MySQL增删改查语法速查手册
- 405浏览 收藏
-
- 前端进阶之JavaScript设计模式
- 设计模式是开发人员在软件开发过程中面临一般问题时的解决方案,代表了最佳的实践。本课程的主打内容包括JS常见设计模式以及具体应用场景,打造一站式知识长龙服务,适合有JS基础的同学学习。
- 543次学习
-
- GO语言核心编程课程
- 本课程采用真实案例,全面具体可落地,从理论到实践,一步一步将GO核心编程技术、编程思想、底层实现融会贯通,使学习者贴近时代脉搏,做IT互联网时代的弄潮儿。
- 516次学习
-
- 简单聊聊mysql8与网络通信
- 如有问题加微信:Le-studyg;在课程中,我们将首先介绍MySQL8的新特性,包括性能优化、安全增强、新数据类型等,帮助学生快速熟悉MySQL8的最新功能。接着,我们将深入解析MySQL的网络通信机制,包括协议、连接管理、数据传输等,让
- 500次学习
-
- JavaScript正则表达式基础与实战
- 在任何一门编程语言中,正则表达式,都是一项重要的知识,它提供了高效的字符串匹配与捕获机制,可以极大的简化程序设计。
- 487次学习
-
- 从零制作响应式网站—Grid布局
- 本系列教程将展示从零制作一个假想的网络科技公司官网,分为导航,轮播,关于我们,成功案例,服务流程,团队介绍,数据部分,公司动态,底部信息等内容区块。网站整体采用CSSGrid布局,支持响应式,有流畅过渡和展现动画。
- 485次学习
-
- ChatExcel酷表
- ChatExcel酷表是由北京大学团队打造的Excel聊天机器人,用自然语言操控表格,简化数据处理,告别繁琐操作,提升工作效率!适用于学生、上班族及政府人员。
- 4215次使用
-
- Any绘本
- 探索Any绘本(anypicturebook.com/zh),一款开源免费的AI绘本创作工具,基于Google Gemini与Flux AI模型,让您轻松创作个性化绘本。适用于家庭、教育、创作等多种场景,零门槛,高自由度,技术透明,本地可控。
- 4573次使用
-
- 可赞AI
- 可赞AI,AI驱动的办公可视化智能工具,助您轻松实现文本与可视化元素高效转化。无论是智能文档生成、多格式文本解析,还是一键生成专业图表、脑图、知识卡片,可赞AI都能让信息处理更清晰高效。覆盖数据汇报、会议纪要、内容营销等全场景,大幅提升办公效率,降低专业门槛,是您提升工作效率的得力助手。
- 4454次使用
-
- 星月写作
- 星月写作是国内首款聚焦中文网络小说创作的AI辅助工具,解决网文作者从构思到变现的全流程痛点。AI扫榜、专属模板、全链路适配,助力新人快速上手,资深作者效率倍增。
- 6103次使用
-
- MagicLight
- MagicLight.ai是全球首款叙事驱动型AI动画视频创作平台,专注于解决从故事想法到完整动画的全流程痛点。它通过自研AI模型,保障角色、风格、场景高度一致性,让零动画经验者也能高效产出专业级叙事内容。广泛适用于独立创作者、动画工作室、教育机构及企业营销,助您轻松实现创意落地与商业化。
- 4820次使用
-
- golang MySQL实现对数据库表存储获取操作示例
- 2022-12-22 499浏览
-
- 搞一个自娱自乐的博客(二) 架构搭建
- 2023-02-16 244浏览
-
- B-Tree、B+Tree以及B-link Tree
- 2023-01-19 235浏览
-
- mysql面试题
- 2023-01-17 157浏览
-
- MySQL数据表简单查询
- 2023-01-10 101浏览

