30G 上亿数据的超大文件,如何快速导入生产环境?
小伙伴们对数据库编程感兴趣吗?是否正在学习相关知识点?如果是,那么本文《30G 上亿数据的超大文件,如何快速导入生产环境?》,就很适合你,本篇文章讲解的知识点主要包括并发、MySQL、Java、线程池。在之后的文章中也会多多分享相关知识点,希望对大家的知识积累有所帮助!
Hello,大家好,我是楼下小黑哥~
如果给你一个包含一亿行数据的超大文件,让你在一周之内将数据转化导入生产数据库,你会如何操作?
上面的问题其实是小黑哥前段时间接到一个真实的业务需求,将一个老系统历史数据通过线下文件的方式迁移到新的生产系统。
由于老板们已经敲定了新系统上线时间,所以只留给小黑哥一周的时间将历史数据导入生产系统。
由于时间紧,而数据量又超大,所以小黑哥设计的过程想到一下解决办法:
- 拆分文件
- 多线程导入
欢迎关注我的公众号:小黑十一点半,获得日常干货推送。如果您对我的专题内容感兴趣,也可以关注我的博客:studyidea.cn
拆分文件
首先我们可以写个小程序,或者使用拆分命令
-- 将一个大文件拆分成若干个小文件,每个文件 100000 行 split -l 100000 largeFile.txt -d -a 4 smallFile_
这里之所以选择先将大文件拆分,主要考虑到两个原因:
第一如果程序直接读取这个大文件,假设读取一半的时候,程序突然宕机,这样就会直接丢失文件读取的进度,又需要重新开头读取。
而文件拆分之后,一旦小文件读取结束,我们可以将小文件移动一个指定文件夹。
这样即使应用程序宕机重启,我们重新读取时,只需要读取剩余的文件。
第二,一个文件,只能被一个应用程序读取,这样就限制了导入的速度。
而文件拆分之后,我们可以采用多节点部署的方式,水平扩展。每个节点读取一部分文件,这样就可以成倍的加快导入速度。

多线程导入
当我们拆分完文件,接着我们就需要读取文件内容,进行导入。
之前拆分的时候,设置每个小文件包含 10w 行的数据。由于担心一下子将 10w 数据读取应用中,导致堆内存占用过高,引起频繁的 Full GC,所以下面采用流式读取的方式,一行一行的读取数据。
当然了,如果拆分之后文件很小,或者说应用的堆内存设置很大,我们可以直接将文件加载到应用内存中处理。这样相对来说简单一点。
逐行读取的代码如下:
File file = ...
try (LineIterator iterator = IOUtils.lineIterator(new FileInputStream(file), "UTF-8")) {
while (iterator.hasNext()) {
String line=iterator.nextLine();
convertToDB(line);
}
}上面代码使用
Files.lines(Paths.get("文件路径"), Charset.defaultCharset()).forEach(line -> {
convertToDB(line);
});其实仔细看下
File file = ...;
ExecutorService executorService = new ThreadPoolExecutor(
5,
10,
60,
TimeUnit.MINUTES,
// 文件数量,假设文件包含 10W 行
new ArrayBlockingQueue(10*10000),
// guava 提供
new ThreadFactoryBuilder().setNameFormat("test-%d").build());
try (LineIterator iterator = IOUtils.lineIterator(new FileInputStream(file), "UTF-8")) {
while (iterator.hasNext()) {
String line = iterator.nextLine();
executorService.submit(() -> {
convertToDB(line);
});
}
}上述代码中,每读取到一行内容,就会直接交给线程池来执行。
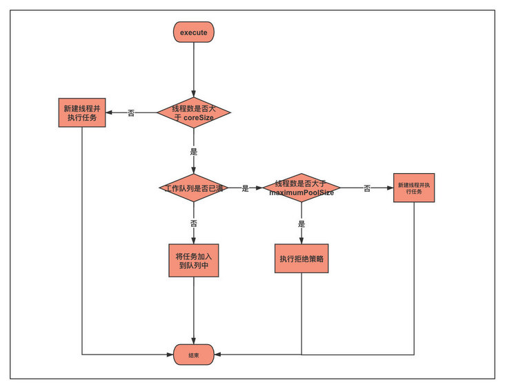
我们知道线程池原理如下:
- 如果核心线程数未满,将会直接创建线程执行任务。
- 如果核心线程数已满,将会把任务放入到队列中。
- 如果队列已满,将会再创建线程执行任务。
- 如果最大线程数已满,队列也已满,那么将会执行拒绝策略。

由于我们上述线程池设置的核心线程数为 5,很快就到达了最大核心线程数,后续任务只能被加入队列。
为了后续任务不被线程池拒绝,我们可以采用如下方案:
- 将队列容量设置成很大,包含整个文件所有行数
- 将最大线程数设置成很大,数量大于件所有行数
以上两种方案都存在同样的问题,第一种是相当于将文件所有内容加载到内存,将会占用过多内存。
而第二种创建过多的线程,同样也会占用过多内存。
一旦内存占用过多,GC 无法清理,就可能会引起频繁的 Full GC,甚至导致 OOM,导致程序导入速度过慢。
解决这个问题,我们可以如下两种解决方案:
try (LineIterator iterator = IOUtils.lineIterator(new FileInputStream(file), "UTF-8")) { // 存储每个任务执行的行数 List<string> lines = Lists.newArrayList(); // 存储异步任务 List<converttask> tasks = Lists.newArrayList(); while (iterator.hasNext()) { String line = iterator.nextLine(); lines.add(line); // 设置每个线程执行的行数 if (lines.size() == 1000) { // 新建异步任务,注意这里需要创建一个 List tasks.add(new ConvertTask(Lists.newArrayList(lines))); lines.clear(); } if (tasks.size() == 10) { asyncBatchExecuteTask(tasks); } } // 文件读取结束,但是可能还存在未被内容 tasks.add(new ConvertTask(Lists.newArrayList(lines))); // 最后再执行一次 asyncBatchExecuteTask(tasks); } </converttask></string>这段代码中,每个异步任务将会导入 1000 行数据,等积累了 10 个异步任务,然后将会调用
/** * 批量执行任务 * * @param tasks */ private static void asyncBatchExecuteTask(List<converttask> tasks) throws InterruptedException { CountDownLatch countDownLatch = new CountDownLatch(tasks.size()); for (ConvertTask task : tasks) { task.setCountDownLatch(countDownLatch); executorService.submit(task); } // 主线程等待异步线程 countDownLatch 执行结束 countDownLatch.await(); // 清空,重新添加任务 tasks.clear(); }</converttask>/** * 异步任务 * 等数据导入完成之后,一定要调用 countDownLatch.countDown() * 不然,这个主线程将会被阻塞, */ private static class ConvertTask implements Runnable { private CountDownLatch countDownLatch; private List<string> lines; public ConvertTask(List<string> lines) { this.lines = lines; } public void setCountDownLatch(CountDownLatch countDownLatch) { this.countDownLatch = countDownLatch; } @Override public void run() { try { for (String line : lines) { convertToDB(line); } } finally { countDownLatch.countDown(); } } }</string></string>RejectedExecutionHandler rejectedExecutionHandler = new RejectedExecutionHandler() { @Override public void rejectedExecution(Runnable r, ThreadPoolExecutor executor) { if (!executor.isShutdown()) { try { executor.getQueue().put(r); } catch (InterruptedException e) { // should not be interrupted } } } };这样一旦线程池满载,主线程将会被阻塞。
使用这种方式之后,我们可以直接使用上面提到的多线程导入的代码。
ExecutorService executorService = new ThreadPoolExecutor( 5, 10, 60, TimeUnit.MINUTES, new ArrayBlockingQueue(100), new ThreadFactoryBuilder().setNameFormat("test-%d").build(), (r, executor) -> { if (!executor.isShutdown()) { try { // 主线程将会被阻塞 executor.getQueue().put(r); } catch (InterruptedException e) { // should not be interrupted } } }); File file = new File("文件路径"); try (LineIterator iterator = IOUtils.lineIterator(new FileInputStream(file), "UTF-8")) { while (iterator.hasNext()) { String line = iterator.nextLine(); executorService.submit(() -> convertToDB(line)); } }小结
一个超大的文件,我们可以采用拆分文件的方式,将其拆分成多份文件,然后部署多个应用程序提高读取速度。
另外读取过程我们还可以使用多线程的方式并发导入,不过我们需要注意线程池满载之后,将会拒绝后续任务。
我们可以通过扩展线程池,自定义拒绝策略,使读取主线程阻塞。
好了,今天文章内容就到这里,不知道各位有没有其他更好的解决办法,欢迎留言讨论。
欢迎关注我的公众号:小黑十一点半,获得日常干货推送。如果您对我的专题内容感兴趣,也可以关注我的博客:studyidea.cn

以上就是本文的全部内容了,是否有顺利帮助你解决问题?若是能给你带来学习上的帮助,请大家多多支持golang学习网!更多关于数据库的相关知识,也可关注golang学习网公众号。
Django models 使用mysql的limit和offset功能
- 上一篇
- Django models 使用mysql的limit和offset功能
- 下一篇
- idea中springboot项目连接数据库报错可能原因
-
- 数据库 · MySQL | 1星期前 |
- MySQL常用存储引擎及InnoDB与MyISAM对比分析
- 184浏览 收藏
-
- 数据库 · MySQL | 2星期前 |
- MySQL连接池配置与优化方法
- 147浏览 收藏
-
- 数据库 · MySQL | 2星期前 |
- MySQL内存优化技巧与参数设置解析
- 295浏览 收藏
-
- 数据库 · MySQL | 2星期前 |
- 主键外键关系解析与作用详解
- 413浏览 收藏
-
- 数据库 · MySQL | 2星期前 |
- MySQL数据库备份与安全方案详解
- 175浏览 收藏
-
- 数据库 · MySQL | 3星期前 |
- MySQL增删改查语法速查表大全
- 174浏览 收藏
-
- 数据库 · MySQL | 4星期前 |
- MySQLupdate语句使用详解
- 120浏览 收藏
-
- 数据库 · MySQL | 1个月前 |
- MySQL数据库创建与字符集设置教程
- 404浏览 收藏
-
- 数据库 · MySQL | 1个月前 |
- MySQL基础命令速查:增删改查全攻略
- 427浏览 收藏
-
- 数据库 · MySQL | 1个月前 |
- MySQL优化Join查询的技巧与策略解析
- 351浏览 收藏
-
- 数据库 · MySQL | 1个月前 |
- MySQL常用数据类型有哪些及如何选择
- 156浏览 收藏
-
- 数据库 · MySQL | 1个月前 |
- MySQL增删改查语法速查手册
- 405浏览 收藏
-
- 前端进阶之JavaScript设计模式
- 设计模式是开发人员在软件开发过程中面临一般问题时的解决方案,代表了最佳的实践。本课程的主打内容包括JS常见设计模式以及具体应用场景,打造一站式知识长龙服务,适合有JS基础的同学学习。
- 543次学习
-
- GO语言核心编程课程
- 本课程采用真实案例,全面具体可落地,从理论到实践,一步一步将GO核心编程技术、编程思想、底层实现融会贯通,使学习者贴近时代脉搏,做IT互联网时代的弄潮儿。
- 516次学习
-
- 简单聊聊mysql8与网络通信
- 如有问题加微信:Le-studyg;在课程中,我们将首先介绍MySQL8的新特性,包括性能优化、安全增强、新数据类型等,帮助学生快速熟悉MySQL8的最新功能。接着,我们将深入解析MySQL的网络通信机制,包括协议、连接管理、数据传输等,让
- 500次学习
-
- JavaScript正则表达式基础与实战
- 在任何一门编程语言中,正则表达式,都是一项重要的知识,它提供了高效的字符串匹配与捕获机制,可以极大的简化程序设计。
- 487次学习
-
- 从零制作响应式网站—Grid布局
- 本系列教程将展示从零制作一个假想的网络科技公司官网,分为导航,轮播,关于我们,成功案例,服务流程,团队介绍,数据部分,公司动态,底部信息等内容区块。网站整体采用CSSGrid布局,支持响应式,有流畅过渡和展现动画。
- 485次学习
-
- ChatExcel酷表
- ChatExcel酷表是由北京大学团队打造的Excel聊天机器人,用自然语言操控表格,简化数据处理,告别繁琐操作,提升工作效率!适用于学生、上班族及政府人员。
- 4215次使用
-
- Any绘本
- 探索Any绘本(anypicturebook.com/zh),一款开源免费的AI绘本创作工具,基于Google Gemini与Flux AI模型,让您轻松创作个性化绘本。适用于家庭、教育、创作等多种场景,零门槛,高自由度,技术透明,本地可控。
- 4573次使用
-
- 可赞AI
- 可赞AI,AI驱动的办公可视化智能工具,助您轻松实现文本与可视化元素高效转化。无论是智能文档生成、多格式文本解析,还是一键生成专业图表、脑图、知识卡片,可赞AI都能让信息处理更清晰高效。覆盖数据汇报、会议纪要、内容营销等全场景,大幅提升办公效率,降低专业门槛,是您提升工作效率的得力助手。
- 4454次使用
-
- 星月写作
- 星月写作是国内首款聚焦中文网络小说创作的AI辅助工具,解决网文作者从构思到变现的全流程痛点。AI扫榜、专属模板、全链路适配,助力新人快速上手,资深作者效率倍增。
- 6103次使用
-
- MagicLight
- MagicLight.ai是全球首款叙事驱动型AI动画视频创作平台,专注于解决从故事想法到完整动画的全流程痛点。它通过自研AI模型,保障角色、风格、场景高度一致性,让零动画经验者也能高效产出专业级叙事内容。广泛适用于独立创作者、动画工作室、教育机构及企业营销,助您轻松实现创意落地与商业化。
- 4820次使用
-
- golang MySQL实现对数据库表存储获取操作示例
- 2022-12-22 499浏览
-
- 搞一个自娱自乐的博客(二) 架构搭建
- 2023-02-16 244浏览
-
- B-Tree、B+Tree以及B-link Tree
- 2023-01-19 235浏览
-
- mysql面试题
- 2023-01-17 157浏览
-
- MySQL数据表简单查询
- 2023-01-10 101浏览

