吃透了这一套2020阿里,美团,字节跳动Java 面试真题,你离 BAT还远吗?
来源:SegmentFault
2023-01-21 09:46:25
0浏览
收藏
有志者,事竟成!如果你在学习数据库,那么本文《吃透了这一套2020阿里,美团,字节跳动Java 面试真题,你离 BAT还远吗?》,就很适合你!文章讲解的知识点主要包括MySQL、Redis、面试、spring、zookeeper,若是你对本文感兴趣,或者是想搞懂其中某个知识点,就请你继续往下看吧~
面试题模块介绍
说了这么多,直奔主题,我们这份面试题,总内容包含了十九个模块:Java 基础、容器、多线程、反射、对象拷贝、Java Web 模块、异常、网络、设计模式、Spring/Spring MVC、Spring Boot/Spring Cloud、Hibernate、Mybatis、RabbitMQ、Kafka、Zookeeper、MySql、Redis、JVM 。如下图所示:

可能对于初学者不需要看后面的框架和 JVM 模块的知识,读者朋友们可根据自己的情况,选择对应的模块进行阅读。
适宜阅读人群
- 需要面试的初/中/高级 Java 程序员
- 想要查漏补缺的人
- 想要不断完善和扩充自己 Java 技术栈的人
- Java 面试官
Java 基础
- JDK 和 JRE 有什么区别?
- == 和 equals 的区别是什么?
- 两个对象的 hashCode()相同,则 equals()也一定为 true,对吗?
- final 在 java 中有什么作用?
- java 中的 Math.round(-1.5) 等于多少?
- String 属于基础的数据类型吗?
- java 中操作字符串都有哪些类?它们之间有什么区别?
- String str="i"与 String str=new String(“i”)一样吗?
- 如何将字符串反转?
- String 类的常用方法都有那些?
- 抽象类必须要有抽象方法吗?
- 普通类和抽象类有哪些区别?
- 抽象类能使用 final 修饰吗?
- 接口和抽象类有什么区别?
- java 中 IO 流分为几种?
- BIO、NIO、AIO 有什么区别?
- Files的常用方法都有哪些?
注意:下文主要是我个人的总结方法经验(面试学习和刷题笔记),都整理有PDF完整版,有需要的可以关注我的公众号前程有光自取

多线程
- 并行和并发有什么区别?
- 线程和进程的区别?
- 守护线程是什么?
- 创建线程有哪几种方式?
- 说一下 runnable 和 callable 有什么区别?
- 线程有哪些状态?
- sleep() 和 wait() 有什么区别?
- notify()和 notifyAll()有什么区别?
- 线程的 run()和 start()有什么区别?
- 创建线程池有哪几种方式?
- 线程池都有哪些状态?
- 线程池中 submit()和 execute()方法有什么区别?
- 在 java 程序中怎么保证多线程的运行安全?
- 多线程锁的升级原理是什么?
- 什么是死锁?
- 怎么防止死锁?
- ThreadLocal 是什么?有哪些使用场景?
- 说一下 synchronized 底层实现原理?
- synchronized 和 volatile 的区别是什么?
- synchronized 和 Lock 有什么区别?
- synchronized 和 ReentrantLock 区别是什么?
- 说一下 atomic 的原理?

四、反射
- 什么是反射?
- 什么是 java 序列化?什么情况下需要序列化?
- 动态代理是什么?有哪些应用?
- 怎么实现动态代理?

异常
- throw 和 throws 的区别?
- final、finally、finalize 有什么区别?
- try-catch-finally 中哪个部分可以省略?
- try-catch-finally 中,如果 catch 中 return 了,finally 还会执行吗?
- 常见的异常类有哪些?

Spring
- 为什么要使用 spring?
- 解释一下什么是 aop?
- 解释一下什么是 ioc?
- spring 有哪些主要模块?
- spring 常用的注入方式有哪些?
- spring 中的 bean 是线程安全的吗?
- spring 支持几种 bean 的作用域?
- spring 自动装配 bean 有哪些方式?
- spring 事务实现方式有哪些?
- 说一下 spring 的事务隔离?
- 说一下 spring mvc 运行流程?
- spring mvc 有哪些组件?
- @RequestMapping 的作用是什么?
- @Autowired 的作用是什么?

Spring Boot
- 什么是 spring boot?
- 为什么要用 spring boot?
- spring boot 核心配置文件是什么?
- spring boot 配置文件有哪几种类型?它们有什么区别?
- spring boot 有哪些方式可以实现热部署?
- jpa 和 hibernate 有什么区别?
- 什么是 spring cloud?
- spring cloud 断路器的作用是什么?
- spring cloud 的核心组件有哪些?

Mybatis
- mybatis 中 #{}和 ${}的区别是什么?
- mybatis 有几种分页方式?
- RowBounds 是一次性查询全部结果吗?为什么?
- mybatis 逻辑分页和物理分页的区别是什么?
- mybatis 是否支持延迟加载?延迟加载的原理是什么?
- 说一下 mybatis 的一级缓存和二级缓存?
- mybatis 和 hibernate 的区别有哪些?
- mybatis 有哪些执行器(Executor)?
- mybatis 分页插件的实现原理是什么?
- mybatis 如何编写一个自定义插件?

Kafka
- kafka 可以脱离 zookeeper 单独使用吗?为什么?
- kafka 有几种数据保留的策略?
- kafka 同时设置了 7 天和 10G 清除数据,到第五天的时候消息达到了 10G,这个时候 kafka 将如何处理?
- 什么情况会导致 kafka 运行变慢?
- 使用 kafka 集群需要注意什么?

Zookeeper
- zookeeper 是什么?
- zookeeper 都有哪些功能?
- zookeeper 有几种部署模式?
- zookeeper 怎么保证主从节点的状态同步?
- 集群中为什么要有主节点?
- 集群中有 3 台服务器,其中一个节点宕机,这个时候 zookeeper 还可以使用吗?
- 说一下 zookeeper 的通知机制?

MySql
- 数据库的三范式是什么?
- 一张自增表里面总共有 7 条数据,删除了最后 2 条数据,重启 mysql 数据库,又插入了一条数据,此时 id 是几?
- 如何获取当前数据库版本?
- 说一下 ACID 是什么?
- char 和 varchar 的区别是什么?
- float 和 double 的区别是什么?
- mysql 的内连接、左连接、右连接有什么区别?
- mysql 索引是怎么实现的?
- 怎么验证 mysql 的索引是否满足需求?
- 说一下数据库的事务隔离?
- 说一下 mysql 常用的引擎?
- 说一下 mysql 的行锁和表锁?
- . 说一下乐观锁和悲观锁?
- mysql 问题排查都有哪些手段?
- 如何做 mysql 的性能优化?

Redis
- redis 是什么?都有哪些使用场景?
- redis 有哪些功能?
- redis 和 memecache 有什么区别?
- redis 为什么是单线程的?
- 什么是缓存穿透?怎么解决?
- redis 支持的数据类型有哪些?
- redis 支持的 java 客户端都有哪些?
- jedis 和 redisson 有哪些区别?
- 怎么保证缓存和数据库数据的一致性?
- redis 持久化有几种方式?

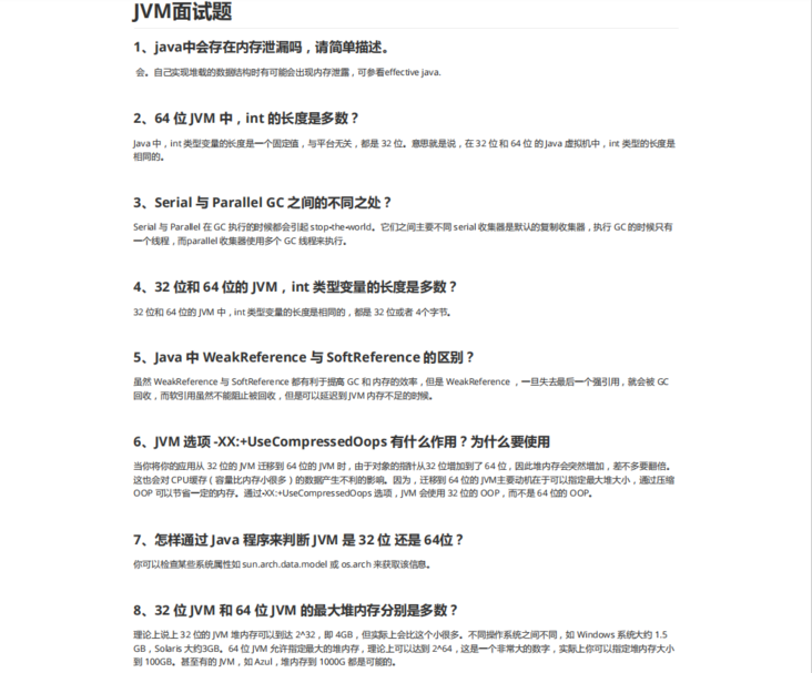
JVM
- 说一下 jvm 的主要组成部分?及其作用?
- 说一下 jvm 运行时数据区?
- 说一下堆栈的区别?
- 队列和栈是什么?有什么区别?
- 什么是双亲委派模型?
- 说一下类加载的执行过程?
- 怎么判断对象是否可以被回收?
- java 中都有哪些引用类型?
- 说一下 jvm 有哪些垃圾回收算法?
- 说一下 jvm 有哪些垃圾回收器?
- 详细介绍一下 CMS 垃圾回收器?
- 新生代垃圾回收器和老生代垃圾回收器都有哪些?有什么区别?
- 简述分代垃圾回收器是怎么工作的?
- 说一下 jvm 调优的工具?
- 常用的 jvm 调优的参数都有哪些?

最后
作为一名技术人,对大厂有着执念,那就要落实下来,相信自己付出是会有所回报的。在这,我也祝大家在接下来的金九银十里,面试顺利,过关斩将,拿下offer。
以上文章里写到的所有文档资料,均免费分享,有需要的关注我的公众号:前程有光获取
对于大厂面试,我最后想要强调的一点就是心态真的很重要,是决定你在面试过程中发挥的关键,若不能正常发挥,很可能就因为一个小失误与offer失之交臂,所以一定要重视起来。另外提醒一点,充分复习,是消除你紧张的心理状态的关键,但你复习充分了,自然面试过程中就要有底气得多。
好了,本文到此结束,带大家了解了《吃透了这一套2020阿里,美团,字节跳动Java 面试真题,你离 BAT还远吗?》,希望本文对你有所帮助!关注golang学习网公众号,给大家分享更多数据库知识!
版本声明
本文转载于:SegmentFault 如有侵犯,请联系study_golang@163.com删除
技术分享 | MySQL 8.0.21 Disable Redo Log 性能测试
- 上一篇
- 技术分享 | MySQL 8.0.21 Disable Redo Log 性能测试
- 下一篇
- mysql文件ibdata1增长过大,导致服务器无法写的问题
查看更多
最新文章
-
- 数据库 · MySQL | 1星期前 |
- MySQL常用存储引擎及InnoDB与MyISAM对比分析
- 184浏览 收藏
-
- 数据库 · MySQL | 2星期前 |
- MySQL连接池配置与优化方法
- 147浏览 收藏
-
- 数据库 · MySQL | 2星期前 |
- MySQL内存优化技巧与参数设置解析
- 295浏览 收藏
-
- 数据库 · MySQL | 2星期前 |
- 主键外键关系解析与作用详解
- 413浏览 收藏
-
- 数据库 · MySQL | 2星期前 |
- MySQL数据库备份与安全方案详解
- 175浏览 收藏
-
- 数据库 · MySQL | 3星期前 |
- MySQL增删改查语法速查表大全
- 174浏览 收藏
-
- 数据库 · MySQL | 1个月前 |
- MySQLupdate语句使用详解
- 120浏览 收藏
-
- 数据库 · MySQL | 1个月前 |
- MySQL数据库创建与字符集设置教程
- 404浏览 收藏
-
- 数据库 · MySQL | 1个月前 |
- MySQL基础命令速查:增删改查全攻略
- 427浏览 收藏
-
- 数据库 · MySQL | 1个月前 |
- MySQL优化Join查询的技巧与策略解析
- 351浏览 收藏
-
- 数据库 · MySQL | 1个月前 |
- MySQL常用数据类型有哪些及如何选择
- 156浏览 收藏
-
- 数据库 · MySQL | 1个月前 |
- MySQL增删改查语法速查手册
- 405浏览 收藏
查看更多
课程推荐
-
- 前端进阶之JavaScript设计模式
- 设计模式是开发人员在软件开发过程中面临一般问题时的解决方案,代表了最佳的实践。本课程的主打内容包括JS常见设计模式以及具体应用场景,打造一站式知识长龙服务,适合有JS基础的同学学习。
- 543次学习
-
- GO语言核心编程课程
- 本课程采用真实案例,全面具体可落地,从理论到实践,一步一步将GO核心编程技术、编程思想、底层实现融会贯通,使学习者贴近时代脉搏,做IT互联网时代的弄潮儿。
- 516次学习
-
- 简单聊聊mysql8与网络通信
- 如有问题加微信:Le-studyg;在课程中,我们将首先介绍MySQL8的新特性,包括性能优化、安全增强、新数据类型等,帮助学生快速熟悉MySQL8的最新功能。接着,我们将深入解析MySQL的网络通信机制,包括协议、连接管理、数据传输等,让
- 500次学习
-
- JavaScript正则表达式基础与实战
- 在任何一门编程语言中,正则表达式,都是一项重要的知识,它提供了高效的字符串匹配与捕获机制,可以极大的简化程序设计。
- 487次学习
-
- 从零制作响应式网站—Grid布局
- 本系列教程将展示从零制作一个假想的网络科技公司官网,分为导航,轮播,关于我们,成功案例,服务流程,团队介绍,数据部分,公司动态,底部信息等内容区块。网站整体采用CSSGrid布局,支持响应式,有流畅过渡和展现动画。
- 485次学习
查看更多
AI推荐
-
- ChatExcel酷表
- ChatExcel酷表是由北京大学团队打造的Excel聊天机器人,用自然语言操控表格,简化数据处理,告别繁琐操作,提升工作效率!适用于学生、上班族及政府人员。
- 4217次使用
-
- Any绘本
- 探索Any绘本(anypicturebook.com/zh),一款开源免费的AI绘本创作工具,基于Google Gemini与Flux AI模型,让您轻松创作个性化绘本。适用于家庭、教育、创作等多种场景,零门槛,高自由度,技术透明,本地可控。
- 4574次使用
-
- 可赞AI
- 可赞AI,AI驱动的办公可视化智能工具,助您轻松实现文本与可视化元素高效转化。无论是智能文档生成、多格式文本解析,还是一键生成专业图表、脑图、知识卡片,可赞AI都能让信息处理更清晰高效。覆盖数据汇报、会议纪要、内容营销等全场景,大幅提升办公效率,降低专业门槛,是您提升工作效率的得力助手。
- 4456次使用
-
- 星月写作
- 星月写作是国内首款聚焦中文网络小说创作的AI辅助工具,解决网文作者从构思到变现的全流程痛点。AI扫榜、专属模板、全链路适配,助力新人快速上手,资深作者效率倍增。
- 6105次使用
-
- MagicLight
- MagicLight.ai是全球首款叙事驱动型AI动画视频创作平台,专注于解决从故事想法到完整动画的全流程痛点。它通过自研AI模型,保障角色、风格、场景高度一致性,让零动画经验者也能高效产出专业级叙事内容。广泛适用于独立创作者、动画工作室、教育机构及企业营销,助您轻松实现创意落地与商业化。
- 4823次使用
查看更多
相关文章
-
- golang MySQL实现对数据库表存储获取操作示例
- 2022-12-22 499浏览
-
- 分享Redis高可用架构设计实践
- 2023-01-24 286浏览
-
- 搞一个自娱自乐的博客(二) 架构搭建
- 2023-02-16 244浏览
-
- B-Tree、B+Tree以及B-link Tree
- 2023-01-19 235浏览
-
- mysql面试题
- 2023-01-17 157浏览

