-
- 8月心动新品LGOLED显示器预售开启
- 在电竞世界的激烈对抗中,有一个品牌始终秉持“生而为战”的初心,专注为玩家打造极致性能的显示装备——它就是LGUltraGear。作为LG专为电竞打造的显示器产品线,UltraGear自问世以来便深入打磨每一处影响游戏体验的关键细节:高刷新率带来如丝般顺滑的操作感受;高分辨率还原每一帧画面的细腻质感,让场景与装备纤毫毕现;超低延迟确保操作指令即时响应,每一次点击都精准无误;丰富的接口配置满足多设备互联需求,搭配简约而稳固的底座设计,不仅美观大方,更能轻松融入各种桌面风格,构建高效且富有格调的电竞环境。对广
- 科技周边 · 业界新闻 | 8个月前 | 电竞 LGUltraGear 第四代OLED显示器 W计划 1500尼特 438浏览 收藏
-
- 美卡签署送波音飞机协议,官方否认贿赂说法
- 7月28日,据外媒报道,美国前总统特朗普近日签署了一份“无条件赠与协议”,正式接受由卡塔尔王室提供的一架波音飞机。根据相关谅解备忘录的内容,该飞机被明确界定为卡塔尔向美国国防部赠送的“真诚礼物”,美国方面无需支付任何费用即可接收。协议中特别强调,此次赠与行为不包含任何附加条款,“不应被视作或解读为任何形式的贿赂”,并指出卡塔尔从未意图通过此举谋取特殊利益或干预美国政府的政策决策。此前,在5月14日当地时间,特朗普访问卡塔尔期间,两国在经济、贸易和国防等多个领域达成多项合作协议。在这次合作中,波音公司斩获一
- 科技周边 · 业界新闻 | 8个月前 | 美国 波音飞机 卡塔尔 贿赂 赠与协议 142浏览 收藏
-
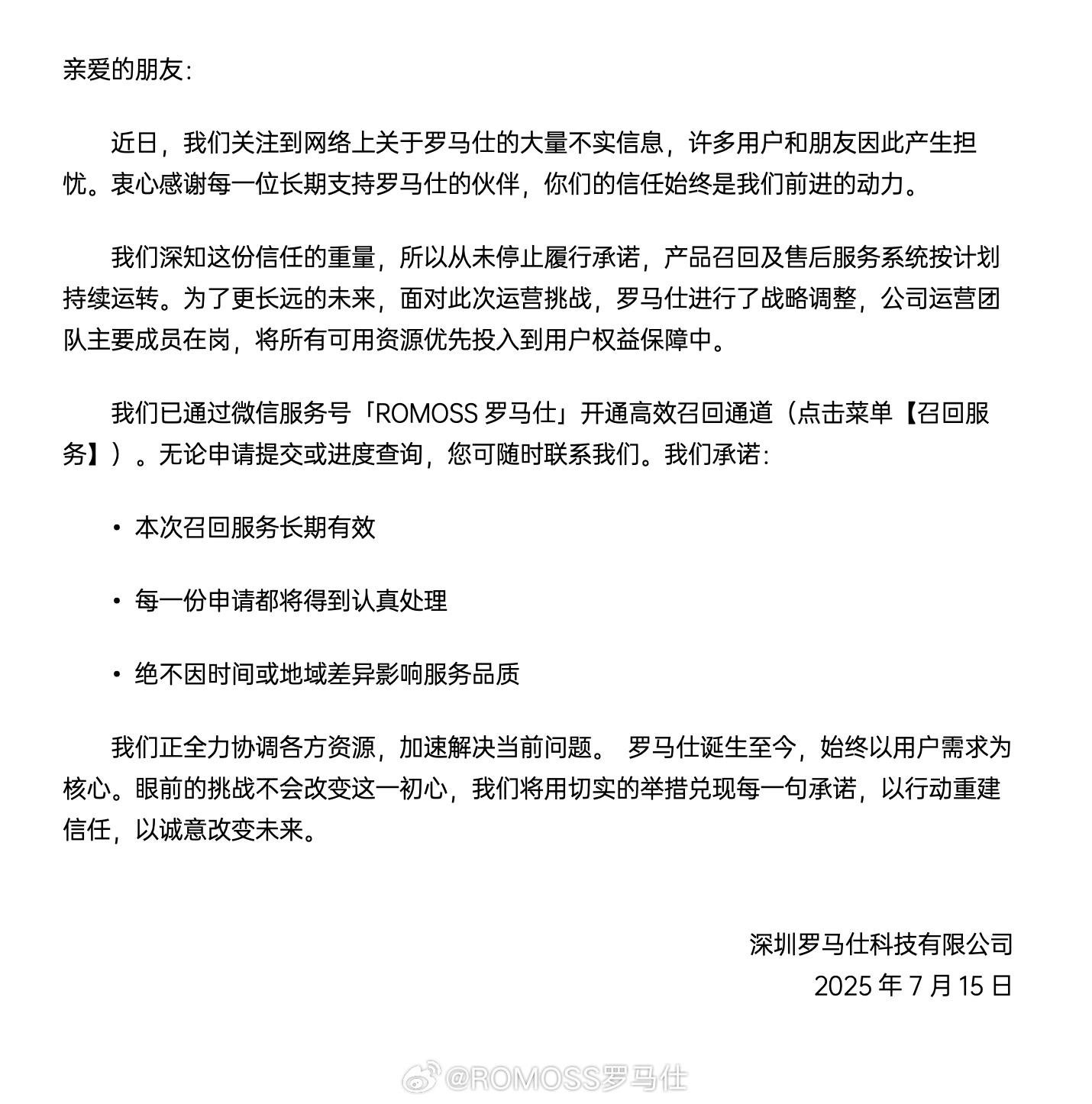
- 罗马仕充电宝召回通知:团队在岗持续处理
- 感谢网友R提供的线索!7月15日消息,针对当前运营状况,罗马仕发布官方声明表示,为应对眼前的挑战并着眼于公司更长远的发展,公司已启动战略调整措施,并确保运营团队核心成员在岗,集中一切可利用资源优先保障用户的合法权益。目前,用户可通过微信服务号「ROMOSS罗马仕」进入快速召回服务通道(点击菜单栏【召回服务】)。无论是提交申请还是查询进度,都可随时进行联系。罗马仕郑重承诺:此次召回服务将长期开放每一项申请都将被认真对待与处理服务品质不会因时间或地区差异而改变附完整声明图片如下:
- 科技周边 · 业界新闻 | 8个月前 | 战略调整 罗马仕 充电宝召回 长期有效 团队在岗 468浏览 收藏
-
- 黄仁勋点赞杭州:中国硅谷,下次必访
- 7月17日消息,据浙江卫视“中国蓝新闻”报道,在今日链博会的炉边对话环节中,英伟达创始人兼首席执行官黄仁勋表示:“我可以说,杭州就是中国的硅谷,不是吗?也许不少人不会这样认为,但我相信杭州未来会发展为全球创新中心,这里非常特别、令人赞叹。”阿里云创始人王坚随后邀请黄仁勋下次到杭州实地走访,黄仁勋欣然回应:“一定会来,我答应你。”另据CGTN报道,中国贸促会会长任鸿斌透露,黄仁勋表达了继续参加2026年链博会的意愿。他与黄仁勋在展会前夕进行了一次“非常愉快”的交流。“黄仁勋高度认可链博会所倡导
- 科技周边 · 业界新闻 | 8个月前 | 人工智能 杭州 黄仁勋 链博会 中国硅谷 315浏览 收藏
-
- 空调品牌排名现新变化
- 长期以来,国内空调市场由美的、格力、海尔组成的前三强格局极为稳固,三大品牌不仅稳居行业领先地位,更合计占据超过七成的市场份额,形成强大的市场主导力。然而,自6月下旬起,全国多地持续遭遇高温天气,甚至东北地区的东三省也出现35℃以上的酷热气候。极端高温推动“清凉经济”迅速升温,空调需求激增,成为刚需消费品。不仅终端销量大幅上涨,消费者对产品在高温环境下的制冷效率、极端天气中的安装服务能力等要求也显著提高,这对各大品牌的供应链体系与售后服务能力提出了更高挑战。在高温考验下,市场格局的细微变化尤为明显。各空调品
- 科技周边 · 业界新闻 | 8个月前 | 市场份额 海尔 高温 格力 空调市场 353浏览 收藏
-
- 淘宝闪购回应:内部访谈造假,无冲单计划
- 7月23日消息,针对近日流传的所谓“专家访谈”,淘宝闪购今日发布正式辟谣声明:近日流传的“淘宝闪购专家访谈”纯属杜撰,其所谓运营策略、业务目标及相关数据均为虚假信息。特此提醒行业研究者及投资者注意辨别、避免误判。淘宝闪购表示,公司从未设定过所谓“冲单目标”,“一切经营节奏均遵循正常商业规律,在尊重用户需求、服务商家发展的基础上稳步推进。”淘宝闪购还强调,已向相关社交媒体平台正式发函,要求删除传播的虚假信息,同时正在依法进行证据收集,保留追究杜撰并传播不实内容者法律责任的权利。相关阅读:《淘宝闪购一线
- 科技周边 · 业界新闻 | 8个月前 | 虚假信息 辟谣 淘宝闪购 冲单目标 杜撰 279浏览 收藏
-
- 黄仁勋访华,中国特供AI芯片将发布
- 感谢网友小星_14、咩咩洋提供的消息!北京时间7月10日,《金融时报》消息称,英伟达首席执行官黄仁勋(JensenHuang)计划再度到访中国,以强调公司对中国市场的重视。据悉,英伟达拟于今年9月推出专为中国市场打造的新一代AI芯片。据相关人士透露,这款为中国定制的新芯片是目前BlackwellRTXPro6000处理器的简化版本,调整了部分功能以适应美国总统特朗普加强的出口管制政策。该芯片将去除一些高端技术,如高带宽内存(HBM)和高速数据传输互联技术NVLink。
- 科技周边 · 业界新闻 | 8个月前 | 英伟达 AI芯片 出口管制 中国 黄仁勋 465浏览 收藏
-
- 美团1万+卫星店布局,主打外卖与明厨亮灶
- 7月15日消息,美团官方公众号透露,2024年底,美团率先在行业内推出了“门店轻量化、更聚焦外卖服务”的全新外卖专营模式——品牌卫星店。据官方介绍,目前卫星店模式已在全国逐步落地。截至2025年7月,已有外婆家、海底捞、老乡鸡、全聚德、东来顺等超过800个知名餐饮品牌与美团携手,合作开设卫星店达5500家以上。在前期探索取得成效的基础上,美团计划在2025年底前,联合更多餐饮品牌持续推进卫星店新业态,预计建成外卖卫星店总数将突破10000家。自2025年起,“明厨亮
- 科技周边 · 业界新闻 | 8个月前 | 美团 外卖 卫星店 明厨亮灶 专项扶持 349浏览 收藏
-
- 闻泰科技四高管离职引热议
- 感谢网友颜辞镜花辞树提供的线索!7月16日消息,闻泰科技昨日发布公告,宣布公司董事长兼总裁张秋红等四位核心高管已集中提出辞任。闻泰科技表示,上述人员所负责的工作将依照公司流程完成交接,其离职不会对公司日常运营造成不利影响。值得关注的是,公司在同日发布的另一份业绩预增公告中指出,预计2025年上半年净利润将同比增长178%至317%,主要增长动力来自其半导体业务板块。此前本月初,昆明闻讯实业有限公司发生工商信息变更,原股东为闻泰科技旗下的昆明闻泰通讯有限公司现已退出,新增立讯精密作为全资
- 科技周边 · 业界新闻 | 8个月前 | 立讯精密 闻泰科技 半导体业务 高管辞职 业务结构调整 441浏览 收藏
-
- 可信数据空间试点名单正式公布
- 7月21日消息,国家数据局对外发布首批可信数据空间创新发展试点名单。此次共有63个试点项目上榜,涵盖13个试点城市、22个重点行业及28家企业,意味着我国在推动数据要素高效流通和规模化应用方面迈出实质性一步。入选单位中,上海数据集团有限公司、南京大数据集团有限公司、贵州大数据产业集团有限公司、中国南方电网有限责任公司、浪潮工业互联网股份有限公司、中汽数据(天津)有限公司、中国卫星网络集团有限公司、中国南方航空股份有限公司等分别代表城市、行业和企业类别进入试点行列。本次试点工作的目标是打
- 科技周边 · 业界新闻 | 8个月前 | 国家数据局 可信数据空间 试点 数据流通 名单公布 256浏览 收藏
-
- 美越贸易协定,苹果进口成本大涨
- 7月3日消息,科技媒体AppleInsider于昨日(7月2日)发表文章指出,美国与越南之间最新签署的贸易协议使得包括iPad、AirPods和Macmini在内的多款苹果产品进口成本大幅上升。为了应对美国关税政策,苹果公司早已开始大规模调整其全球供应链和物流体系。今年5月,苹果首席执行官蒂姆・库克(TimCook)曾表示,除iPhone外的所有产品都将从越南进口。然而,美越新贸易协定的实施,进一步抬高了苹果从越南进口产品的成本。尽管苹果有能力在不同国家和地区间灵活调整
- 科技周边 · 业界新闻 | 8个月前 | 越南 关税 美越贸易协定 苹果产品 进口成本 118浏览 收藏
-
- 腾讯云TDSQL再获金融双冠
- 近日,根据IDC最新发布的《中国金融行业分布式事务型数据库市场份额,2024》报告,腾讯云数据库TDSQL以21.32%的市场占有率稳居金融行业榜首,并在银行细分市场以22.48%的份额持续领跑,实现金融与银行子市场“双第一”的佳绩。这也是TDSQL连续两年斩获该领域的“双料冠军”。金融行业长期被视为国产数据库落地的关键阵地。IDC预测,至2025年,国产数据库在银行、保险等核心金融场景的渗透率将显著上升,市场集中度将进一步提升。随着技术壁垒不断抬高,中小型厂商的生存空间将被压缩,行业整体将迈入以高质量竞
- 科技周边 · 业界新闻 | 8个月前 | 180浏览 收藏
-
- 暑期租车自驾游热潮:情感驱动体验升级
- 这个暑假,方向盘掌握在自己手中的自驾出行方式迎来前所未有的爆发。携程租车数据预测,2025年暑期国内租车自驾订单量预计同比激增近四成,而出境自驾游更显火热,租车订单量同比增幅有望达到六成。数据背后,是消费者对旅行自主权、灵活性和深度体验的强烈渴望,租车自驾已从出行方式跃升为生活方式的核心表达。驱动这场变革的,是价格透明化、风险趋零化、体验主题化三大核心趋势的强力共振。趋势一:主力人群需求升级与新生代崛起并存今年暑期,选择租车自驾的人群主要集中在80、90后,占比近70%。随着主流人群消费力的提升,其自驾消
- 科技周边 · 业界新闻 | 8个月前 | 趋势 租车 自驾游 暑期 情感驱动 312浏览 收藏
-
- 遵义餐饮商会怒斥美团淘宝,抵制补贴内卷
- 感谢网友胡汉三儿、HH_KK、石原里美幸福、蓝色海岸提供的线索!7月15日消息,就在刚刚过去的这个周末,“外卖大战”的战火再次燃起。各大外卖平台纷纷推出多种折扣券和兑换券,延续了上周“疯狂星期六”的外卖热潮。遵义市红花岗区餐饮行业商会发布了《关于呼吁外卖平台停止“内卷式”补贴和不正当竞争的倡议书》。倡议书中指出,美团、淘宝闪购(饿了么)近期开展的“0元购”、“满18减18”等高额补贴活动,是为了争夺外卖市场份额而挑起的低于成本价的恶性价格竞争,已造成市场秩序混乱、行业生态严重失衡。本区大
- 科技周边 · 业界新闻 | 8个月前 | 美团 饿了么 不正当竞争 遵义餐饮商会 补贴内卷 130浏览 收藏
-
- AWS推出AI编程工具Kiro,需求文档自动化升级
- 7月15日消息,当地时间周一,亚马逊AWS宣布推出其全新的AI编程工具Kiro(发音为keer-oh)的预览版本(https://kiro.dev/)。该IDE利用AI智能体自动构建和更新项目计划及技术架构,在预览阶段将完全免费。未来计划推出三种不同的付费方案。亚马逊CEO安迪・杰西表示,Kiro“有望彻底改变开发者编写软件的方式”。官方介绍指出,不同于传统AI接收到提示词后直接生成代码的做法,Kiro能够与开发人员协作,在实际编码前明确需求、系统设计以及待完成的任务。
- 科技周边 · 业界新闻 | 8个月前 | AI智能体 亚马逊AWS Kiro AI编程工具 需求文档自动化 365浏览 收藏
查看更多
课程推荐
-
- 前端进阶之JavaScript设计模式
- 设计模式是开发人员在软件开发过程中面临一般问题时的解决方案,代表了最佳的实践。本课程的主打内容包括JS常见设计模式以及具体应用场景,打造一站式知识长龙服务,适合有JS基础的同学学习。
- 543次学习
-
- GO语言核心编程课程
- 本课程采用真实案例,全面具体可落地,从理论到实践,一步一步将GO核心编程技术、编程思想、底层实现融会贯通,使学习者贴近时代脉搏,做IT互联网时代的弄潮儿。
- 516次学习
-
- 简单聊聊mysql8与网络通信
- 如有问题加微信:Le-studyg;在课程中,我们将首先介绍MySQL8的新特性,包括性能优化、安全增强、新数据类型等,帮助学生快速熟悉MySQL8的最新功能。接着,我们将深入解析MySQL的网络通信机制,包括协议、连接管理、数据传输等,让
- 500次学习
-
- JavaScript正则表达式基础与实战
- 在任何一门编程语言中,正则表达式,都是一项重要的知识,它提供了高效的字符串匹配与捕获机制,可以极大的简化程序设计。
- 487次学习
-
- 从零制作响应式网站—Grid布局
- 本系列教程将展示从零制作一个假想的网络科技公司官网,分为导航,轮播,关于我们,成功案例,服务流程,团队介绍,数据部分,公司动态,底部信息等内容区块。网站整体采用CSSGrid布局,支持响应式,有流畅过渡和展现动画。
- 485次学习
-
- Golang深入理解GPM模型
- Golang深入理解GPM调度器模型及全场景分析,希望您看完这套视频有所收获;包括调度器的由来和分析、GMP模型简介、以及11个场景总结。
- 474次学习
查看更多
AI推荐
-
- ChatExcel酷表
- ChatExcel酷表是由北京大学团队打造的Excel聊天机器人,用自然语言操控表格,简化数据处理,告别繁琐操作,提升工作效率!适用于学生、上班族及政府人员。
- 4241次使用
-
- Any绘本
- 探索Any绘本(anypicturebook.com/zh),一款开源免费的AI绘本创作工具,基于Google Gemini与Flux AI模型,让您轻松创作个性化绘本。适用于家庭、教育、创作等多种场景,零门槛,高自由度,技术透明,本地可控。
- 4594次使用
-
- 可赞AI
- 可赞AI,AI驱动的办公可视化智能工具,助您轻松实现文本与可视化元素高效转化。无论是智能文档生成、多格式文本解析,还是一键生成专业图表、脑图、知识卡片,可赞AI都能让信息处理更清晰高效。覆盖数据汇报、会议纪要、内容营销等全场景,大幅提升办公效率,降低专业门槛,是您提升工作效率的得力助手。
- 4480次使用
-
- 星月写作
- 星月写作是国内首款聚焦中文网络小说创作的AI辅助工具,解决网文作者从构思到变现的全流程痛点。AI扫榜、专属模板、全链路适配,助力新人快速上手,资深作者效率倍增。
- 6143次使用
-
- MagicLight
- MagicLight.ai是全球首款叙事驱动型AI动画视频创作平台,专注于解决从故事想法到完整动画的全流程痛点。它通过自研AI模型,保障角色、风格、场景高度一致性,让零动画经验者也能高效产出专业级叙事内容。广泛适用于独立创作者、动画工作室、教育机构及企业营销,助您轻松实现创意落地与商业化。
- 4853次使用

