-
- 三季度国家铁路累计发送货物超 10 亿吨,创单季历史新高
- 本站10月20日消息,据“中国铁路”官方披露,三季度,铁路货运呈现量质齐升的良好态势,国家铁路累计发送货物10.04亿吨,同比增长3.8%,创单季度货物发送量历史新高。据介绍,国家铁路日均装车18.2万车,同比增长4.1%。用好大秦、浩吉、瓦日、唐呼、兰新铁路等主要能源运输通道,大力开行万吨列车,三季度国家铁路发送煤炭5.2亿吨,同比增长3.5%,其中疆煤外运完成运量2159万吨,同比增长38%。本站获悉,“班列+两端公路”多联快车产品已覆盖全国各省会城市,“班列+班轮”铁海快线产品已覆盖全国主要港口。积
- 科技周边 · 业界新闻 | 1年前 | 中国铁路 134浏览 收藏
-
- 动画电影《冰川时代 6》北美定档 2026 年 12 月 18 日,已投入制作
- 本站11月16日消息,动画电影《冰川时代6》北美定档2026年12月18日,圣诞档期上映,雷・罗马诺、约翰・雷吉扎莫、奎因・拉蒂法、丹尼斯・利瑞和西蒙・佩吉将回归。与此同时,迪士尼宣布将一部在该档期上映的未定名《星球大战》撤档。本月早些时候,20世纪影业已经宣布《冰川时代6》投入制作,将于2026年全球献映。这将冰川时代系列时隔十年之后的回归影片,冰川时代5(星际碰撞)于2016在中国大陆上映。本网站提供该系列电影的上映时间和评分:冰川时代:2002年3月15日在美国上映,豆瓣评分8.6分。冰川时代2:2
- 科技周边 · 业界新闻 | 1年前 | 迪士尼 20世纪影业 冰川时代6 466浏览 收藏
-
- SEMI:两年来首度,2024Q3 半导体制造业所有关键指标环比正增长
- 本站11月22日消息,半导体行业协会SEMI美国加州当地时间本月19日表示,根据其余分析机构TechInsights合作编写的报告,2024年三季度全球半导体制造业的所有关键指标均实现环比正增长,这是两年来首度出现这一情况,行业整体呈现强劲势头。从整体上来看,季节性周期因素和对AI数据中心的强劲投资推动了行业整体增长,但消费、汽车和工业领域的复苏仍然较慢,预计这一趋势将延续到本季度。具体数据显示,电子产品销售在第三季度出现反弹,环比增长8%,预计第四季度环比增幅将扩大至20%。IC销售方面,第三季度环比增
- 科技周边 · 业界新闻 | 1年前 | 半导体 SEMI 487浏览 收藏
-
- realme真我徐起:400+服务网点,地级市95%覆盖了?
- 【ITBEAR】8月13日消息,realme真我中国区总裁徐起近日宣布,该品牌已成功建立起覆盖95%地级市的超400家realme服务网点,彰显了其在售后服务网络扩展方面的显著成就。徐起进一步透露,预计到今年年底,realme的服务网点数量将增至500家,并实现大学城80%的覆盖率,这一举措无疑将进一步提升用户的服务体验。据ITBEAR了解,realme在售后服务方面提供了多项超值服务,包括两倍于行业主流标准的30天换机期、每年四次免费贴膜、售后维修免人工费,以及线上线下维修时全面提供备用机等。特别值得一
- 科技周边 · 业界新闻 | 1年前 | 203浏览 收藏
-
- Valve 宣布 Steam 家庭向所有用户推出,取代家庭共享及家庭监护功能
- 本站9月12日消息,Valve官方今日宣布全新的Steam家庭现已向所有用户推出,以此整合了多个和家庭有关的新老功能,并将取代“Steam家庭共享”及“Steam家庭监护”功能。下次登录Steam时,全新的“家庭库”将在左边栏中作为游戏列表的子列表出现。Valve表示:虽然我们知道家庭的形式和大小各不相同,但Steam家庭是为最多6名亲近成员所组成的家庭设计的。因此,我们将观察其使用情况,并可能随时间的推移调整加入Steam家庭的要求或成员人数,以确保该功能的使用符合设计初衷。创建Steam家庭首先,用户
- 科技周边 · 业界新闻 | 1年前 | steam 472浏览 收藏
-
- 虎牙 2024 财年 Q2 净利润 2960 万元同比增长 45.9%,移动端 MAU 增至 8350 万人
- 8月13日下午消息,虎牙公司公布了2024年第二季度财报。财报显示,2024年第二季度,虎牙公司总收入达15.4亿元。营收构成上,2024年第二季度,虎牙公司来自于直播的收入为12.33亿元,来自于游戏相关服务、广告和其他业务的收入为3.09亿元。财务数据:根据美国通用会计准则,2024年第二季度:毛利润:2.15亿元毛利率:13.9%归属于虎牙公司的净利润:2960万元(较去年同期增长45.9%)非美国通用会计准则下,该季度归属于虎牙公司的净利润:9700万元用户数据:2024年第二季度,虎牙直播移动端
- 科技周边 · 业界新闻 | 1年前 | 第二季度 财报 虎牙 481浏览 收藏
-
- 科技昨夜今晨 0930:华为余承东称三折叠手机满足高端人群效率需要;12306 从未授权第三方平台售票;《流浪地球 3》开拍在即...
- “科技昨夜今晨”时间,大家好,现在是2024年9月30日星期一,今天的重要科技资讯有:1、《黑神话:悟空》主美杨奇称在旅游中,还没有做DLC9月28日《黑神话:悟空》的主美杨奇在微博上发布了一篇长文。在评论区有网友询问:“DLC在制作了吗?”杨奇回应道:“没有没有,我还在旅游中……”当有人猜测这是否是DLC的文案时,杨奇也给予了明确否认。>>查看详情2、“国民神车”五菱宏光纯电版上市:续航300公里,售6.98万元起全新五菱宏光纯电版已上市,推出实用型和标准型两种版本,官方指导价格分别为6.9
- 科技周边 · 业界新闻 | 1年前 | 科技昨夜今晨 372浏览 收藏
-
- 阿里巴巴:与微信支付合作的潜在用户增量空间很大
- 分析师问答环节花旗银行分析师AliciaYap:淘宝“双十一”表现及宏观前景:今年“双十一”业绩超预期,商家满意度高。消费券和优惠券主要由平台和商家共同出资。长期来看,平台投入将促进商家广告支出,提升CMR。国家消费刺激政策将提振消费,有利于品牌商品的长期增长。高盛分析师RonaldKeung:商业化率:本季度商业化率趋稳,受软件服务费和“全站推广”渗透影响。未来商业化率仍有提升空间,但会考虑商家的运营健康度。杰富瑞分析师ThomasChong:淘天集团:未来投资重点是提升用户体验、商家供给和技术平台。“
- 科技周边 · 业界新闻 | 1年前 | 阿里巴巴 财报 200浏览 收藏
-
- 太空惊悚电影《异形:夺命舰》今日上映,“抱脸虫”再度来袭
- 本站8月16日消息,20世纪影业旗下太空惊悚电影《异形:夺命舰》今日在内地上映,烂番茄新鲜度83%。该片由《银翼杀手》《普罗米修斯》导演雷德利・斯科特担任制片人,费德・阿尔瓦雷执导,费德・阿尔瓦雷、罗多・赛亚格斯编剧,卡莉・史派妮、伊莎贝拉・默塞德、爱玲・吴、斯派克・费恩、戴维・荣松、阿奇・雷诺等主演的《异形》系列科幻恐怖电影。影片简介:被异形和抱脸虫支配的恐惧再度袭来!无人知晓的太空深处,异变悄然发生,夺命厄运不期而遇……绝命逃亡进入倒数计时。▲《异形:夺命舰》海报据本站了解,1.《异形》(1979)由
- 科技周边 · 业界新闻 | 1年前 | 电影 异形 464浏览 收藏
-
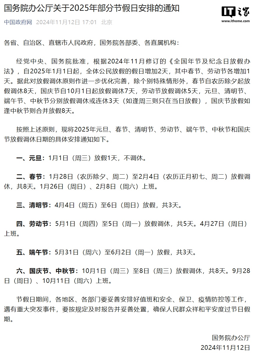
- 2025 年部分节假日安排公布:全体公民假日增加 2 天,调休后上班一般不超 6 天
- 本站11月12日消息,国务院办公厅今日发布关于2025年部分节假日安排的通知,根据2024年11月修订的《全国年节及纪念日放假办法》,自2025年1月1日起,全体公民放假的假日增加2天,其中春节、劳动节各增加1天。据此对放假调休原则作进一步优化完善,除个别特殊情形外,春节自农历除夕起放假调休8天,国庆节自10月1日起放假调休7天,劳动节放假调休5天,元旦、清明节、端午节、中秋节分别放假调休或连休3天(如逢周三则只在当日放假),国庆节放假如逢中秋节则合并放假8天。据国务院最新发布,除个别特殊情形外,法定节假
- 科技周边 · 业界新闻 | 1年前 | 节假日 春节 168浏览 收藏
-
- 全国铁路 10 月 7 日预计发送旅客 1986 万人次,加开列车 1705 列
- 本站10月7日消息,据央视新闻报道,国铁集团数据显示,10月6日,全国铁路发送旅客1852.4万人次;10月7日,全国铁路预计发送旅客1986万人次,安排加开列车1705列。本站汇总近日铁路发送旅客数据如下:9月30日,全国铁路发送旅客1728.3万人次10月1日,全国铁路发送旅客2144.8万人次,创单日旅客发送量历史新高10月2日,全国铁路发送旅客1823.8万人次10月3日,全国铁路发送旅客1760.2万人次10月4日,全国铁路发送旅客1754.7万人次10月5日,全国铁路发送旅客1788.1万人次
- 科技周边 · 业界新闻 | 1年前 | 铁路 400浏览 收藏
-
- SK 海力士计划 2026 年首次导入 ASML High NA EUV 光刻机
- 本站8月19日消息,据韩媒ZDNetKorea报道,SK海力士EUV材料技术人员当地时间本月12日出席技术会议时向媒体表示,该企业计划于2026年首次导入ASML的HighNAEUV光刻机。SK海力士的一位工程师表示该公司新近成立了一个HighNAEUV研发团队,正致力于将HighNAEUV光刻技术应用到最先进DRAM内存的生产上。综合本站已有报道,在几大先进逻辑制程与存储半导体企业中,英特尔:已率先拿下了全球第一台商用HighNAEUV光刻机第二台HighNA机台已在运至俄勒冈州研发晶圆厂的途中台积电:
- 科技周边 · 业界新闻 | 1年前 | SK海力士 424浏览 收藏
-
- 小米王腾:REDMI 为谁而变?
- 本站11月21日消息,小米今日宣布REDMI全新品牌标识正式登场,由此前的首字母大写改为了全部大写字母,颜色也从渐变色变成了大红纯色。▲以前的RedmiLOGO▲现在的REDMILOGO对此,小米中国区市场部副总经理、REDMI品牌总经理王腾今日发布长文,解释REDMI为何换LOGO。王腾表示:“这一年来,我和很多年轻的朋友们见了面,聊了天。在他们身上我也看到了一些变化:从‘凭热爱,不顾一切’到‘凭实力,当红不让’。”王腾还称,新一代的年轻人“变”了,变得不那么“怕红”了,而“REDMI品牌,正是为了这样
- 科技周边 · 业界新闻 | 1年前 | Redmi 王腾 130浏览 收藏
-
- 华为 WATCH GT 5 价格公布!售价 1488 元起,见证颜值巅峰!
- 9月20日,华为官方发布预热海报与预售信息,宣布华为WATCHGT5系列即将在9月24日的华为秋季全场景新品发布会上正式亮相。事实上,就在9月19日,华为在巴塞罗那举办的全球创新产品发布会上,新一代华为WATCHGT5系列、华为WATCHUltimate绿色款、第二代血压表华为WATCHD2新品已经提前亮相,其中时隔两年WATCHGTPro系列也再度回归,再次引发了行业的关注。腕表在诞生的几百年时间里,装饰属性从未发生过变化,即便是来到智能手表时代,好不好看仍是消费者购买一款智能手表时最关心的重点。而深耕
- 科技周边 · 业界新闻 | 1年前 | 394浏览 收藏
-
- 国产商用飞机 ARJ21 开启“环青藏高原”演示飞行
- 本站8月21日消息,据央视新闻报道,8月21日,中国商飞公司一架ARJ21飞机从四川成都双流国际机场起飞,经过50分钟的飞行,顺利抵达四川阿坝红原机场,标志着为期一个多月的ARJ21飞机“环青藏高原”演示飞行正式拉开帷幕。根据安排,在此次演示飞行期间,ARJ21飞机将以四川成都、青海西宁和西藏拉萨为运行基地,飞抵西藏、四川、青海和甘肃的多座高高原机场(本站注:机场标高在2438米以上的机场称之为高高原机场),充分验证ARJ21飞机对高高原机场和高原航线的适应性、机场地面服务设备的适配性和特殊飞行程序的适用
- 科技周边 · 业界新闻 | 1年前 | ARJ21 国产飞机 181浏览 收藏
查看更多
课程推荐
-
- 前端进阶之JavaScript设计模式
- 设计模式是开发人员在软件开发过程中面临一般问题时的解决方案,代表了最佳的实践。本课程的主打内容包括JS常见设计模式以及具体应用场景,打造一站式知识长龙服务,适合有JS基础的同学学习。
- 543次学习
-
- GO语言核心编程课程
- 本课程采用真实案例,全面具体可落地,从理论到实践,一步一步将GO核心编程技术、编程思想、底层实现融会贯通,使学习者贴近时代脉搏,做IT互联网时代的弄潮儿。
- 516次学习
-
- 简单聊聊mysql8与网络通信
- 如有问题加微信:Le-studyg;在课程中,我们将首先介绍MySQL8的新特性,包括性能优化、安全增强、新数据类型等,帮助学生快速熟悉MySQL8的最新功能。接着,我们将深入解析MySQL的网络通信机制,包括协议、连接管理、数据传输等,让
- 500次学习
-
- JavaScript正则表达式基础与实战
- 在任何一门编程语言中,正则表达式,都是一项重要的知识,它提供了高效的字符串匹配与捕获机制,可以极大的简化程序设计。
- 487次学习
-
- 从零制作响应式网站—Grid布局
- 本系列教程将展示从零制作一个假想的网络科技公司官网,分为导航,轮播,关于我们,成功案例,服务流程,团队介绍,数据部分,公司动态,底部信息等内容区块。网站整体采用CSSGrid布局,支持响应式,有流畅过渡和展现动画。
- 485次学习
-
- Golang深入理解GPM模型
- Golang深入理解GPM调度器模型及全场景分析,希望您看完这套视频有所收获;包括调度器的由来和分析、GMP模型简介、以及11个场景总结。
- 474次学习
查看更多
AI推荐
-
- ChatExcel酷表
- ChatExcel酷表是由北京大学团队打造的Excel聊天机器人,用自然语言操控表格,简化数据处理,告别繁琐操作,提升工作效率!适用于学生、上班族及政府人员。
- 4224次使用
-
- Any绘本
- 探索Any绘本(anypicturebook.com/zh),一款开源免费的AI绘本创作工具,基于Google Gemini与Flux AI模型,让您轻松创作个性化绘本。适用于家庭、教育、创作等多种场景,零门槛,高自由度,技术透明,本地可控。
- 4581次使用
-
- 可赞AI
- 可赞AI,AI驱动的办公可视化智能工具,助您轻松实现文本与可视化元素高效转化。无论是智能文档生成、多格式文本解析,还是一键生成专业图表、脑图、知识卡片,可赞AI都能让信息处理更清晰高效。覆盖数据汇报、会议纪要、内容营销等全场景,大幅提升办公效率,降低专业门槛,是您提升工作效率的得力助手。
- 4463次使用
-
- 星月写作
- 星月写作是国内首款聚焦中文网络小说创作的AI辅助工具,解决网文作者从构思到变现的全流程痛点。AI扫榜、专属模板、全链路适配,助力新人快速上手,资深作者效率倍增。
- 6118次使用
-
- MagicLight
- MagicLight.ai是全球首款叙事驱动型AI动画视频创作平台,专注于解决从故事想法到完整动画的全流程痛点。它通过自研AI模型,保障角色、风格、场景高度一致性,让零动画经验者也能高效产出专业级叙事内容。广泛适用于独立创作者、动画工作室、教育机构及企业营销,助您轻松实现创意落地与商业化。
- 4832次使用

