-
- 联想成为 F1 赛车全球技术合作伙伴,摩托罗拉成为 F1 全球智能手机合作伙伴
- 本站9月6日消息,联想集团官微9月6日宣布,世界一级方程式赛车(以下简称F1)与联想集团延长并升级至最高级别的合作伙伴关系。2025年初起,联想将成为F1全球合作伙伴及全球技术合作伙伴,旗下摩托罗拉将成为F1全球智能手机合作伙伴。作为F1的全球合作伙伴,联想集团将继续为F1提供技术设备、解决方案和服务,支持F1在赛道和远程的运作。根据双方协议,联想还将成为每个赛季两场比赛的冠名赞助商。同时,联想和摩托罗拉将通过赛事中更多的品牌logo曝光,进一步提升在全球范围内的知名度和市场影响力。本站查询获悉,2022
- 科技周边 · 业界新闻 | 1年前 | 联想合作 F1赛车 方程式 194浏览 收藏
-
- 上海公布家电以旧换新补贴细则:含电脑、电视等产品,每件补贴不超过 2000 元
- 本站9月7日消息,9月6日,上海市商务委等部门关于印发《上海市落实国家家电以旧换新补贴政策实施细则》、《上海市加力支持绿色智能家电消费补贴政策实施细则》。一.《上海市落实国家家电以旧换新补贴政策实施细则》主要内容:1.补贴范围对个人消费者购买一级和二级能效的冰箱(含冰柜)、洗衣机、电视、空调(含中央空调)、电脑(含台式和便携式计算机)、热水器(含壁挂炉)、家用灶具(含集成灶)、吸油烟机等8类家电产品给予补贴。产品须在中国能效标识网备案,具有统一的国标13位商品编码。2.补贴标准消费者购买国家补贴范围内8类
- 科技周边 · 业界新闻 | 1年前 | 以旧换新 上海 234浏览 收藏
-
- 电动轮椅藏匿 102 台旧手机,因行驶缓慢被海关查获
- 本站9月8日消息,据@海关发布消息,8月30日,拱北海关所属闸口海关成功查获一起利用电动轮椅藏匿旧手机的走私案件。当天14时许,内地旅客杨某乘坐电动轮椅通过拱北口岸旅检大厅的“无申报通道”进境时,被现场关员截查。关员注意到其轮椅行驶缓慢,并在X光机检查中发现图像异常。经过进一步拆解,关员在电池盒内发现了用透明塑料袋包裹的102台旧手机。据本站了解,根据相关规定,以藏匿、伪装、瞒报、伪报或者其他方式逃避海关监管,运输、携带、邮寄国家禁止或者限制进出境的货物、物品或者依法应当缴纳税款的货物、物品进出境的,属走
- 科技周边 · 业界新闻 | 1年前 | 走私 海关 202浏览 收藏
-
- 国内首条第 8.6 代 AMOLED 生产线冲刺年底封顶,京东方计划 2026 年量产
- 本站9月5日消息,据成都日报今日报道,位于成都高新西区的京东方第8.6代AMOLED生产线项目B/C标段主体结构已封顶,周围其他标段施工正加快推进。1.京东方第8.6代AMOLED生产线总投资630亿元,设计产能每月3.2万片玻璃基板(尺寸2290mm×2620mm),主要生产笔记本电脑、平板电脑等智能终端高端触控OLED显示屏。预计今年年底主体封顶,计划2026年5月产品点亮,2026年10月量产,2029年满产。投产后,成都将成为全国最大柔性面板生产基地。京东方4.5代液晶面板生产线2007年9月落地
- 科技周边 · 业界新闻 | 1年前 | 京东方 AMOLED 152浏览 收藏
-
- 三星开始在在印度生产 AI 家电,覆盖冰箱、洗衣机、空调等产品
- 本站9月6日消息,三星宣布加入“印度制造”计划,目前已经在印度钦奈附近的Sriperumbudur工厂生产多种具有AI功能的Bespoke家电产品,例如CurdMaestro冰箱。三星在钦奈工厂制造十款洗衣机新品三星在印度钦奈工厂制造的洗衣机新品包括:可转换5合1CurdMaestro+冰箱支持EcoBubble技术的洗衣机Windfree空调、DurafinUltra和DigitalInvertersCurdMaker、Roti/Naan、Masala和Sundry系列微波炉这些家电大多兼容SmartT
- 科技周边 · 业界新闻 | 1年前 | 三星 家电 132浏览 收藏
-
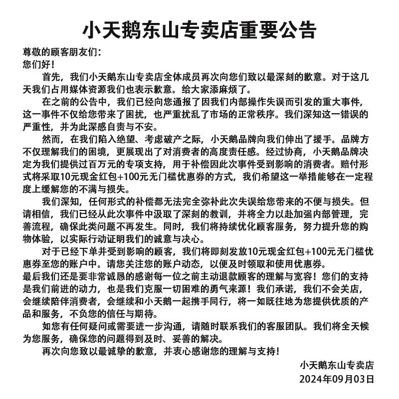
- 小天鹅洗衣机被薅 7000 万网店承诺不关店:将提供 10 元现金红包 + 100 元无门槛优惠券补偿
- 本站9月3日消息,此前被“羊毛党”薅走7000万的“小天鹅东山专卖店”今日发布公告,承诺“我们不会关店”。小天鹅东山专卖店表示,小天鹅品牌决定为该店铺提供过百万元的专项支持,用于补偿因此次事件受到影响的消费者。赔付形式将采取10元现金红包+100元无门槛优惠券的方式,“希望这一举措能够在一定程度上缓解您的不满与损失”。参考本站昨天报道,“小天鹅东山专卖店”8月28日误将全店洗衣机产品标价设置为成本价的4~5折,导致开售20分钟左右该店洗衣机被拍下近4万单,下单金额近4000万元,涉及货值7000余万元。对
- 科技周边 · 业界新闻 | 1年前 | 小天鹅 495浏览 收藏
-
- 双方 HBM 合作首度公开,三星电子、台积电正携手开发无缓冲 HBM4 内存
- 本站9月6日消息,据《韩国经济日报》报道,台积电生态系统与联盟管理处处长DanKochpatcharin昨日在台北出席行业活动时表示正同三星电子合作开发无缓冲HBM4内存。这也是三星电子与台积电这对在先进制程与封装领域存在竞争关系的半导体企业首度公开双方在HBM内存领域的合作关系。本站从韩媒报道获悉,“无缓冲HBM4内存”属于HBM4的一种特殊变体,取消了用于分配电压和防止电气问题的缓冲器。而三星电子的首批标准版HBM4内存将于2025年推出。Kochpatcharin表示:“随着内存制造工艺愈加复杂,与
- 科技周边 · 业界新闻 | 1年前 | 内存 台积电 HBM 三星电子 165浏览 收藏
-
- 虚化有什么作用?为什么这么多人喜欢追求极致的虚化效果
- 在形容一款优秀镜头的画质时,经常可以看到“刀锐奶化”这种字眼,即“焦内像刀子般锐利,焦外像奶油般化开”。那么焦外的虚化在实际拍摄中具体都有什么作用呢?为什么很多人喜欢追求极致的虚化效果?1.突出主体在拍摄时,突出主体的方式有很多,其中最直接的方式就是用大光圈让主体置于焦内,而让焦外物体虚掉。也就是利用虚实对比突出主体,避免其他元素对主体形成干扰。在人像、野生动物等领域,这是经常会使用的方法,也是因为如此,很多特定领域的摄影爱好者对大光圈镜头情有独钟。2.表现氛围虚化自带一种朦胧、梦幻的效果,适合表现特殊的
- 科技周边 · 业界新闻 | 1年前 | 教程 摄影 287浏览 收藏
-
- Xockets 指控英伟达与微软侵犯 DPU 专利并就授权费建立垄断同盟
- 本站9月6日消息,网络基础设施企业Xockets美国当地时间5日指控英伟达与微软侵犯其DPU专利并就授权费建立垄断同盟,要求法院竞争英伟达发布基于BlackwellGPU的AI系统并寻求损害赔偿。Xockets宣称其联合创始人ParinDalal于2012年发明了现被称为DPU数据处理器的新型云处理器,该企业于2012年5月提交了首份关于DPU的专利申请,现持有多项DPU相关专利。DPU可实现大规模数据流量与工作负载的云卸载,已成为分布式计算的重要组成部分,而大规模分布式计算对大语言模型的训练至关重要。X
- 科技周边 · 业界新闻 | 1年前 | 微软 英伟达 专利 DPU 反垄断 231浏览 收藏
-
- 东芝发布新款 CMR NAS 机械硬盘 N300 系列,最大 22TB 可选
- 本站9月7日消息,FieldLake昨日推出了东芝新一代“N300NASHDD”机械硬盘,采用3.5英寸标准设计,最高提供22TB版本可选,主要针对NAS应用,提供更强的性能、耐用性和可靠性。该系列硬盘均具备7200RPM转速,配备512MB缓存,提供SATA6Gbps接口,读写速度281MB/s,12TB及其以上型号采用了充氦技术以降低功耗/噪音特性。与上个月推出的S300Pro系列硬盘一样,新款N300系列机械硬盘使用了东芝新的产品品牌设计,不同的是,前者面向监控/NVR应用。东芝N300系列硬盘采用
- 科技周边 · 业界新闻 | 1年前 | 硬盘 东芝 113浏览 收藏
-
- 消息称超一半外卖骑手不愿意交社保,62.6% 在京全职者平均劳动时长 10 小时
- 本站9月7日消息,中国社科院新闻与传播研究所的孙萍在今年8月初发布了历时七年对于外卖骑手的调研汇集——《过渡劳动:平台经济下的外卖骑手》。本站参考该书获悉,孙萍将外卖这种工作定义为一种“过渡劳动”。但现实是越来越多的外卖员发现,他们不得不和平台、和这份工作捆绑得越来越紧密,最终紧紧依附于这份工作。于是“过渡劳动”也变成了一种“永久零工”。孙萍调查显示,外卖骑手多背负债务,根据其2021年调查发现,外卖骑手中负债人数占被调查总数的62.94%。其中84.91%的负债骑手负债金额在1万元以上,12.47%的负
- 科技周边 · 业界新闻 | 1年前 | 外卖 200浏览 收藏
-
- 合适的前景,可以让你的照片更有趣
- 想让照片更有趣、更有吸引力,在拍摄时可以多关注一下前景,利用各种前景形成特殊的效果。今天来为大家介绍几个实用且有趣的前景使用方法:1.朦胧质感透明或半透明形态的物体出现在镜头前,会给照片带来奇妙的朦胧质感。其中最常见的就是玻璃,特别是玻璃上有水汽或水珠时,透过玻璃拍摄可以形成很梦幻的氛围,而不同的对焦也可以塑造不同的效果。除了玻璃,塑料袋、烟雾、网状物体也可以形成这种效果,用这些东西盖住镜头(合理使用,保护镜头)就能形成很有创意的画面。塑料袋等半透明薄膜还适合配合灯光使用,将它盖在灯光上,光线就会变得更加
- 科技周边 · 业界新闻 | 1年前 | 教程 摄影 379浏览 收藏
-
- 中国科学院原院长白春礼:我国自然指数排名高居世界第二,发明专利申请量和 PCT 专利申请量均位居世界首位
- 本站9月7日消息,2024第十七届浦江创新论坛于9月7日至10日在上海举行,今年的主题为“共享创新共塑未来:构建科技创新开放环境”。在今日的主论坛上,中国科学院院士、中国科学院原院长白春礼在主旨演讲中提到,我们国家已经建立起体系化、大规模的创新系统。中国在自然指数排名位居世界第二。同时,国内的发明专利申请量和PCT专利申请量都位居世界首位,成为全球科技创新的一个重要贡献者。本站注:“自然指数”(NatureIndex)是一个包括作者单位信息和机构关系的数据库,由国际知名科技出版机构“施普林格-自然出版集团
- 科技周边 · 业界新闻 | 1年前 | 科学家 院士 中国科学院 154浏览 收藏
-
- 微软 Surface Pro 9 5G 推送 9 月更新,修复蓝屏死机问题
- 本站9月7日消息,微软发布了适用于SurfacePro95G的新固件,修复了可能导致USB-C接口无法使用的Bug,同时增强设备的稳定性,减少了蓝屏死机的概率。本站提醒,此更新适用于运行Windows1122H2或更高版本的SurfacePro9(SQ3处理器)设备,不适用于英特尔处理器版本SurfacePro9,英特尔版本有其自己的固件更新。SurfacePro95G可通过“设置”>“Windows更新”获取最新固件更新。除此之外,也可以从官网下载离线安装包。微软SurfacePro95G于202
- 科技周边 · 业界新闻 | 1年前 | 399浏览 收藏
-
- 网传“中国高铁一公里耗一万度电”,官方回应称与事实不符
- 本站9月5日消息,针对网友近期关注的高铁能耗问题,中国铁路官方微信公众号今日发文给出了中国高铁列车能耗的权威解读。本站附原文内容如下:为什么说中国高铁列车是节能、绿色、环保的交通工具?中国高铁列车在节能方面突出表现为:一是控制牵引能耗。车体使用轻质复合材料,外形采用流线形头型、下沉式受电弓等减阻技术,车体质量轻、运行阻力小。二是控制制动能耗。采用复合制动技术,制动时优先采用再生制动,将车辆动能转换为电能回馈电网。三是控制辅助能耗。车内采用LED照明、变频空调、变频风机等节能用电设备,节省电能。在绿色、环保
- 科技周边 · 业界新闻 | 1年前 | 高铁 中国高铁 298浏览 收藏
查看更多
课程推荐
-
- 前端进阶之JavaScript设计模式
- 设计模式是开发人员在软件开发过程中面临一般问题时的解决方案,代表了最佳的实践。本课程的主打内容包括JS常见设计模式以及具体应用场景,打造一站式知识长龙服务,适合有JS基础的同学学习。
- 543次学习
-
- GO语言核心编程课程
- 本课程采用真实案例,全面具体可落地,从理论到实践,一步一步将GO核心编程技术、编程思想、底层实现融会贯通,使学习者贴近时代脉搏,做IT互联网时代的弄潮儿。
- 516次学习
-
- 简单聊聊mysql8与网络通信
- 如有问题加微信:Le-studyg;在课程中,我们将首先介绍MySQL8的新特性,包括性能优化、安全增强、新数据类型等,帮助学生快速熟悉MySQL8的最新功能。接着,我们将深入解析MySQL的网络通信机制,包括协议、连接管理、数据传输等,让
- 500次学习
-
- JavaScript正则表达式基础与实战
- 在任何一门编程语言中,正则表达式,都是一项重要的知识,它提供了高效的字符串匹配与捕获机制,可以极大的简化程序设计。
- 487次学习
-
- 从零制作响应式网站—Grid布局
- 本系列教程将展示从零制作一个假想的网络科技公司官网,分为导航,轮播,关于我们,成功案例,服务流程,团队介绍,数据部分,公司动态,底部信息等内容区块。网站整体采用CSSGrid布局,支持响应式,有流畅过渡和展现动画。
- 485次学习
-
- Golang深入理解GPM模型
- Golang深入理解GPM调度器模型及全场景分析,希望您看完这套视频有所收获;包括调度器的由来和分析、GMP模型简介、以及11个场景总结。
- 474次学习
查看更多
AI推荐
-
- ChatExcel酷表
- ChatExcel酷表是由北京大学团队打造的Excel聊天机器人,用自然语言操控表格,简化数据处理,告别繁琐操作,提升工作效率!适用于学生、上班族及政府人员。
- 4217次使用
-
- Any绘本
- 探索Any绘本(anypicturebook.com/zh),一款开源免费的AI绘本创作工具,基于Google Gemini与Flux AI模型,让您轻松创作个性化绘本。适用于家庭、教育、创作等多种场景,零门槛,高自由度,技术透明,本地可控。
- 4574次使用
-
- 可赞AI
- 可赞AI,AI驱动的办公可视化智能工具,助您轻松实现文本与可视化元素高效转化。无论是智能文档生成、多格式文本解析,还是一键生成专业图表、脑图、知识卡片,可赞AI都能让信息处理更清晰高效。覆盖数据汇报、会议纪要、内容营销等全场景,大幅提升办公效率,降低专业门槛,是您提升工作效率的得力助手。
- 4458次使用
-
- 星月写作
- 星月写作是国内首款聚焦中文网络小说创作的AI辅助工具,解决网文作者从构思到变现的全流程痛点。AI扫榜、专属模板、全链路适配,助力新人快速上手,资深作者效率倍增。
- 6105次使用
-
- MagicLight
- MagicLight.ai是全球首款叙事驱动型AI动画视频创作平台,专注于解决从故事想法到完整动画的全流程痛点。它通过自研AI模型,保障角色、风格、场景高度一致性,让零动画经验者也能高效产出专业级叙事内容。广泛适用于独立创作者、动画工作室、教育机构及企业营销,助您轻松实现创意落地与商业化。
- 4824次使用

