Go语言router请求路由
对于一个Golang开发者来说,牢固扎实的基础是十分重要的,golang学习网就来带大家一点点的掌握基础知识点。今天本篇文章带大家了解《Go语言router请求路由》,主要介绍了网络编程,希望对大家的知识积累有所帮助,快点收藏起来吧,否则需要时就找不到了!
在常见的 Web 框架中,router 是必备的组件。Go语言圈子里 router 也时常被称为 http 的 multiplexer。通过前面几节的学习,我们已经知道了如何用 http 标准库中内置的 mux 来完成简单的路由功能了。如果开发 Web 系统对路径中带参数没什么兴趣的话,用 http 标准库中的 mux 就可以。RESTful 是几年前刮起的 API 设计风潮,在 RESTful 中除了 GET 和 POST 之外,还使用了 HTTP 协议定义的几种其它的标准化语义。具体包括:
const (
MethodGet = "GET"
MethodHead = "HEAD"
MethodPost = "POST"
MethodPut = "PUT"
MethodPatch = "PATCH" // RFC 5789
MethodDelete = "DELETE"
MethodConnect = "CONNECT"
MethodOptions = "OPTIONS"
MethodTrace = "TRACE"
)
GET /repos/:owner/:repo/comments/:id/reactions
POST /projects/:project_id/columns
PUT /user/starred/:owner/:repo
DELETE /user/starred/:owner/:repo
如果我们的系统也想要这样的 URL 设计,使用标准库的 mux 显然就力不从心了。
httprouter
较流行的开源 go Web 框架大多使用 httprouter,或是基于 httprouter 的变种对路由进行支持。前面提到的 github 的参数式路由在 httprouter 中都是可以支持的。因为 httprouter 中使用的是显式匹配,所以在设计路由的时候需要规避一些会导致路由冲突的情况,例如:
conflict:
GET /user/info/:name
GET /user/:id
no conflict:
GET /user/info/:name
POST /user/:id
panic: wildcard route ':id' conflicts with existing children in
path '/user/:id'
goroutine 1 [running]:
github.com/cch123/httprouter.(*node).insertChild(0xc4200801e0, 0xc42004fc01, 0x126b177, 0x3, 0x126b171, 0x9, 0x127b668)
/Users/caochunhui/go_work/src/github.com/cch123/httprouter/tree.go:256 +0x841
github.com/cch123/httprouter.(*node).addRoute(0xc4200801e0, 0x126b171, 0x9, 0x127b668)
/Users/caochunhui/go_work/src/github.com/cch123/httprouter/tree.go:221 +0x22a
github.com/cch123/httprouter.(*Router).Handle(0xc42004ff38, 0x126a39b, 0x3, 0x126b171, 0x9, 0x127b668)
/Users/caochunhui/go_work/src/github.com/cch123/httprouter/router.go:262 +0xc3
github.com/cch123/httprouter.(*Router).GET(0xc42004ff38, 0x126b171, 0x9, 0x127b668)
/Users/caochunhui/go_work/src/github.com/cch123/httprouter/router.go:193 +0x5e
main.main()
/Users/caochunhui/test/go_web/httprouter_learn2.go:18 +0xaf
exit status 2
除支持路径中的 wildcard 参数之外,httprouter 还可以支持 * 号来进行通配,不过 * 号开头的参数只能放在路由的结尾,例如下面这样:
Pattern: /src/*filepath
/src/ filepath = ""
/src/somefile.go filepath = "somefile.go"
/src/subdir/somefile.go filepath = "subdir/somefile.go"
除了正常情况下的路由支持,httprouter 也支持对一些特殊情况下的回调函数进行定制,例如 404 的时候:
r := httprouter.New()
r.NotFound = http.HandlerFunc(func(w http.ResponseWriter, r *http.Request) {
w.Write([]byte("oh no, not found"))
})
r.PanicHandler = func(w http.ResponseWriter, r *http.Request, c interface{}) {
log.Printf("Recovering from panic, Reason: %#v", c.(error))
w.WriteHeader(http.StatusInternalServerError)
w.Write([]byte(c.(error).Error()))
}
原理
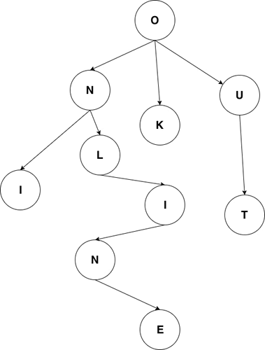
httprouter 和众多衍生 router 使用的数据结构被称为压缩字典树(Radix Tree)。大家可能没有接触过压缩字典树,但对字典树(Trie Tree)应该有所耳闻。下图是一个典型的字典树结构:
图:字典树
字典树常用来进行字符串检索,例如用给定的字符串序列建立字典树。对于目标字符串,只要从根节点开始深度优先搜索,即可判断出该字符串是否曾经出现过,时间复杂度为 O(n) ,n 可以认为是目标字符串的长度。
为什么要这样做?字符串本身不像数值类型可以进行数值比较,两个字符串对比的时间复杂度取决于字符串长度。如果不用字典树来完成上述功能,要对历史字符串进行排序,再利用二分查找之类的算法去搜索,时间复杂度只高不低。可认为字典树是一种空间换时间的典型做法。
普通的字典树有一个比较明显的缺点,就是每个字母都需要建立一个孩子节点,这样会导致字典树的层数比较深,压缩字典树相对好地平衡了字典树的优点和缺点。下图是典型的压缩字典树结构:

图:压缩字典树
每个节点上不只存储一个字母了,这也是压缩字典树中“压缩”的主要含义。使用压缩字典树可以减少树的层数,同时因为每个节点上数据存储也比通常的字典树要多,所以程序的局部性较好(一个节点的 path 加载到 cache 即可进行多个字符的对比),从而对 CPU 缓存友好。
压缩字典树创建过程
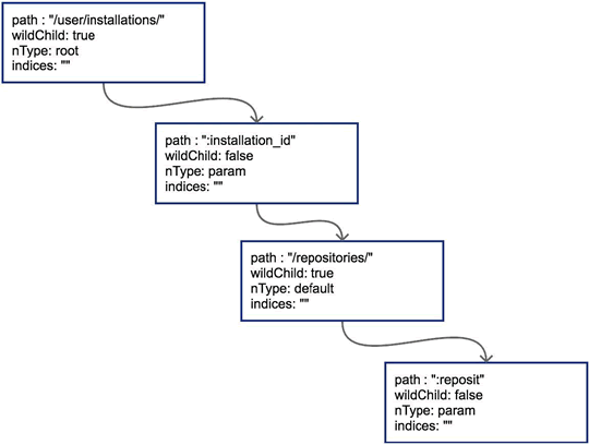
我们来跟踪一下 httprouter 中,一个典型的压缩字典树的创建过程,路由设定如下:PUT /user/installations/:installation_id/repositories/:repository_id
GET /marketplace_listing/plans/
GET /marketplace_listing/plans/:id/accounts
GET /search
GET /status
GET /support
GET /marketplace_listing/plans/ohyes
最后一条补充路由是我们臆想的,除此之外所有 API 路由均来自于 api.github.com。root 节点创建
httprouter 的 Router 结构体中存储压缩字典树使用的是下述数据结构:// 略去了其它部分的 Router struct
type Router struct {
// ...
trees map[string]*node
// ...
}
GET
HEAD
OPTIONS
POST
PUT
PATCH
DELETE
简单来讲,某个方法第一次插入的路由就会导致对应字典树的根节点被创建,我们按顺序,先是一个 PUT:
r := httprouter.New()
r.PUT("/user/installations/:installation_id/repositories/:reposit", Hello)

图:插入路由之后的压缩字典树
radix 的节点类型为 *httprouter.node ,为了说明方便,我们留下了目前关心的几个字段:
path:当前节点对应的路径中的字符串wildChild:子节点是否为参数节点,即 wildcard node,或者说 :id 这种类型的节点nType:当前节点类型,有四个枚举值: 分别为 static/root/param/catchAll。
static // 非根节点的普通字符串节点
root // 根节点
param // 参数节点,例如 :id
catchAll // 通配符节点,例如 *anyway
当然,PUT 路由只有唯一的一条路径。接下来,我们以后续的多条 GET 路径为例,讲解子节点的插入过程。
子节点插入
当插入 GET /marketplace_listing/plans 时,类似前面 PUT 的过程,GET 树的结构如下图所示:
图:插入第一个节点的压缩字典树
因为第一个路由没有参数,path 都被存储到根节点上了。所以只有一个节点。
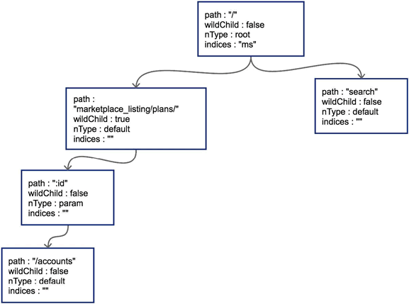
然后插入 GET /marketplace_listing/plans/:id/accounts ,新的路径与之前的路径有共同的前缀,且可以直接在之前叶子节点后进行插入,那么结果也很简单,插入后的树结构如下图所示:

图:插入第二个节点的压缩字典树
由于 :id 这个节点只有一个字符串的普通子节点,所以 indices 还依然不需要处理。
上面这种情况比较简单,新的路由可以直接作为原路由的子节点进行插入。实际情况不会这么美好。
边分裂
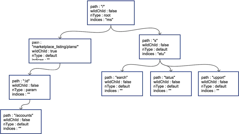
接下来我们插入 GET /search,这时会导致树的边分裂,如下图所示。
图:插入第三个节点,导致边分裂
原有路径和新的路径在初始的 / 位置发生分裂,这样需要把原有的 root 节点内容下移,再将新路由 search 同样作为子节点挂在 root 节点之下。这时候因为子节点出现多个,root 节点的 indices 提供子节点索引,这时候该字段就需要派上用场了。"ms" 代表子节点的首字母分别为 m(marketplace) 和 s(search)。
我们一鼓作气,把 GET /status 和 GET /support 也插入到树中。这时候会导致在 search 节点上再次发生分裂,最终结果见下图:

图:插入所有路由后的压缩字典树
子节点冲突处理
在路由本身只有字符串的情况下,不会发生任何冲突。只有当路由中含有 wildcard(类似 :id)或者 catchAll 的情况下才可能冲突。这一点在前面已经提到了。子节点的冲突处理很简单,分几种情况:
1) 在插入 wildcard 节点时,父节点的 children 数组非空且 wildChild 被设置为 false。例如:GET /user/getAll 和 GET /user/:id/getAddr,或者 GET /user/*aaa 和 GET /user/:id 。
2) 在插入 wildcard 节点时,父节点的 children 数组非空且 wildChild 被设置为 true,但该父节点的 wildcard 子节点要插入的 wildcard 名字不一样。例如:GET /user/:id/info 和 GET /user/:name/info。
3) 在插入 catchAll 节点时,父节点的 children 非空。例如:GET /src/abc 和 GET /src/*filename,或者 GET /src/:id 和 GET /src/*filename 。
4) 在插入 static 节点时,父节点的 wildChild 字段被设置为 true。
5) 在插入 static 节点时,父节点的 children 非空,且子节点 nType 为 catchAll。
只要发生冲突,都会在初始化的时候 panic。例如,在插入我们臆想的路由 GET /marketplace_listing/plans/ohyes 时,出现第 4 种冲突情况:它的父节点 marketplace_listing/plans/ 的 wildChild 字段为 true。
今天带大家了解了网络编程的相关知识,希望对你有所帮助;关于Golang的技术知识我们会一点点深入介绍,欢迎大家关注golang学习网公众号,一起学习编程~
Go语言middleware:Web中间件
- 上一篇
- Go语言middleware:Web中间件
- 下一篇
- 示例:并发时钟服务器
-
- Golang · Go教程 | 11分钟前 |
- Golang固定模块版本方法汇总
- 260浏览 收藏
-
- Golang · Go教程 | 42分钟前 |
- Go 实现简单负载均衡器教程
- 131浏览 收藏
-
- Golang · Go教程 | 46分钟前 |
- Golang代码布局影响指令缓存优化技巧
- 356浏览 收藏
-
- Golang · Go教程 | 57分钟前 |
- Golang请求日志记录与错误追踪方法
- 325浏览 收藏
-
- Golang · Go教程 | 1小时前 |
- Go语言引用无版本子模块方法解析
- 262浏览 收藏
-
- Golang · Go教程 | 1小时前 |
- Golang生成二维码,第三方库使用技巧
- 185浏览 收藏
-
- Golang · Go教程 | 1小时前 |
- Golang测试中panic捕获与断言处理
- 398浏览 收藏
-
- Golang · Go教程 | 1小时前 | golang 多服务部署
- Golang多服务部署技巧与实践方法
- 409浏览 收藏
-
- Golang · Go教程 | 2小时前 |
- Golang 实现多引擎 KV 缓存库教程
- 271浏览 收藏
-
- Golang · Go教程 | 2小时前 |
- Golang跨平台开发环境搭建教程
- 254浏览 收藏
-
- Golang · Go教程 | 2小时前 |
- Go 实现 Snowflake 分布式 ID 生成器详解
- 358浏览 收藏
-
- Golang · Go教程 | 2小时前 |
- Golang Goroutine panic处理与recover应用
- 471浏览 收藏
-
- 前端进阶之JavaScript设计模式
- 设计模式是开发人员在软件开发过程中面临一般问题时的解决方案,代表了最佳的实践。本课程的主打内容包括JS常见设计模式以及具体应用场景,打造一站式知识长龙服务,适合有JS基础的同学学习。
- 543次学习
-
- GO语言核心编程课程
- 本课程采用真实案例,全面具体可落地,从理论到实践,一步一步将GO核心编程技术、编程思想、底层实现融会贯通,使学习者贴近时代脉搏,做IT互联网时代的弄潮儿。
- 516次学习
-
- 简单聊聊mysql8与网络通信
- 如有问题加微信:Le-studyg;在课程中,我们将首先介绍MySQL8的新特性,包括性能优化、安全增强、新数据类型等,帮助学生快速熟悉MySQL8的最新功能。接着,我们将深入解析MySQL的网络通信机制,包括协议、连接管理、数据传输等,让
- 500次学习
-
- JavaScript正则表达式基础与实战
- 在任何一门编程语言中,正则表达式,都是一项重要的知识,它提供了高效的字符串匹配与捕获机制,可以极大的简化程序设计。
- 487次学习
-
- 从零制作响应式网站—Grid布局
- 本系列教程将展示从零制作一个假想的网络科技公司官网,分为导航,轮播,关于我们,成功案例,服务流程,团队介绍,数据部分,公司动态,底部信息等内容区块。网站整体采用CSSGrid布局,支持响应式,有流畅过渡和展现动画。
- 485次学习
-
- ChatExcel酷表
- ChatExcel酷表是由北京大学团队打造的Excel聊天机器人,用自然语言操控表格,简化数据处理,告别繁琐操作,提升工作效率!适用于学生、上班族及政府人员。
- 4505次使用
-
- Any绘本
- 探索Any绘本(anypicturebook.com/zh),一款开源免费的AI绘本创作工具,基于Google Gemini与Flux AI模型,让您轻松创作个性化绘本。适用于家庭、教育、创作等多种场景,零门槛,高自由度,技术透明,本地可控。
- 4859次使用
-
- 可赞AI
- 可赞AI,AI驱动的办公可视化智能工具,助您轻松实现文本与可视化元素高效转化。无论是智能文档生成、多格式文本解析,还是一键生成专业图表、脑图、知识卡片,可赞AI都能让信息处理更清晰高效。覆盖数据汇报、会议纪要、内容营销等全场景,大幅提升办公效率,降低专业门槛,是您提升工作效率的得力助手。
- 4738次使用
-
- 星月写作
- 星月写作是国内首款聚焦中文网络小说创作的AI辅助工具,解决网文作者从构思到变现的全流程痛点。AI扫榜、专属模板、全链路适配,助力新人快速上手,资深作者效率倍增。
- 6578次使用
-
- MagicLight
- MagicLight.ai是全球首款叙事驱动型AI动画视频创作平台,专注于解决从故事想法到完整动画的全流程痛点。它通过自研AI模型,保障角色、风格、场景高度一致性,让零动画经验者也能高效产出专业级叙事内容。广泛适用于独立创作者、动画工作室、教育机构及企业营销,助您轻松实现创意落地与商业化。
- 5097次使用
-
- 深入了解Golang网络编程Net包的使用
- 2023-01-23 215浏览
-
- Go语言WEB框架(Gin)详解
- 2023-01-07 399浏览
-
- Go语言Ratelimit服务流量限制
- 2022-12-29 458浏览
-
- Go语言session的创建和管理
- 2022-12-28 151浏览
-
- Go语言是如何使得Web工作的
- 2022-12-24 169浏览

