推荐项目:使用 TensorFlowjs 和 Flask 部署 MobileNet
文章小白一枚,正在不断学习积累知识,现将学习到的知识记录一下,也是将我的所得分享给大家!而今天这篇文章《推荐项目:使用 TensorFlowjs 和 Flask 部署 MobileNet》带大家来了解一下##content_title##,希望对大家的知识积累有所帮助,从而弥补自己的不足,助力实战开发!
通过 LabEx 的这个综合项目在您的 Web 应用程序中释放机器学习的力量。在本实践课程中,您将学习如何在 Flask Web 应用程序中使用 TensorFlow.js 部署预训练的 MobileNetV2 模型,从而直接在浏览器中实现无缝图像分类。

深入探索基于网络的交互式机器学习世界
随着数字环境的不断发展,对利用机器学习 (ML) 最新进展的交互式和响应式 Web 应用程序的需求不断增加。这个项目“使用 TensorFlow.js 和 Flask 部署 MobileNet”使您具备构建此类应用程序的技能,使您能够将深度学习的力量带到用户的指尖。
项目的主要亮点
在这个项目中,您将踏上一段激动人心的旅程,探索以下关键方面:
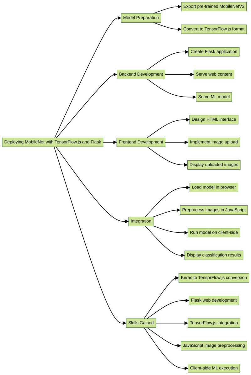
1.导出预训练的MobileNetV2模型
了解如何将预训练的 MobileNetV2 模型从 Keras 导出为 TensorFlow.js 兼容格式,从而实现与您的 Web 应用程序的无缝集成。
2. 开发 Flask 后端
探索创建简单 Flask 应用程序来服务您的 Web 内容和机器学习模型的过程,为您的交互式 Web 应用程序提供强大的后端。
3. 设计直观的用户界面
深入研究 HTML 页面的设计艺术,该页面允许用户上传和显示图像进行分类,从而创建引人入胜且用户友好的体验。
4. 集成 TensorFlow.js
探索 TensorFlow.js 的强大功能,了解如何在浏览器中加载导出的模型,从而启用客户端机器学习功能。
5. JavaScript 中的图像预处理
了解预处理图像以匹配 MobileNetV2 模型的输入要求的重要性,并在 JavaScript 中实现必要的步骤。
6. 运行模型并显示结果
在浏览器中运行机器学习模型并在网页上动态显示分类结果时,见证奇迹,为您的用户提供实时见解。
通过这个项目释放您的潜力
通过完成这个项目,您将获得以下能力:
- 将预先训练的 Keras 模型转换为与 TensorFlow.js 兼容的格式,释放客户端机器学习的潜力。
- 开发基于 Flask 的 Web 应用程序来为您的机器学习驱动的内容提供服务。
- 将 TensorFlow.js 无缝集成到您的 Web 应用程序中,从而可以直接在浏览器中执行 ML 任务。
- 在 JavaScript 中预处理图像以确保与深度学习模型的兼容性。
- 利用预训练的 MobileNetV2 模型对图像进行分类并在网页上动态显示结果。
立即踏上这一激动人心的旅程并加入“使用 TensorFlow.js 和 Flask 部署 MobileNet”项目。释放基于交互式网络的机器学习的力量,并将您的网络开发技能提升到新的高度。
利用 LabEx 促进实践学习
LabEx 是一个独特的编程学习平台,提供身临其境的在线体验。 LabEx 上的每门课程都配有专用的 Playground 环境,让学习者可以立即将新学到的知识付诸实践。这种理论与应用的无缝集成是 LabEx 方法的标志,使其成为初学者和有抱负的开发人员的理想选择。
LabEx 提供的分步教程经过精心设计,旨在指导学习者完成学习过程。每个步骤都有自动验证的支持,确保学习者及时收到有关其进度和理解的反馈。这种结构化的学习体验有助于打下坚实的基础,而人工智能驱动的学习助手则将体验提升到一个新的水平。
LabEx 上的人工智能学习助手提供了宝贵的支持,提供代码错误纠正和概念解释,帮助学习者克服挑战并加深理解。这种个性化的帮助可确保学习者永远不会感到迷失或不知所措,从而营造一个积极且富有成效的学习环境。
通过将在线学习的便利性与动手实践和人工智能驱动的支持的力量相结合,LabEx 使学习者能够充分发挥潜力,加速他们掌握编程和机器学习技能的旅程。
想了解更多吗?
- ? 探索 20 多种技能树
- ? 练习数百个编程项目
- ? 加入我们的 Discord 或发推文@WeAreLabEx
今天关于《推荐项目:使用 TensorFlowjs 和 Flask 部署 MobileNet》的内容就介绍到这里了,是不是学起来一目了然!想要了解更多关于的内容请关注golang学习网公众号!
golang框架性能优化实战教程?
- 上一篇
- golang框架性能优化实战教程?
- 下一篇
- PHP 函数扩展如何促进团队协作?
-
- 文章 · python教程 | 18分钟前 |
- Python3.12弃用unittest,pytest重构教程
- 110浏览 收藏
-
- 文章 · python教程 | 20分钟前 |
- Python接入Ceph存储全攻略
- 482浏览 收藏
-
- 文章 · python教程 | 57分钟前 |
- Python Django限制IP访问频率的方法
- 180浏览 收藏
-
- 文章 · python教程 | 1小时前 |
- Python数据快照:克隆与copy-on-write技术
- 396浏览 收藏
-
- 文章 · python教程 | 1小时前 |
- TensorFlow数据归一化技巧全解析
- 156浏览 收藏
-
- 文章 · python教程 | 2小时前 |
- Flask中request.host_url与base_url区别解析
- 206浏览 收藏
-
- 文章 · python教程 | 3小时前 |
- PythonFlask多文件上传技巧分享
- 360浏览 收藏
-
- 文章 · python教程 | 4小时前 |
- Python异步程序如何用asyncio.run启动与关闭事件循环
- 418浏览 收藏
-
- 文章 · python教程 | 4小时前 |
- Pythonapply效率低?用map和向量化优化技巧
- 294浏览 收藏
-
- 文章 · python教程 | 4小时前 |
- PIL灰度图处理技巧:Image.fromarray使用方法
- 392浏览 收藏
-
- 文章 · python教程 | 5小时前 |
- PyTorch张量类型不一致解决方法
- 220浏览 收藏
-
- 文章 · python教程 | 6小时前 |
- Pythonwith语句详解与用法指南
- 379浏览 收藏
-
- 前端进阶之JavaScript设计模式
- 设计模式是开发人员在软件开发过程中面临一般问题时的解决方案,代表了最佳的实践。本课程的主打内容包括JS常见设计模式以及具体应用场景,打造一站式知识长龙服务,适合有JS基础的同学学习。
- 543次学习
-
- GO语言核心编程课程
- 本课程采用真实案例,全面具体可落地,从理论到实践,一步一步将GO核心编程技术、编程思想、底层实现融会贯通,使学习者贴近时代脉搏,做IT互联网时代的弄潮儿。
- 516次学习
-
- 简单聊聊mysql8与网络通信
- 如有问题加微信:Le-studyg;在课程中,我们将首先介绍MySQL8的新特性,包括性能优化、安全增强、新数据类型等,帮助学生快速熟悉MySQL8的最新功能。接着,我们将深入解析MySQL的网络通信机制,包括协议、连接管理、数据传输等,让
- 500次学习
-
- JavaScript正则表达式基础与实战
- 在任何一门编程语言中,正则表达式,都是一项重要的知识,它提供了高效的字符串匹配与捕获机制,可以极大的简化程序设计。
- 487次学习
-
- 从零制作响应式网站—Grid布局
- 本系列教程将展示从零制作一个假想的网络科技公司官网,分为导航,轮播,关于我们,成功案例,服务流程,团队介绍,数据部分,公司动态,底部信息等内容区块。网站整体采用CSSGrid布局,支持响应式,有流畅过渡和展现动画。
- 485次学习
-
- ChatExcel酷表
- ChatExcel酷表是由北京大学团队打造的Excel聊天机器人,用自然语言操控表格,简化数据处理,告别繁琐操作,提升工作效率!适用于学生、上班族及政府人员。
- 4500次使用
-
- Any绘本
- 探索Any绘本(anypicturebook.com/zh),一款开源免费的AI绘本创作工具,基于Google Gemini与Flux AI模型,让您轻松创作个性化绘本。适用于家庭、教育、创作等多种场景,零门槛,高自由度,技术透明,本地可控。
- 4851次使用
-
- 可赞AI
- 可赞AI,AI驱动的办公可视化智能工具,助您轻松实现文本与可视化元素高效转化。无论是智能文档生成、多格式文本解析,还是一键生成专业图表、脑图、知识卡片,可赞AI都能让信息处理更清晰高效。覆盖数据汇报、会议纪要、内容营销等全场景,大幅提升办公效率,降低专业门槛,是您提升工作效率的得力助手。
- 4728次使用
-
- 星月写作
- 星月写作是国内首款聚焦中文网络小说创作的AI辅助工具,解决网文作者从构思到变现的全流程痛点。AI扫榜、专属模板、全链路适配,助力新人快速上手,资深作者效率倍增。
- 6565次使用
-
- MagicLight
- MagicLight.ai是全球首款叙事驱动型AI动画视频创作平台,专注于解决从故事想法到完整动画的全流程痛点。它通过自研AI模型,保障角色、风格、场景高度一致性,让零动画经验者也能高效产出专业级叙事内容。广泛适用于独立创作者、动画工作室、教育机构及企业营销,助您轻松实现创意落地与商业化。
- 5092次使用
-
- Flask框架安装技巧:让你的开发更高效
- 2024-01-03 501浏览
-
- Django框架中的并发处理技巧
- 2024-01-22 501浏览
-
- 提升Python包下载速度的方法——正确配置pip的国内源
- 2024-01-17 501浏览
-
- Python与C++:哪个编程语言更适合初学者?
- 2024-03-25 501浏览
-
- 品牌建设技巧
- 2024-04-06 501浏览

