想了解Xtrabackup备份原理和常见问题分析,看这篇就够了
在数据库实战开发的过程中,我们经常会遇到一些这样那样的问题,然后要卡好半天,等问题解决了才发现原来一些细节知识点还是没有掌握好。今天golang学习网就整理分享《想了解Xtrabackup备份原理和常见问题分析,看这篇就够了》,聊聊MySQL、数据库、备份、华为云,希望可以帮助到正在努力赚钱的你。
摘要:本文来自华为云MySQL研发团队,主要分享了MySQL备份工具Xtrabackup的备份过程、华为云数据库团队对其做的优化改进,以及在使用中可能遇到的问题与解决方法。
本文分享自华为云社区《华为云带你探秘Xtrabackup备份原理和常见问题分析》,作者:GaussDB 数据库 。
本文来自华为云MySQL研发团队,主要分享了MySQL备份工具Xtrabackup的备份过程、华为云数据库团队对其做的优化改进,以及在使用中可能遇到的问题与解决方法。文章讨论的内容主要是针对华为云RDS for MySQL, 以及用户自建的社区版MySQL数据库,希望有助于大家理解和使用Xtrabackup,以后面对Xtrabackup问题也更加从容。
一、Xtrabackup简介
Xtrabackup是Percona团队开发的用于MySQL数据库物理热备份的开源备份工具,具有备份速度快、支持备份数据压缩、自动校验备份数据、支持流式输出、备份过程中几乎不影响业务等特点,是目前各个云厂商普遍使用的MySQL备份工具。
当前Xtrabackup存在两个版本:Xtrabackup 2.4.x与8.0.x,分别用于备份MySQL 5.x与MySQL 8.0.x 版本。下面我们分别介绍 Xtrabackup如何备份MySQL社区版以及华为云上的Xtrabackup的备份原理
二、社区版MySQL的Xtrabackup备份
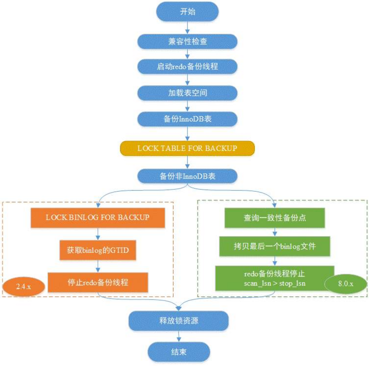
Xtrabackup是为Percona MySQL设计的,同时也支持对官方社区版本MySQL进行备份,过程如下图所示:

图1:Xtrabackup备份官方MySQL流程示意
- 兼容性检查:Xtrabackup社区版本只支持 MyISAM , InnoDB , CSV , MRG_MYISAM 四种存储引擎的表,其他存储引擎的表不会备份;在这一步中,通过查询tables,若发现存在表的存储引擎不是上述四种引擎之一,会打印warning, 表明Xtrabackup不会备份该表。
- 启动redo后台备份线程:启动redo后台备份线程,从备份实例的最近一次checkpoint LSN的位置开始备份所有增量的redo log,一直持续到备份任务结束。
- 加载所有的innodb表空间:打开并扫描所有innodb表的数据文件,检查所有表空间的第一个页面,初始化所有表的内存结构。
- 备份innodb表:遍历步骤3所构建的表的内存结构,备份每一个innodb表的数据文件,备份的过程中会检查每个页面的数据是否正确。
- 加备份锁 FLUSH TABLES WITH READ LOCK (FTWRL):FTWRL锁是MySQL实例级的读锁,加锁过程复杂,且加锁之后,所有表的所有更新操作以及DDL都会堵塞。
- 备份非innodb表:因为在步骤5我们已经对实例加了读锁,因此,此时备份非innodb表是安全的,此时一定没有写业务。
- 记录binlog当前的GTID信息:请注意,此时我们仍持有全局读锁。这一步主要是方便我们使用该备份集快速地创建出备机。
- 停止redo备份线程。
- 释放锁资源,备份结束。
需要注意的是,Xtrabackup 2.4.x与8.0.x在第7、8这两个步骤存在差异,这个差异有MySQL 8.0.x的原因,详情我们在下文介绍。
三、华为云RDS for MySQL备份
在备份社区版MySQL实例时,Xtrabackup会对实例加全局读锁(FTWRL),该锁对数据库的业务影响很大,严重时甚至会导致数据库“挂起”,这对客户来说是不可接受的。因此华为云MySQL团队对这个过程进行了优化,主要有两点:
- 对MySQL 5.x以及0.x增加了备份锁:LOCK TABLES FOR BACKUP
- 对MySQL 5.x新增了binlog锁:LOCK BINLOG FOR BACKUP
优化之后,华为云Xtrabackup对MySQL的备份过程如下:

图2 Xtrabackup备份华为云MySQL流程示意
与FTWRL锁相比,备份锁 LOCK TABLES FOR BACKUP对客户实例影响很小,其加锁过程简单,加锁期间innodb表的DML操作不受影响,但是非innodb表的所有的更新操作以及DDL操作仍然是不允许的。
备份完所有的表文件后,Xtrabackup需要获取binlog GTID信息。
• 对于MySQL 5.x版本,Xtrabackup 2.4.x会执行 LOCK BINLOG FOR BACKUP 操作,对binlog加锁,然后获取GTID信息。
• 对于MySQL 8.0.x版本,华为云Xtrabackup 8.0.x沿用官方的一致性备份点查询方法。Xtrabackup查询log_status 时,MySQL服务器会分别对redo log, binlog等加轻量级锁,获取一致性备份点,这个过程是非常短暂的,对实例的运行几乎没有影响。MySQL 8.0.x的备份一致性点,会告诉我们一致性的redo log LSN以及binlog的GTID;查询完备份一致点后,Xtrabackup会备份最后一个binlog文件,用于恢复时仲裁事务是否需要回滚;最后,redo log备份线程任务会在其读取到的redo log的LSN大于查询到的备份一致性点的redo log LSN处停止。
由于Xtrabackup 2.4.x与8.0.x在处理binlog时存在差异,恢复过程也存在差异,我们会在后续文章中详细阐述。
四、常见问题与解决方法
华为云已经使用Xtrabackup为公司几乎所有的MySQL实例提供备份服务,在使用过程中,我们积极与社区保持联系,向Percona社区报告使用过程中的一些问题,帮助Xtrabackup向更好的方向演进。此外,对于发现的一些致命问题,若社区未能及时修复,华为云数据库团队会进行及时修复以保证备份数据的正确性。
下面是我们总结在使用Xtrabackup备份过程各个阶段可能遇到的问题,分析其原因以及对应的解决方法,
1. 兼容性检查阶段
- 问题现象:Xtrabackup启动后,立即长时间“挂起”,查看日志发现redo log备份线程也没有启动。
原因:Xtrabackup兼容性检查时无法获取MDL锁。Xtrabackup兼容性检查是通过查询 imformation_schema.tables这个插件表实现:
“SELECT CONCAT(table_schema, '/', table_name), engine FROM information_schema.tables WHERE engine NOT IN ('MyISAM', 'InnoDB', 'CSV', 'MRG_MYISAM') AND table_schema NOT IN ('performance_schema', 'information_schema', 'mysql')”
在查询每张表时,需要获取对应表的MDL锁,如果此时MySQL实例中存在长时间的DML或者DDL 语句,或者更严重者出现了MDL死锁,上面的查询会一直堵塞在等待MDL锁阶段,此时 Xtrabackup会长时间“挂起”。
解决办法:若等待锁的原因只是因为其他SQL语句的堵塞,等待其他SQL执行完成即可;若是发生了死锁,此时需要分析出死锁原因,将死锁解除;华为云RDS for MySQL提供了MDL锁视图功能,可以很好地帮助用户分析业务的MDL死锁。
2.redo log备份阶段
- 问题现象1:redo log回卷,备份失败,Xtrabackup报如下错误信息:
“xtrabackup: error:it looks like InnoDB log has wrapped around before xtrabackup could process all records due to either log copying being too slow, or log files being too small.\n");”
原因:在备份的过程中,如果主机业务负载很高,导致redo log写入的速度很快,会发生Xtrabackup的redo log备份线程的备份速度小于redo log的写入速度,因为MySQL redo log文件写入使用了 round-robin的方式,使得新写入的日志覆盖了之前写入却还未备份的日志,因此备份失败。
解决办法:推荐在业务低峰期进行备份,或者增大redo log的文件大小。
- 问题现象2:备份因DDL操作失败,错误信息如下:
“An optimized (without redo logging) DDLoperation has been performed. All modified pages may not have been flushed to the disk yet.
PXB will not be able take a consistent backup. Retry the backup operation”
原因: 备份过程中MySQL实例发生了创建索引的DDL操作,因为创建索引不会写redo,若继续备份会引起数据不一致问题,所以Xtrabackup在这种场景中备份失败是预期行为。
解决办法:不要在备份过程中创建索引,如果确实需要,建议在建表语句中直接带上索引,或者使用 lock-ddl 参数进行备份(阻塞实例上新的DDL操作)。
- 问题现象3:undo truncate导致备份失败,Xtrabackup错误信息如下:
“An undo ddl truncation (could be automatic) operation has been performed.”
原因:在Xtrabackup备份期间,如果MySQL实例发生undo truncate时,有可能会出现写入新 undo文件(space id不同)的undo日志丢失导致恢复出来的数据存在问题。官方在Xtrabackup 8.0.14版本(基于MySQL 8.0.21)对该问题进行了修复,修复方法是redo备份线程,解析redo log时若发现该操作是undo log的truncate操作,则会备份失败。遗憾的是,该修复并没有完全解决问题,在以下两种场景中,社区版本的Xtrabackup仍可能会发生恢复出来的数据存在不一致的现象:
- MySQL版本低于MySQL 8.0.21;
- 用户在备份过程中,自己创建了新的undo tablespace。
解决办法:在备份期间关闭undo tablespace的truncate操作,并禁止用户创建undo tablespace, 能够有效地防止备份数据恢复出来不一致的问题;另外华为云Xtrabackup对这个问题进行了进一步的修复,可以有效地防止此类现象发生。
3.加载表空间阶段
- 问题现象1:Xtrabackup报错:Too many open files
原因:操作系统允许同时打开的文件数量是有限的,Xtrabackup在load tablespace阶段会同时打开所有的表文件,如果Xtrabackup打开的表的个数超过了该限制,则会备份失败。
解决办法:调大操作系统,允许同时打开最大文件数的配置,或者使用 lock-ddl 参数(阻塞实例上新的DDL操作)。
- 问题现象2:rename table导致备份失败,错误信息如下:
“Trying to add tablespace 'xxxx' with id xxx to the tablespace memory cache, but tablespace xxxx already exists in the cache!;”
原因:在Xtrabackup打开表空间的全过程是没有加锁的,如果发生了rename table有概率会发生重复加载相同的表空间,此时Xtrabackup会检测到重复的tablespace id,因此备份失败。
解决办法:一般来说,加载表空间是一个很快的操作,rename table并不是一个很频繁的操作,这种情况重试即可(Percona Xtrabackup 2.4.x仅支持单线程加载表空间,华为云Xtrabackup支持多线程加载表空间)。
4.备份innodb表阶段
- 问题现象:innodb表数据文件损坏,备份失败,错误信息如下:
“xtrabackup: Database page corruption detected at page xxxx, retrying.”
原因:Xtrabackup在备份innodb表数据文件时,会检查每个页面的checksum,如果发现checksum不对,则备份失败,这时说明MySQL实例的数据已经发生了损坏(例如磁盘静默错误)。
解决办法:需要通过恢复前一次的备份数据或者其他的办法将数据进行修复之后,备份才能成功,在后续的文章中,我们也会详细介绍数据修复办法。
五、结语
本文主要对比介绍了Xtrabackup备份原理,备份社区版MySQL以及华为云对其的改进,并分享了Xtrabackup常见问题的排查与解决,后续我们也会为大家带来更深入的分析,更实用的使用技巧,希望对大家理解和使用Xtrabackup有帮助。我们也将持续为客户提供更好的数据库服务,并时刻守护客户的数据安全。
最后,告诉大家一个好消息,云数据库MySQL包年19.9元起,助力企业无忧上云,欢迎大家前来体验
到这里,我们也就讲完了《想了解Xtrabackup备份原理和常见问题分析,看这篇就够了》的内容了。个人认为,基础知识的学习和巩固,是为了更好的将其运用到项目中,欢迎关注golang学习网公众号,带你了解更多关于mysql的知识点!
建设高并发系统的一些经验总结
- 上一篇
- 建设高并发系统的一些经验总结
- 下一篇
- mysql初级练习题以及题目
-
- 数据库 · MySQL | 1星期前 |
- MySQL常用存储引擎及InnoDB与MyISAM对比分析
- 184浏览 收藏
-
- 数据库 · MySQL | 2星期前 |
- MySQL连接池配置与优化方法
- 147浏览 收藏
-
- 数据库 · MySQL | 2星期前 |
- MySQL内存优化技巧与参数设置解析
- 295浏览 收藏
-
- 数据库 · MySQL | 2星期前 |
- 主键外键关系解析与作用详解
- 413浏览 收藏
-
- 数据库 · MySQL | 2星期前 |
- MySQL数据库备份与安全方案详解
- 175浏览 收藏
-
- 数据库 · MySQL | 3星期前 |
- MySQL增删改查语法速查表大全
- 174浏览 收藏
-
- 数据库 · MySQL | 4星期前 |
- MySQLupdate语句使用详解
- 120浏览 收藏
-
- 数据库 · MySQL | 1个月前 |
- MySQL数据库创建与字符集设置教程
- 404浏览 收藏
-
- 数据库 · MySQL | 1个月前 |
- MySQL基础命令速查:增删改查全攻略
- 427浏览 收藏
-
- 数据库 · MySQL | 1个月前 |
- MySQL优化Join查询的技巧与策略解析
- 351浏览 收藏
-
- 数据库 · MySQL | 1个月前 |
- MySQL常用数据类型有哪些及如何选择
- 156浏览 收藏
-
- 数据库 · MySQL | 1个月前 |
- MySQL增删改查语法速查手册
- 405浏览 收藏
-
- 前端进阶之JavaScript设计模式
- 设计模式是开发人员在软件开发过程中面临一般问题时的解决方案,代表了最佳的实践。本课程的主打内容包括JS常见设计模式以及具体应用场景,打造一站式知识长龙服务,适合有JS基础的同学学习。
- 543次学习
-
- GO语言核心编程课程
- 本课程采用真实案例,全面具体可落地,从理论到实践,一步一步将GO核心编程技术、编程思想、底层实现融会贯通,使学习者贴近时代脉搏,做IT互联网时代的弄潮儿。
- 516次学习
-
- 简单聊聊mysql8与网络通信
- 如有问题加微信:Le-studyg;在课程中,我们将首先介绍MySQL8的新特性,包括性能优化、安全增强、新数据类型等,帮助学生快速熟悉MySQL8的最新功能。接着,我们将深入解析MySQL的网络通信机制,包括协议、连接管理、数据传输等,让
- 500次学习
-
- JavaScript正则表达式基础与实战
- 在任何一门编程语言中,正则表达式,都是一项重要的知识,它提供了高效的字符串匹配与捕获机制,可以极大的简化程序设计。
- 487次学习
-
- 从零制作响应式网站—Grid布局
- 本系列教程将展示从零制作一个假想的网络科技公司官网,分为导航,轮播,关于我们,成功案例,服务流程,团队介绍,数据部分,公司动态,底部信息等内容区块。网站整体采用CSSGrid布局,支持响应式,有流畅过渡和展现动画。
- 485次学习
-
- ChatExcel酷表
- ChatExcel酷表是由北京大学团队打造的Excel聊天机器人,用自然语言操控表格,简化数据处理,告别繁琐操作,提升工作效率!适用于学生、上班族及政府人员。
- 4217次使用
-
- Any绘本
- 探索Any绘本(anypicturebook.com/zh),一款开源免费的AI绘本创作工具,基于Google Gemini与Flux AI模型,让您轻松创作个性化绘本。适用于家庭、教育、创作等多种场景,零门槛,高自由度,技术透明,本地可控。
- 4574次使用
-
- 可赞AI
- 可赞AI,AI驱动的办公可视化智能工具,助您轻松实现文本与可视化元素高效转化。无论是智能文档生成、多格式文本解析,还是一键生成专业图表、脑图、知识卡片,可赞AI都能让信息处理更清晰高效。覆盖数据汇报、会议纪要、内容营销等全场景,大幅提升办公效率,降低专业门槛,是您提升工作效率的得力助手。
- 4455次使用
-
- 星月写作
- 星月写作是国内首款聚焦中文网络小说创作的AI辅助工具,解决网文作者从构思到变现的全流程痛点。AI扫榜、专属模板、全链路适配,助力新人快速上手,资深作者效率倍增。
- 6105次使用
-
- MagicLight
- MagicLight.ai是全球首款叙事驱动型AI动画视频创作平台,专注于解决从故事想法到完整动画的全流程痛点。它通过自研AI模型,保障角色、风格、场景高度一致性,让零动画经验者也能高效产出专业级叙事内容。广泛适用于独立创作者、动画工作室、教育机构及企业营销,助您轻松实现创意落地与商业化。
- 4822次使用
-
- golang MySQL实现对数据库表存储获取操作示例
- 2022-12-22 499浏览
-
- 搞一个自娱自乐的博客(二) 架构搭建
- 2023-02-16 244浏览
-
- B-Tree、B+Tree以及B-link Tree
- 2023-01-19 235浏览
-
- mysql面试题
- 2023-01-17 157浏览
-
- MySQL数据表简单查询
- 2023-01-10 101浏览

